装配式政策|国家标准《建筑钢筋混凝土结构防火技术标准(征求意见稿)》公开征求意见
住房城乡建设部办公厅关于国家标准《建筑钢筋混凝土 结构防火技术标准(征求意见稿)》公开征求意见的通知 根据我部标准定额司《关于开展(建筑钢筋混凝土结构防火技术标准)编制工作的函》(建司局函标〔2022〕7号),河北工业大学、华南理工大学等单...
住房城乡建设部办公厅关于国家标准《建筑钢筋混凝土 结构防火技术标准(征求意见稿)》公开征求意见的通知 根据我部标准定额司《关于开展(建筑钢筋混凝土结构防火技术标准)编制工作的函》(建司局函标〔2022〕7号),河北工业大学、华南理工大学等单...

深圳市深汕特别合作区推进绿色建筑与装配式建筑发展实施细则(修订稿) 第一条 为促进深汕特别合作区绿色建筑与装配式建筑规模化发展,贯彻落实《广东省绿色建筑条例》《广东省绿色建筑创建行动实施方案(2021-2023)》《广东省人民政府办公厅关于...
盐田区住房和建设局 关于印发《盐田区绿色建筑与装配式建筑促进办法》的通知 深盐建规〔2023〕1 号 各有关单位: 经盐田区政府同意,现将《盐田区绿色建筑与装配式建筑促进办法》印发给你们,请遵照执行。 附件:盐田区绿色建筑与装配式建筑促进办...
海南省住房和城乡建设厅 海南省发展和改革委员会 海南省自然资源和规划厅 海南省工业和信息化厅 海南省市场监督管理局 关于印发《海南省 装配式建筑实施主要环节管理规定》的通知 琼建规〔2023〕13号 各市县住房城乡建设局、发展和改革委员会、...

各区(县)建设局、南太湖新区建发局、长合区建发局,各有关企业: 为进一步加大建筑企业培育力度,提升我市建筑企业市场竞争力,加快构建湖州现代化建筑业发展体系,促进我市建筑业高质量发展,根据《湖州市建筑产业现代化示范企业培育实施方案》(湖建发〔...
四川省住房和城乡建设厅关于公开征集《四川省装配式建筑装配率计算细则》(征求意见稿)意见的通知 2020年9月22日,四川省住房和城乡建设厅关于印发《四川省装配式建筑装配率计算细则的通知》(川建建发〔2020〕275号)以来,对全省装配式建筑...
省建设厅关于发布《浙江省智能建造技术装备应用目录(第一版)》的公告 为贯彻落实《住房和城乡建设部关于公布智能建造试点城市的通知》(建市函〔2022〕82号)的要求,推动智能建造技术、装备在工程建设以及装配化装修中的试点应用,特编制发布《浙江...


近日,广西梧州市住房和城乡建设局发布了关于组织申报2023年自治区装配式建筑示范基地和示范项目的通知。通知要求部品部件生产类、集成应用类应为独立法人,且近三年未发生较大及以上安全事故和各类质量事故,无不良信用记录;市场信誉良好。 (图源:广...

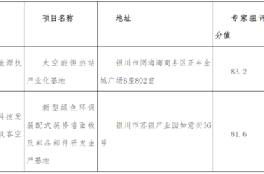
自治区住房和城乡建设厅建筑工业化绿色发展专班关于对2023年度装配式建筑示范项目和产业基地专家评审意见的公示 按照《内蒙古自治区装配式建筑示范项目管理办法》《内蒙古自治区装配式建筑示范城市和示范产业基地管理办法》(内建房〔2018〕684号...
摘要│东营市:大力发展钢结构、混凝土结构等装配式建筑,建设用地供地方案及建筑规划、建设条件应明确装配式建筑比例等有关要求,并落实到土地使用合同。城镇新建民用建筑全面推广预制内隔墙板、楼梯板、楼板,政府投资或以政府投资为主的建筑工程按规定采取...
关于发布省工程建设地方标准《装配式钢结构基坑支护技术标准》的通知 闽建科〔2023〕59号 各设区市、平潭综合实验区住房和城乡建设行政主管部门: 由福州第七建筑工程有限公司、福建省建筑科学研究院有限责任公司、福建省建筑设计研究院有限公司编制...
漳州市住房和城乡建设局 关于落实装配式建筑工程质量保证金相关政策的通知 漳建筑函〔2023〕97号 各县(区)住建局、开发区(投资区)建设局: 根据《福建省人民政府办公厅关于大力发展装配式建筑的实施意见》(闽政办〔2017〕59号),现就政...
摘要:上海市:支持大力发展节能低碳建筑,推动既有建筑节能改造,鼓励开展装配整体式建筑,加快推进超低能耗建筑规模化发展,支持打造一批近零能耗、零碳建筑创新示范。支持绿色低碳建材产品推广应用,完善建筑节能和绿色建筑管理体系,逐步扩大建筑需求侧响...
郑州市城乡建设局关于公开征求《郑州市装配式建筑产业发展规划(代拟稿)》意见的通知 各有关单位: 为进一步贯彻落实《河南省培育壮大绿色建筑产业链行动方案(2023-2025年)》《河南省培育壮大绿色建筑材料产业链行动方案(2023-2025年...

各有关单位: 根据《关于申报2023年度装配式建筑示范项目的通知》要求,现将专家评审通过的武汉市2023年度第三批装配式建筑示范项目(见附件)予以公示,公示时间为12月21日至12月27日。 公示期内,任何单位和个人如对公示的项目有异议,可...

自治区住房和城乡建设厅关于2023年自治区建筑产业化基地评审结果公示 为培育创建建筑产业化基地,充分发挥基地示范、引导和辐射作用,促进全区绿色建筑和装配式建筑发展,根据住建部《装配式建筑产业基地管理办法》(建科〔2017〕77号)要求。经企...
泉州市住房和城乡建设局 关于征集建筑产业现代化专家的通知 泉建筑〔2023〕67号 各有关单位: 为全面推动建筑产业现代化发展,进一步扩充我市建筑产业现代化专家队伍,培养我市年轻的智能建造专业技术人才,发挥专业技术人才的技术支持和智库作用,...

河南省住房和城乡建设厅 关于印发河南省“十四五”建筑节能与绿色建筑发展规划的通知 豫建科〔2023〕112号 各省辖市、济源示范区住房和城乡建设主管部门: 现将《河南省“十四五”建筑节能与绿色建筑发展规划》印发给你们,请认真贯彻落实。 20...
