自治区住房和城乡建设厅关于2023年自治区建筑产业化基地评审结果公示
为培育创建建筑产业化基地,充分发挥基地示范、引导和辐射作用,促进全区绿色建筑和装配式建筑发展,根据住建部《装配式建筑产业基地管理办法》(建科〔2017〕77号)要求。经企业申报、属地推荐。自治区住房和城乡建设厅组织专家开展了现场评审,通过查阅资料、现场查验、质疑询问等评审工作,形成专家组评审意见。现将专家评审结果公示如下,公示时间2023年12月21日-27日。公示期间任何单位或个人如有投诉或异议,请拨打受理电话:自治区住房和城乡建设厅科技与标准定额处091-5041177,自治区建设科技与产业化发展中心0951-5155891。
附:2023年自治区建筑产业化基地专家评审结果
自治区住房和城乡建设厅
2023年12月21日
附:
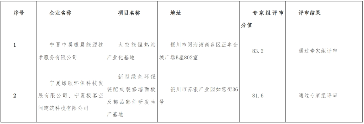
2023年自治区建筑产业化基地专家评审结果

微信公众号:xuebim
关注建筑行业BIM发展、研究建筑新技术,汇集建筑前沿信息!
← 微信扫一扫,关注我们+

BIM建筑网

评论前必须登录!
注册