装配式政策|北京城市副中心(通州区)智能建造产业发展三年行动计划(2024-2026)全文印发
摘要│北京城市副中心(通州区)智能建造产业发展三年行动计划(2024—2026)制定了未来三年7个方向、21项细分任务;明确提出:大力发展装配式建筑。在政府投资或政府主导的办公楼、学校、医院、保障性住房等新建项目中全面推行装配式建筑,鼓励超...
摘要│北京城市副中心(通州区)智能建造产业发展三年行动计划(2024—2026)制定了未来三年7个方向、21项细分任务;明确提出:大力发展装配式建筑。在政府投资或政府主导的办公楼、学校、医院、保障性住房等新建项目中全面推行装配式建筑,鼓励超...
省建设厅关于浙江省工程建设标准《装配式建筑评价标准(报批稿)》的公示 根据我厅《关于印发{2022年度浙江省建筑节能与绿色建筑及相关标准制修订计划}(第三批)》的通知(浙建设发〔2022〕121号),由浙江省建设工程造价管理总站(浙江省标准...

福建省装配式建筑建设管理规定(试行) 第一章 总则 第一条为贯彻落实《福建省绿色建筑发展条例》、《福建省人民政府办公厅关于大力发展装配式建筑的实施意见》(闽政办〔2017〕59号)文件精神,进一步规范我省装配式建筑建设管理,推动建筑业高质量...

各设区市住建局,福州市建设局、平潭综合实验区交建局: 根据《福建省人民政府办公厅关于大力发展装配式建筑的实施意见》(闽政办〔2017〕59号)、《福建省住房和城乡建设厅办公室关于上报装配式混凝土部品部件生产基地信息的通知》(闽建办筑〔201...

各设区市住建局,福州市建设局、平潭综合实验区交建局: 为推动我省装配式装修发展,方便建筑市场各方主体及时掌握我省装配式装修部品部件生产企业情况,按照《关于组织推荐装配式装修部品部件生产基地的通知》(闽建办筑函〔2024〕9号),经设区市住建...
广东省住房和城乡建设厅关于征求广东省标准《既有建筑绿色改造技术标准》(征求意见稿)意见的函 各地级以上市住房城乡建设主管部门,各相关单位: 经我厅立项,由广州市建筑科学研究院集团有限公司、广东省建筑科学研究院集团股份有限公司等单位编制的广东...
各州、市住房和城乡建设局,各有关企业: 为贯彻落实党中央、国务院决策部署,大力发展智能建造,以科技创新推动建筑业转型发展,加快推进我省智能建造发展,省住房城乡建设厅决定确定曲靖市、楚雄州、临沧市为全省智能建造试点城市,明确省建投集团、省设计...
河北省住房和城乡建设厅 关于印发《河北省民用建筑装饰装修安全技术指南(试行)》的通知 冀建质安函〔2024〕163号 各市(含定州、辛集市)住房和城乡建设局、城市管理综合行政执法局,雄安新区管委会建设和交通管理局、综合执法局: 为规范我省民...
北京市住房和城乡建设委员会 北京市市场监督管理局关于发布《北京市装配式建筑预制混凝土构件定购合同》示范文本的通知 京建发〔2024〕179号 各区住房城乡(市)建设委、市场监督管理局,北京经济技术开发区开发建设局、商务金融局,燕山市场监管分...
德庆县人民政府办公室 关于印发《德庆县推进装配式建筑发展实施方案》的通知 德府办〔2024〕4号 各镇人民政府,德城街道办事处,县政府各部门、直属各单位: 《德庆县推进装配式建筑发展实施方案》已经县人民政府同意,现印发给你们,请认真贯彻执行...
合肥市公共资源交易监督管理局 关于《合肥市装配式建筑工程项目招标投标实施导则》内容条款修订的通知 各有关单位: 根据国家发展改革委等8部门联合印发的《招标投标领域公平竞争审查规则》(国家发展改革委令第16号)、《关于加强全省装配式建筑项目招...
各市(含定州、辛集市)住房城乡建设局,雄安新区管委会建设和交通管理局: 为加快推进房屋建筑和市政基础设施工程领域智能建造技术的推广应用,推动全省建筑业工业化、数字化、绿色化转型升级,推动智能建造与建筑工业化协同发展,我厅研究制定了《河北省建...

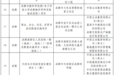
四川省住房和城乡建设厅 关于公布2024年度省级智能建造试点项目的通知 川建建函〔2024〕1615号 各市(州)住房城乡建设行政主管部门: 为深入贯彻落实省委、省政府“建筑强省”决策部署,大力发展新型建造方式,推动智能建造试点扩面提质,根...
中山市住房和城乡建设局 关于中山市装配式建筑专家委员会专家名单(第三批)的公示 各有关单位: 为贯彻落实《国务院办公厅关于大力发展装配式建筑的指导意见》《广东省人民政府关于大力发展装配式建筑的实施意见》《中山市人民政府办公室关于加快发展装配...
北京市住房和城乡建设委员会关于印发《北京市装配式内装修墙地面系统应用技术导则》的通知 京建发〔2024〕176号 各有关单位: 为贯彻落实《北京市民用建筑节能降碳工作方案暨“十四五”时期民用建筑绿色发展规划》(京双碳办〔2022〕9号)、《...
朔州市住房和城乡建设局 朔州市规划和自然资源局 朔州市行政审批服务管理局 关于严格落实绿色建筑等级和装配式建造指标管控工作的通知 市直相关部门,各县(市、区)住建局、规划和自然资源局、行政审批服务管理局,朔州经济开发区建设管理部、行政审批服...
河南省住房和城乡建设厅关于装配式建筑项目拟列入 2024年省节能和资源循环利用专项资金支持计划的公示 依据《河南省大力发展装配式建筑实施意见》(豫政办〔2017〕153号)和《河南省省级节能和资源循环利用专项资金及项目建设管理办法》(豫财建...
为推动绿色建筑创新,促进绿色建筑高质量发展,根据《2023年河北省绿色建筑创新奖实施方案》,我厅组织开展了绿色建筑创新奖评审工作,现将拟授奖项目名单(见附件)予以公示,公示截止到2024年6月22日。 在公示期内,任何单位和个人对获得绿色建...
浙江省家装“厨卫换新”惠民工程实施细则 为贯彻落实国务院《推动大规模设备更新和消费品以旧换新行动方案》(国发〔2024〕7号)和《浙江省推动大规模设备更新和消费品以旧换新若干举措》《浙江省推进建筑和市政基础设施设备更新工作实施方案》要求,全...
各有关单位: 云栖白马公馆等10个项目向我局申请装配式建筑设计阶段预评价。经审核,项目已通过专家评审,并经市建设局网站向社会公示5个工作日,未收到其他意见。现公布以上项目装配式建筑设计阶段预评价意见。 专此通知 附件:1.云栖白马公馆等10...