四川省住房和城乡建设厅
关于公布2024年度省级智能建造试点项目的通知
川建建函〔2024〕1615号
各市(州)住房城乡建设行政主管部门:
为深入贯彻落实省委、省政府“建筑强省”决策部署,大力发展新型建造方式,推动智能建造试点扩面提质,根据《四川省住房和城乡建设厅关于征集遴选2024年度四川省智能建造试点项目的通知》,在企业自愿申报、市(州)住房城乡建设行政主管部门推荐、我厅组织专家评审的基础上,经研究,决定将成都市新津区人民医院(含配套设施)建设项目等49个项目列为四川省2024年度智能建造试点项目。现将试点工作相关要求明确如下。
一、各试点项目要坚持科技创新,组织编制智能建造实施方案,明确智能建造技术各应用场景,推动数字技术在设计、施工、生产、运输、管理等全过程数字化应用。要积极搭建建造全过程信息化管理平台,形成人、材、物、机等全要素全链条信息化集成和业务协同,着力提升建筑业新质生产力水平。
二、各试点项目市(州)住房城乡建设行政主管部门要加大对试点项目跟踪指导及政策支持,督促企业及时总结试点经验和成果,形成可复制可推广技术标准体系和经验做法。要加强学习交流,通过观摩会等方式,推广经验做法,进一步激发市场主体创新积极性,推动智能建造与建筑工业化协同发展,促进建筑业转型升级。
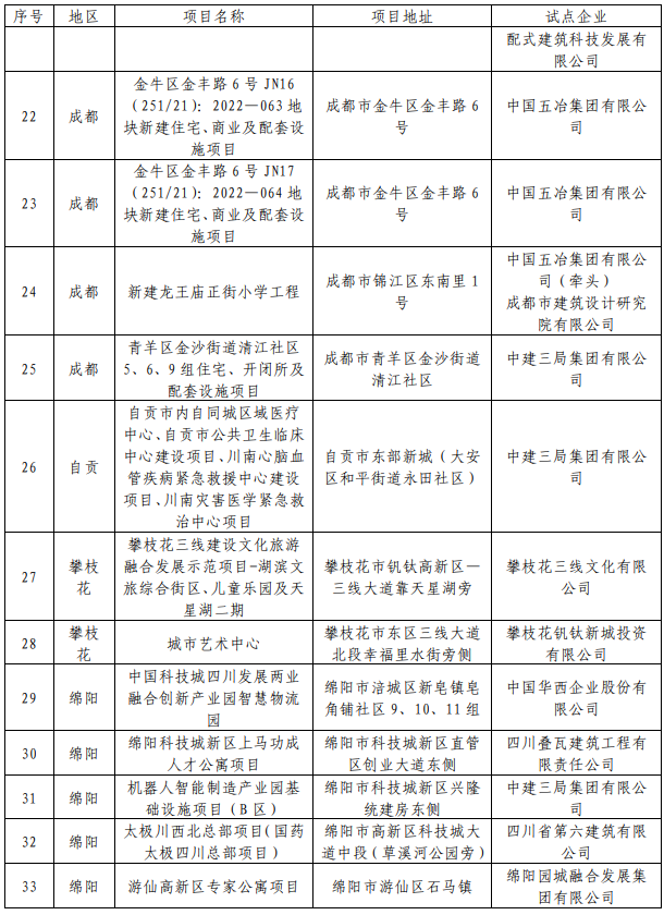
附件:图片2024年度四川省智能建造试点项目名单
四川省住房和城乡建设厅
2024年5月24日




微信公众号:xuebim
关注建筑行业BIM发展、研究建筑新技术,汇集建筑前沿信息!
← 微信扫一扫,关注我们+

BIM建筑网

评论前必须登录!
注册