装配式政策|广西自治区关于支持建筑业企业强信心稳增长促转型十条措施征求意见
广西自治区住房城乡建设厅 关于征求支持建筑业企业强信心稳增长促转型十条措施(征求意见稿)意见的函 各设区市人民政府,自治区发展改革委、科技厅、工业和信息化厅、财政厅、自然资源厅、交通运输厅、水利厅、机关事务管理局、通信管理局,中国铁路南宁局...
广西自治区住房城乡建设厅 关于征求支持建筑业企业强信心稳增长促转型十条措施(征求意见稿)意见的函 各设区市人民政府,自治区发展改革委、科技厅、工业和信息化厅、财政厅、自然资源厅、交通运输厅、水利厅、机关事务管理局、通信管理局,中国铁路南宁局...
重庆市住房和城乡建设委员会 关于印发《重庆市现代建筑产业基地管理办法》的通知 渝建科〔2023〕12号 各区县(自治县)住房城乡建委,两江新区、重庆高新区、万盛经开区、重庆经开区、双桥经开区建设局,有关单位: 为规范现代建筑产业基地管理,加...
沈阳市城乡建设局 关于开展2023年沈阳市建筑产业化示范工程申报的通知 各(开发)建设等有关单位: 为加速推动我市智能建造与建筑工业化协同发展,落实《沈阳市大力发展装配式建筑工作方案》(沈政办发〔2021〕26号)中有关要求,依据《沈阳市建...
攀枝花市住房和城乡建设局 关于公开征求《关于进一步推进装配式钢结构建筑产业的通知(征求意见稿)》意见的通知 为进一步加快推进我市装配式建筑发展,提高建设工程抗震防灾能力,促进建筑业转型升级和高质量发展,助力我市建筑领域碳达峰碳中和目标实现,...

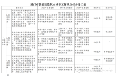
厦门市人民政府 关于印发智能建造试点城市实施方案的通知 厦府规〔2023〕6号 各区人民政府,市直各委、办、局,各开发区管委会,各有关单位: 《厦门市智能建造试点城市实施方案》已经第37次市政府常务会议研究通过,现印发给你们,请认真组织实施...
海南省住房和城乡建设厅关于公开征求《海南省装配式建筑(绿色建筑)发展提升三年行动方案(2023-2025年)》(征求意见稿)意见的公告 为深入贯彻落实党的二十大精神、省第八次党代会精神,贯彻实施《海南省绿色建筑发展条例》,助推国家生态文明试...
山西省住房和城乡建设厅关于征集绿色建筑专家的通知 晋建科函〔2023〕154号 各市住房和城乡建设局,各有关单位: 为贯彻执行《山西省绿色建筑发展条例》,根据《山西省住房和城乡建设厅关于全面推动绿色建筑发展的通知》,为做好我省一星级及以上绿...
甘肃省住房和城乡建设厅关于印发《2023年全省建筑节能与建设科技工作要点》的通知 甘建科〔2023〕88号 各市州住建局,甘肃矿区住建局,兰州新区城建交通局: 现将《2023年全省建筑节能与建设科技工作要点》印发给你们,请结合实际,认真抓...
关于印发《辽宁省智能建造项目全生命周期应用导则(试行)》的通知 各市住建局: 按照住建部关于推动智能建造与新型建筑工业化协同发展和我省实施全面振兴新突破三年行动关于做优做强现代建筑业有关工作要求,为推进我省智能建造技术的应用,我厅编制了《辽...
关于征求武汉市智能建造试点项目、试点企业、试点工厂评价表(征求意见稿)意见的通知 各有关单位: 按照《住房和城乡建设部等部门关于推动智能建造与建筑工业化协同发展的指导意见》(建市〔2020〕60号)、《住房和城乡建设部关于印发“十四五”建筑...
山西省住房和城乡建设厅 关于发布山西省绿色建筑和装配式建筑适用技术(产品)推广目录(2023年度)的通知 晋建科函〔2023〕155号 各市住房和城乡建设局,省综改区建设管理部,各有关单位: 根据《山西省住房和城乡建设厅关于征集绿色建筑和...

陕西省住房和城乡建设厅等部门 关于印发《关于推动全省装配式建筑绿色高质量发展的实施意见》的通知 各设区市、杨凌示范区,韩城市住房和城乡建设局、发展和改革委员会(局)、教育局、科学技术局、工业和信息化(商务)局、财政局、人力资源和社会保障局、...
温州市政府办公室 关于进一步支持建筑全产业链高质量发展的实施意见 温政办〔2023〕7号 各县(市、区)人民政府,市各有关单位: 为贯彻落实《关于进一步支持建筑业做优做强的若干意见》(浙政办发〔2022〕47号)精神和市委市政府关于支持建筑...
诸暨市人民政府办公室 关于印发《诸暨市促进建筑业高质量发展若干政策》的通知 诸政办发〔2023〕5号 各镇乡人民政府,各街道办事处,市级有关部门: 《诸暨市推进先进制造业强市建设促进高质量发展政策意见》、《诸暨市促进建筑业高质量发展若干政策...

石家庄市人民政府关于大力发展装配式建筑的实施意见 石政规〔2018〕5号 各县(市、区)人民政府,高新区、循环化工园区和综合保税区管委会,市政府有关部门: 依据《国务院办公厅关于大力发展装配式建筑的指导意见》(国办发〔2016〕71号)、《...

各设区市住房和城乡建设行政主管部门: 由福建省建筑科学研究院有限责任公司、中建海峡建设发展有限公司编制的《福建省绿色建筑工程验收标准》,经组织审查,批准为福建省工程建设地方标准,编号DBJ/T 13-298-2023 ,自2023年7月1日...
重庆市住房和城乡建设委员会关于印发《重庆市装配式混凝土结构农房建设技术导则(试行)》《重庆市装配式钢结构农房建设技术导则(试行)》的通知 各区县(自治县)住房城乡建委,西部科学城重庆高新区建设局,万盛经开区住房城乡建设局: 为有序推进装配式...
绍兴市人民政府办公室关于印发促进建筑业高质量发展若干政策的通知 绍政办发〔2023〕5号 2023年2月7日,绍兴市印发促进建筑业高质量发展若干政策等通知。 绍兴市促进建筑业高质量发展若干政策 一、加大企业培育力度 (一)对当年施工资质晋升...

关于公布2022年度杭州市新型建筑工业化示范产业基地和示范项目名单的通知 各区、县(市)住建局,各有关单位: 为持续推进我市新型建筑工业化高质量发展,充分发挥示范产业基地和示范项目引领带动作用,根据《关于组织申报2022年杭州市新型建筑工业...

根据《台州市建筑工业化示范基地和示范项目认定办法》(台建〔2022〕240号)和《关于组织申报第一批台州市建筑工业化示范基地的通知》(台建便函〔2023〕6 号),经企业申报,县(市、区)建设局初审报当地人民政府同意,台州市住房和城乡建设局...