装配式政策|住建部公示2023年度第一批三星级绿色建筑标识项目
住房和城乡建设部办公厅关于2023年度第一批三星级绿色建筑标识项目的公示 根据《住房和城乡建设部关于印发绿色建筑标识管理办法的通知》(建标规〔2021〕1号)和《住房和城乡建设部办公厅关于做好三星级绿色建筑标识申报工作的通知》(建办标〔20...
住房和城乡建设部办公厅关于2023年度第一批三星级绿色建筑标识项目的公示 根据《住房和城乡建设部关于印发绿色建筑标识管理办法的通知》(建标规〔2021〕1号)和《住房和城乡建设部办公厅关于做好三星级绿色建筑标识申报工作的通知》(建办标〔20...
关于2022年度具备BIM技术应用能力企业和BIM技术应用优秀案例评选结果的公示 根据《山西省住房和城乡建设厅关于提升建筑信息模型(BIM)技术应用水平的通知》(晋建科字〔2022〕133号)要求,我厅组织专家对2022年度建筑信息模型(B...
关于济南市装配式建筑预制混凝土构件生产企业星级评价结果的公示 为贯彻落实济南市人民政府《关于全面推进绿色建筑高质量发展的实施意见》(济政发〔2021〕3号)文件精神,服务我市预制混凝土构件行业健康发展,引导企业增强品牌意识、强化标准化管理、...

珠海市住房和建设局关于组织申报2023年珠海市装配式建筑产业基地的通知 各区(功能区)、鹤洲新区筹备组住房城乡建设主管部门,各有关单位: 为贯彻落实《国务院办公厅关于大力发展装配式建筑的指导意见》《广东省人民政府办公厅关于大力发展装配式建筑...

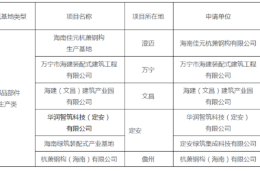
海南省住房和城乡建设厅关于2023年海南省装配式建筑示范基地的公示 根据《海南省住房和城乡建设厅关于组织申报2023年度装配式建筑示范基地的通知》,我厅组织专家进行实地踏勘、集中评审申报资料,完成了2023年度装配式示范基地的评审工作。现将...

长沙市省级绿色建造试点城市专项资金使用方案 根据《湖南省财政厅关于预下达省级绿色建造试点城市和省级浅层地热能建筑规模化应用试点城市补助资金的通知》(湘财建指〔2022〕125号)精神,省财政厅下达长沙市绿色建造试点城市补助资金2000万元。...
摘要:2023年4月21日,西藏自治区住房和城乡建设厅《西藏自治区绿色建筑推广应用工作实施方案(征求意见稿)》指出:推广装配式建造方式。大力发展以装配式建筑为代表的新型建筑工业化,坚持标准化设计、工厂化生产、装配化施工、一体化装修、信息化管...
各市、州、直管市、神农架林区住(城)建局,各有关单位: 根据住建部《绿色建筑标识管理办法》(建标规〔2021〕1号)和《湖北省绿色建筑标识认定管理实施细则(试行)》(鄂建设规〔2022〕3号,以下简称《细则》)要求,现就做好绿色建筑标识认定...
各市、州、直管市、神农架林区住(城)建局,各有关单位: 为推进房屋建筑和市政基础设施工程智慧工地的建设、评价、应用及管理,以信息化、智能化提升工程项目质量安全水平和综合管理效益,助力建筑业高质量发展。依据《关于全面推进全省房屋市政工程智慧工...
青海省住房和城乡建设厅关于印发《青海省建筑工程绿色建材使用比例计算细则(试行)》的通知 西宁市城乡建设局、住房保障和房产管理局,海东市、各州住房和城乡建设局,各相关单位: 为推进绿色建材在建筑项目中的应用,切实提高我省绿色建材使用比例,科学...
各市、州、县人民政府,省政府各部门: 《关于支持建筑业企业稳发展促转型的若干措施》已经省人民政府同意,现印发给你们,请认真贯彻执行。 2023年4月23日 关于支持建筑业企业稳发展促转型的若干措施 为深入贯彻落实党的二十大精神和省第十二次党...

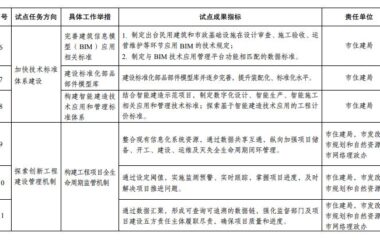
成都市人民政府关于印发成都市智能建造试点城市建设实施方案的通知 成府函〔2023〕34号 各区(市)县政府(管委会),市政府各部门: 现将《成都市智能建造试点城市建设实施方案》印发你们,请结合实际认真贯彻落实。 成都市人民政府 2023年4...
浙江省住房和城乡建设厅 关于印发《浙江省开展装配化装修试点工作方案》的通知 浙建管发〔2023〕50号 各市建委(建设局),温州市龙港市、嘉兴市秀洲区建设局: 为提升装配式建筑品质,促进城乡建设绿色发展,我厅组织开展装配化装修试点工作,现将...

各市、州、直管市和神农架林区城镇老旧小区改造工作协调推进小组: 《省人民政府办公厅关于加快推进城镇老旧小区改造工作的实施意见》(鄂政办发〔2021〕19号)印发以来,各地强化措施、积极实践,解决了一大批群众关心的急难愁盼问题,涌现出以“当阳...

根据《住房和城乡建设部绿色建筑标识管理办法》(建标规〔2021〕1号)和《安徽省住房和城乡建设厅关于加强绿色建筑标识管理工作的通知》(建科〔2022〕73号)要求,省住房城乡建设厅组织完成了2023年度第一批二星级绿色建筑标识项目的审查工作...
摘要│浙江:到2023年,新开工装配式建筑面积居前列,占新建建筑比例达到34%以上,国家级装配式建筑产业基地达到25家以上;到2025年,新开工装配式建筑面积占新建建筑比例达到38%以上;到2027年,全省培育形成一批具有较强竞争力的建筑产...
吉林省住房和城乡建设厅关于印发《吉林省绿色建筑标识管理办法(试行)》的通知 吉建规〔2023〕2号 各市(州)建委(住房城乡建设局),长白山管委会住房城乡建设局,长春新区城乡建设和管理委员会,中韩(长春)国际合作示范区住房保障和城乡建设局,...
关于印发《武汉市2023年发展装配式建筑工作要点》的通知 各区(开发区)人民政府(管委会)、各有关单位: 为进一步贯彻落实国家、省、市大力发展装配式建筑、推进新型建筑工业化的政策精神,推动建筑业转型升级和高质量发展,现将《武汉市2023年发...

关于《进一步明确南昌市装配式建筑项目参建单位有关责任》的通知 洪住建字[2023]58号 各县、区(开发区)、湾里管理局住建主管部门,各有关单位: 为加强我市装配式建筑项目建设管理,切实保障我市装配式建筑项目质量安全,促进我市装配式建筑高质...