装配式政策|湖南明确装配式建筑标准实施相关问题
湖南省住房和城乡建设厅 关于明确装配式建筑标准实施相关问题的通知 湘建科函〔2023〕60号 各市州住房和城乡建设局、湖南湘江新区开发建设局: 2022年12月7日,我厅发布的《湖南省装配式建筑评价标准》(DBJ43/T542—2022,以...
湖南省住房和城乡建设厅 关于明确装配式建筑标准实施相关问题的通知 湘建科函〔2023〕60号 各市州住房和城乡建设局、湖南湘江新区开发建设局: 2022年12月7日,我厅发布的《湖南省装配式建筑评价标准》(DBJ43/T542—2022,以...

安徽省住房和城乡建设厅 关于开展第二批省级装配式建筑产业基地评估工作的通知 各市住房城乡建设局(城乡建设局),广德市、宿松县住房城乡建设局,各有关单位: 为进一步加强对装配式建筑产业基地的监督管理,按照《安徽省装配式建筑产业基地管理办法》等...
盐城市人民政府办公室 关于印发进一步加快全市建筑业高质量发展十项措施的通知 盐政办发〔2023〕21号 各县(市、区)人民政府,盐城经济技术开发区、盐南高新区管委会,市各委、办、局,市各直属单位: 《关于进一步加快全市建筑业高质量发展的十项...
省住房和城乡建设厅 省统计局关于印发2022年度江苏建筑业发展报告的通知 苏建建管〔2023〕87号 各设区市住房和城乡建设局(建委)、统计局: 现将《2022年度江苏建筑业发展报告》印发给你们,供各地在推进建筑业高质量发展工作中参考。 附...
龙岗区住房和建设局 关于印发《龙岗区住房和建设专项资金关于支持现代建筑业高质量发展的实施细则(试行)》的通知 深龙住建规〔2023〕2号 各有关单位: 根据《龙岗区关于加快现代建筑业高质量发展的若干措施(试行)》(深龙府规〔2022〕2号)...
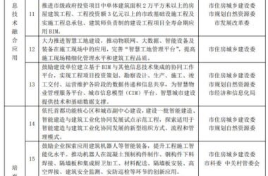
上海市住房和城乡建设管理委员会 关于印发《上海市住房和城乡建设管理委员会2023年数字化转型工作要点》的通知 沪建科信〔2023〕145号 各有关单位: 现将《上海市住房和城乡建设管理委员会2023年数字化转型工作要点》印发给你们,请遵照执...
各区、市人民政府,青岛西海岸新区管委,市政府各部门,市直各单位: 为高标准推动智能建造试点城市建设,推进我市智能建造高质量发展,根据《住房和城乡建设部关于推动智能建造与建筑工业化协同发展的指导意见》(建市〔2020〕60号)、《住房和城乡建...

关于征求《关于进一步优化清远市装配式建筑实施范围及有关事项的通知(稿)》 意见的公告 为加快推动清远市装配式建筑高质量发展,进一步推进建筑产业转型升级,结合本地区装配式建筑实施情况,我局草拟了《关于进一步优化清远市装配式建筑实施范围及有关事...

2023年6月7日-6月14日,深圳市住房和建设局在官网发布编制《基于BIM的装配式建筑评分自动计算规则和要求》的公开招标公告。招标期间,收到深圳市建筑产业化协会1家单位的标书。经核,该单位递交的标书符合招标公告要求。根据《深圳市住房和建设...
国家发展改革委、住房城乡建设部等18部门近日印发通知,就开展2023年全国节能宣传周和全国低碳日活动有关事项加以明确。 根据通知,今年全国节能宣传周定为7月10日至16日,活动主题是“节能降碳,你我同行”。全国低碳日定为7月12日,活动主题...
党的二十大报告擘画了全面建设社会主义现代化国家、实现第二个百年奋斗目标的宏伟蓝图,是党团结带领全国各族人民夺取中国特色社会主义新胜利的政治宣言和行动纲领。我们要全面学习、全面把握、全面落实党的二十大精神,坚定自觉把党中央决策部署落到实处,在...

北京市住房和城乡建设委员会等十二部门 关于印发《北京市推动智能建造与新型建筑工业化协同发展的实施方案》的通知 京建发〔2023〕197号 各有关单位: 为更好推进我市智能建造与新型建筑工业化协同发展工作,市住房城乡建设委等十二部门联合制定了...

杭州市装配化装修试点工作实施方案 装配化装修是采用干式工法,将工厂生产的部品部件在现场进行组合安装的一种装修方式。作为装配式建筑的重要组成部分,其具有“干式工法施工、部品集成预制、管线结构分离、可拆卸可循环”的特点。为贯彻新发展理念,推进城...
重庆市住房和城乡建设委员会关于发布《钢结构工业厂房技术标准》的通知 渝建标〔2023〕23号 各区县(自治县)住房城乡建委,两江新区、西部科学城重庆高新区、重庆经开区、万盛经开区、双桥经开区建设局,有关单位: 现批准《钢结构工业厂房技术标准...
厦门市建设局 关于征集智能建造试点企业、试点产业基地的通知 各有关单位: 为贯彻落实《住房和城乡建设部等部门关于推动智能建造与建筑工业化协同发展的指导意见》(建市〔2020〕60号)《住房和城乡建设部关于印发“十四五”建筑业发展规划》(建市...
重庆市住房和城乡建设委员会关于发布《建设工程绿色施工与评价标准》的通知 渝建标〔2023〕24号 各区县(自治县)住房城乡建委,两江新区、西部科学城重庆高新区、重庆经开区、万盛经开区、双桥经开区建设局,有关单位: 现批准《建设工程绿色施工与...
各区县(自治县)住房城乡建委,两江新区、西部科学城重庆高新区、重庆经开区、万盛经开区、双桥经开区建设局,有关单位: 由重庆交通建设(集团)有限责任公司和重庆建工住宅建设有限公司共同主编的工程建设地方标准《桥梁节段预制拼装施工及验收标准》已完...
海南省装配式建筑实施主要环节管理规定((2023年修订版)2023年修订版)(征求意见稿) 为规范我省装配式建筑项目管理,优化基本建设程序各环节的工作流程和操作机制,根据《海南省绿色建筑发展条例》、《海南省人民政府关于大力发展装配式建筑的实...

甘肃省住房和城乡建设厅关于发布《装配式轻质墙板连接构造》等5项甘肃省工程建设标准设计的公告 经甘肃省住房和城乡建设厅组织专家审查通过,现批准《装配式轻质墙板连接构造》、《医学隔离观察临时设施设计示例》、《免支撑内外复合保温模壳建筑墙体构造》...
深圳市住房和建设局关于征集第一批超低能耗、(近)零能耗及零碳建筑专家的通知 各有关单位: 为进一步提升我市建筑节能水平,大力推进超低能耗建筑、(近)零能耗建筑、零碳建筑建设,更好地指导与规范超低能耗建筑、近零能耗建筑、零碳建筑发展,我局决定...