大数据时代 城商行与“三农金融”共舞
多位业内人士3日在主题为“城商行:拥抱互联网”的银行业例行新闻发布会上表示,互联网金融在服务上具有成本低、效率高的优势,天生便具有普惠金融的基因。互联网在农业领域不断渗透、催生农业变革的同时,也对金融提出了更高需求。 模式五花八门 包商银行...
多位业内人士3日在主题为“城商行:拥抱互联网”的银行业例行新闻发布会上表示,互联网金融在服务上具有成本低、效率高的优势,天生便具有普惠金融的基因。互联网在农业领域不断渗透、催生农业变革的同时,也对金融提出了更高需求。 模式五花八门 包商银行...
试想有一天,在手机上打开一个智能奶粉工厂的应用程序,扫描婴儿的指纹,下订单,几个小时后,婴儿就能喝到根据个人基因和健康状况配制的奶粉……也许再过不久,电影《人工智能》中那些遥不可及的科技场景都将成为现实。这种能让人“心想事成”的魔法,是“工...
最近“小区拆围墙”成了热门话题。2月21日,中央公布了一份重磅文件,不仅“新建住宅要推广街区制,原则上不再建设封闭住宅小区”, 还要求“已建成的住宅小区和单位大院要逐步打开。”围绕这份文件“拆除小区围墙”的要求,赞同者有,质疑的声音也有。没...
波音公司开发出一种悬浮式3D打印技术,在没有任何实体打印平台的情况下,实现360度无死角操作,并于近日成功获批专利。 据科技日报3日消息,通过波音公司发布的视频可见,使用该3D打印技术,在整个打印过程中没有任何实体的打印平台,所打印的对象始...
近日,中日英智慧城市产业发展高峰论坛暨中国智慧城市样板建设战略合作签约仪式在坪山新区举行。中国城市和小城镇改革发展中心、坪山新区政府、中日英三国的智慧城市研究专家等出席了活动。会议确定将位于深圳坪山新区的益田共和城邦打造成中国智慧城市的样板...
很早以前,三星展示了一款21.5英寸超大屏幕的智能冰箱,从冰箱的大屏幕上能够查看到天气预报,播放音乐等智能服务,这就给了谷歌带来了一个灵感,想要制作出一个具有视觉体验和触屏感受的新物种——智能镜子,并这款镜子真正被制作出来了已于近日发布。 ...
建筑产业化带来的市场新机遇,使得山东本土企业跃跃欲试,力图分羹这块“蛋糕”。 1日,山东钢结构建筑知名企业负责人齐聚山钢集团,商讨成立“山东省钢结构建筑产业化联盟”。山钢集团公司副总经理蔡漳平主持会议,对即将成立的联盟的章程、使命以及运作模...
为积极推进我省建筑钢结构发展与应用,近日,省建设厅下发《关于推进建筑钢结构发展与应用的指导意见》(以下简称《意见》),争取在“十三五”期间初步形成具有一定规模的建筑钢结构配套产业集群,在大跨、超高建筑采用钢结构或钢-砼混合结构的比例超过70...
如今,节能降耗已成为全球的共同议题,建筑作为高能耗的行业之一,对环境造成的负面影响也格外突出,在此情况下,许多国家特别重视建筑的节能减排工作,为大力推广绿色建筑,各国也根据自身国情采取了一系列措施。 德国: 建立财税激励机制 为了更好地提高...

住建部早在两年前,用了“统一”和“开放”两个关键字布局建筑市场。在“统一”和“开放”这两个目标下,住建部布设了七剑。 第一剑:进一步开放建筑市场 第二剑:推进行政审批制度改革 第三剑:改革招标投标监管方式 第四剑:推进建筑市场监管信息化与诚...
日前发布的《中共中央国务院关于进一步加强城市规划建设管理工作的若干意见》明确提出,要贯彻“适用、经济、绿色、美观”的建筑方针,推广建筑节能技术,提高建筑节能标准,推广绿色建筑和建材。 随着近年来气候、环境问题日益显著,公众对于生活环境质量的...

家装工程作为我国建筑领域重要的组成部分,其当前的管理模式仍十分落后,严重阻碍了自身的发展。调查并总结了目前我国传统家装工程在设计、预算、施工、验收和使用阶段存在的问题和管理模式的严重缺陷,基于BIM技术的可视化模型、工程量清单分析和4D施工...
据报道,不列颠哥伦比亚大学(University of British Columbia,UBC)工程师研发出了一种金属玻璃,较之传统玻璃,这种玻璃材质更加透明,而且能够根据其导电金属涂层植入一系列电子功能。 UBC助理工程教授Loic M...

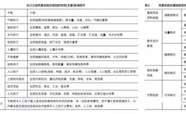
通过初步构建风景名胜区规划数据库,以信息化技术手段对地形地貌、地表覆被、人文因子等各方面的因子进行分析、综合、叠加,进而提出风景名胜区规划建议,为风景名胜区的范围划定和用地适宜性分区划定提供依据,从科学技术角度支撑风景名胜区规划,提高风景名...
当前的建筑市场环境中,存在着技术含量较低、质量参差不齐和同质化的恶性竞争。建筑企业现阶段面临机遇和挑战并存。工程实施的管控需从粗放型管理模式向精细化管理模式转变,而所有精细化管理的基础就是数据。 BIM作为一项新技术,正是生产数据、展示数据...
BIM这概念在建物的生命周期中扮演着重要的脚色,提供了一个云端界面,让各种行业在此平台中工作并且分享信息,这是传统土木建筑无法做到的设计步骤,这个大规模的整合改善了许多问题。它减少了许多设计、工程纠纷,它让工作的划分不至于太僵硬,可以达到双...
从2014年以来,建筑业产值持续不同程度下滑,进入2015年后,很多建筑企业业绩出现跳崖式下滑,有的下滑程度达40~50%,甚至更高。中国建筑业正面临一场寒冬,而且是一场会持续相当长一段时间的寒冬,2015年一部分建筑企业已经被“冻死”,未...

上海中心大厦位于上海浦东陆家嘴金融贸易中心区,建筑总高度632米,是目前中国最高、全球第二高的摩天大楼,也是同时获得中国绿色建筑三星和美国LEED-CS白金级双认证的世界最高绿色建筑。来看看采用了哪些绿色建筑技术。 工程概况 大厦用地面积3...

2月29日-3月1日,作为2015年11月中旬建谊集团参加“第四届中印论坛”后,第二家回访的印度公司,REPL集团总裁兼常务董事Pradeep Misra先生及REPL集团新加坡分公司副董事长 Gaurav Bhatia先生的到访受到了集团...
中国首个国家级大数据综合试验区日前获得国家发展改革委、工业和信息化部、中央网信办发函批复,国家大数据(贵州)综合试验区将在中国数据资源管理与共享开放、数据中心整合、数据资源应用等方面开展系统性试验。 “实施国家大数据战略,推进数据资源开放共...