未来5年,建筑工业化发展要点有哪些?
近日,科技部会同教育部、工业信息化部、住房城乡建设部、交通运输部、中国科学院等部门,组织专家制定了“绿色建筑及建筑工业化”重点专项实施方案,列为2016年启动的重点专项之一并正式进入实施阶段。接下来我们一起来看,未来5年,建筑工业化的发展要...
近日,科技部会同教育部、工业信息化部、住房城乡建设部、交通运输部、中国科学院等部门,组织专家制定了“绿色建筑及建筑工业化”重点专项实施方案,列为2016年启动的重点专项之一并正式进入实施阶段。接下来我们一起来看,未来5年,建筑工业化的发展要...

2016年3月8日,国际生态安全合作组织工作会议在北京召开,会议针对2015年度工作进行了总结,并对2016年度工作规划进行全面部署。联合国文明联盟生态文明委员会主席、国际生态安全合作组织创始主席蒋明君、国际生态安全合作组织执行总干事安学礼...

由英国标准协会(British Standards Institution)主办的全新网站——Level 2 BIM官网,即将在4月4日,也就是英国政府规定BIM强制启动日当天上线。 据英国政府BIM任务小组(BIM Task Group)...

从年初谷歌围棋程序AlphaGo击溃欧洲围棋冠军开始,大数据人工智能成为热议话题,而3月9日即将展开的AlphaGo和世界冠军李世石的对弈也吸引着全球的眼睛。 有人觉得这是一场人类智慧与机器智能的巅峰对决,有人则认为这是大数据人才培养、人工...
20世纪70年代美国乔治亚理工大学建筑与计算机学院(Georgia Tech College of Architecture and Computing)的查克伊士曼博士(Chuck Eastman,Ph.D)对BIM提出了最原始的定义:“...
近期,上海市住房城乡建设管理委积极推进本市BIM技术应用推广。 一是建立保障体系。成立了上海市建筑信息模型技术应用推广联席会议,建立了区县政府和特定区域管委会BIM技术应用推广协调组织和机制,支持市绿色建筑协会成立了“上海市建筑信息模型技术...

前言 随着《关于印发政府和社会资本合作模式操作指南(试行)》(财金[2014]113号)、《国家发展和改革委员会关于开展政府和社会资本合作的指导意见》(发改投资[2014]2724号)等政策文件密集颁布和各省市PPP项目的成功推介,我国PP...
滨海新区建交局,各区县建委,各集团(总)公司,各有关单位: 为贯彻落实国家推进海绵城市及天津建设实际的要求,把打造绿色建筑,提升建筑产业现代化发展水平,实现经济循环和可持续发展,加快成果转化和新技术推广,提高建设工程的科技含量及生产效率,保...

采用机械吸盘车进行墙体拼装 搭积木式建造的施工现场 近日,国务院颁发的《中共中央国务院关于进一步加强城市规划建设管理工作的若干意见》无疑成为建筑行业最为重磅的一则消息,其中提到,在中国未来十年内,三成建筑将以“搭积木式”建成。 昨日,东南快...
第十二届全国人民代表大会第四次会议(5日)上午在北京人民大会堂开幕,国务院总理李克强作政府工作报告。 在谈到今年要重点做好的工作时,李克强指出,适度扩大财政赤字,主要用于减税降费,进一步减轻企业负担。 今年将全面实施营改增,从5月1日起,将...
近期,名为协同云(Cloud4Coordination)的C4C项目团队表示,目前该项目已通过“概念验证”,现在团队正在期待项目开发成功后,能为客户提供最先进的BIM技术。 据悉,该项目研发为期两年,内容是基于云的“Level 3”文件同步...

3月5日,纽约市区域中心创始人兼执行总裁Paul Levinsohn和曾任美国驻华大使的骆家辉来中国就“纽约市无线网基础设施建设项目(二期)”(简称:LinkNYC)进行融资。 LinkNYC是由纽约市政府牵头立项的项目,号称将把纽约变为全...

通过信息研究法,经验总结法和定性研究法相结合,总结BIM技术特点及应用BIM所能带来的益处,对项目合同管理的内容、方式,以及探索BIM技术对项目合同管理中需解决的问题,在合同模式选择上以不改变现有合同体系,增加合同附件的方式,实施BIM为应...
进入3月,中节能(宜兴)环保产业园3号厂房内,此起彼伏的切割机声不断,入驻的宜兴台玉环境工程设备有限公司正在装修。该公司原设在新街街道,因发展需要,选择迁至配套更为完备的产业园。一边要监督装修、一边还要维持公司正常运行,本打算“两头跑”的公...

通过该方法,可避免工程量计算过程中的二次建模,使传统的算量建模工作变为模型检查、模型完善( 如钢筋模型) 等工作。经天津高银117大厦项目应用实践证明,所提出的方法可显著提高招投标阶段中工程量计算的效率和精度,并为后续的钢筋翻样、施工指导及...
各省、自治区住房城乡建设厅,直辖市建委,北京市规委,新疆生产建设兵团建设局,国务院有关部门建设司: 现将《住房城乡建设部建筑市场监管司2016年工作要点》印发给你们,请结合本地区、本部门的实际情况安排好今年的建筑市场监管工作。 附件:住房城...

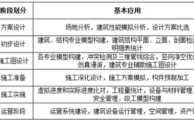
2015年,由住房和城乡建设部研究制定的《关于推进建筑信息模型应用的指导意见》发布,提出了推进建筑信息模型应用的指导思想与基本原则,明确推进BIM应用的发展目标,为建设、勘察、设计、施工等单位提出指导意见,旨在指导和推动建筑信息模型应用。这...
十二届全国人大四次会议3月5日上午开幕。在今年的政府工作报告中,有哪些内容和住房城乡建设工作相关?小编为大家进行了梳理,一起来看看吧。 一、2015年工作回顾 1.扩大有效投资,设立专项基金,加强水利、城镇棚户区和农村危房改造、中西部铁路和...

BIM是什么?也许可以用一句话简述,BIM是建筑信息化;或可这样表述:BIM设计就是建筑创作的信息化手段;BIM软件是实现建筑信息化所应用的一系列来自不同软件商,针对不同用途开发的应用于工程策划、设计、建造、管理各个阶段一系列软件的组合。 ...

前言 综合管廊,就是地下城市管道综合走廊,即在城市地下建造一个隧道空间,将电力、通讯、燃气、供热、给排水等各种工程管道集于一体,设有专门的检修口、吊装口和监测系统,实施统一规划、统一设计、统一建设和管理,是保障城市运行的重要基础设施和“生命...