青岛市住房和城乡建设局关于印发《青岛市智能建造项目评价指标 (试行)》的通知
各区、市住房城乡建设主管部门,各有关单位:
为高标准推动我市智能建造试点,加快推进智能建造与建筑工业化协同发展, 全面提高工程项目智能建造水平,根据《青岛市人民政府关于推进青岛市智能建造高质量发展的实施意见》(青政字〔2023〕19号)相关要求,市住房城乡建设局组织编制了《青岛市智能建造项目评价指标(试行)》,进一步明确工程项目各阶段工作要求,以此作为工程项目策划、实施阶段的指导性文件和建设成效的评价依据。
现予印发,请遵照执行。
附件:青岛市智能建造项目评价指标(试行)
青岛市住房和城乡建设局
2023年7月31日
青岛市智能建造项目评价指标(试行)



评价指标说明
一、工作背景
2020年以来,国家、省、市积极推进智能建造和建筑工业化协同发展。青岛市于2022年入选全国首批智能建造试点城市。2023年6月30日,青岛市政府印发《关于推进智能建造高质量发展的实施意见》(青政字〔2023〕19号),对智能建造工作提出明确目标任务。为了更好地指导工程建设项目落实智能建造要求,青岛市住房和城乡建设局组织编制了《青岛市智能建造项目评价指标体系(试行)》,作为智能建造项目策划、建设成效评价的指导性文件。
一、指标构成
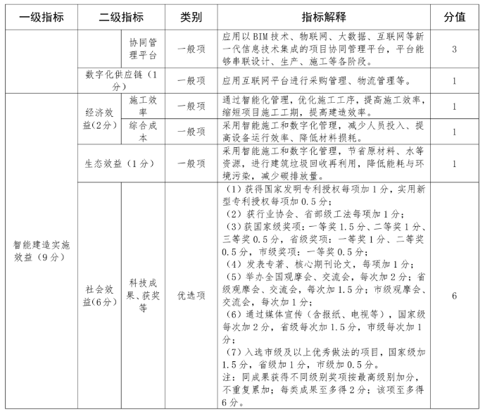
结合青岛实际,设定6个一级指标、15个二级指标。

图:青岛市智能建造项目评价指标体系框架
一级指标对应项目策划、数字设计、智能生产、智能施工、建筑产业互联网以及实施效益6个方面。二级指标分为控制项、一般项和优选项三类,其中:控制项为必备项,必须满足要求;一般项是指有一定实施难度、要求较高,原则上要求落实的选项;优选项是指实施难度较大、要求更高,鼓励企业实施的可选项。
一级指标得分为二级指标得分之和。评价结果分为一星、二星、三星3个等级。70-79分为一星,80-89分为二星,90分及以上为三星。
二、指标应用
(一)指导项目策划
1.项目建设单位组织各参建单位在编制项目建设方案或智能建造专项实施方案时,应参照《评价指标》,结合工程项目实际,明确本项目建设目标以及数字设计、智能生产、智能施工、建筑产业互联网等要求。
2.相关部门可参考《评价指标》组织开展项目实施方案审查和监督指导。
(二)项目成效评价
青岛市住房和城乡建设局会同相关部门,依照《评价指标》对纳入智能建造试点项目库和企业主动申报的项目开展工程智能建造实施效果评价。根据评价结果和相关规定,对实施成效明显,形成创新经验的项目,给予相关单位市场主体信用考核奖励,加大好经验、好做法宣传推广力度。

BIM建筑网

评论前必须登录!
注册