装配式政策|《合肥市实施省级智能建造试点城市建设专项资金管理办法》印发
关于印发《合肥市实施省级智能建造试点城市建设专项资金管理办法》的通知 各相关单位: 为规范智能建造试点城市资金使用,推进我市建筑工业化、数字化、智能化升级,我局会同市财政局制定了《合肥市实施省级智能建造试点城市建设专项资金管理办法》,现予以...
关于印发《合肥市实施省级智能建造试点城市建设专项资金管理办法》的通知 各相关单位: 为规范智能建造试点城市资金使用,推进我市建筑工业化、数字化、智能化升级,我局会同市财政局制定了《合肥市实施省级智能建造试点城市建设专项资金管理办法》,现予以...
吉林省建设标准化管理办公室关于《民用建筑设计防火统一标准》、《超低能耗建筑施工及验收标准》工程建设地方标准的公示 根据工程建设标准管理的相关要求,拟发布吉林省工程建设地方标准《民用建筑设计防火统一标准》、《超低能耗建筑施工及验收标准》现予以...
《高性能混凝土应用技术标准》(编号为DB13(J)/T 8534-2023)已经本机关审查并批准为河北省工程建设地方标准,现予发布,自2023年12月1日起实施。 本标准在河北省住房和城乡建设厅网站(zfcxjst.hebei.gov.cn...
青海省住房和城乡建设厅 关于公布2023年青海省装配式建筑省级示范项目的通知 青建工〔2023〕249号 西宁市城乡建设局,海东市、各州住房和城乡建设局,各经济开发区建设主管部门,各有关单位: 根据《国务院办公厅关于大力发展装配式建筑的指导...
摘要│九江市:大力发展装配式建筑。大力推进我市钢结构住宅试点工作,打造一批有影响力的装配式产业园和基地,培育一批装配式建筑代表企业。项目可行性研究报告或项目申请报告不需审批、核准的依法必须进行招标的装配式建筑项目,可按技术复杂项目依法依规采...

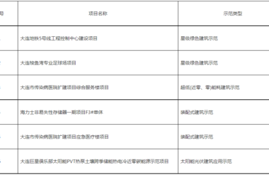
关于公示2023年绿色建筑与建筑节能示范项目的通知 各区市县(先导区)住建行政主管部门,各有关单位: 根据《关于组织开展2023年绿色建筑与建筑节能示范项目申报工作的通知》,经单位自愿申报、材料评定、现场检查,拟确定大连地铁5号线工程控制中...
关于印发《福建省装配式建筑预制体系、技术、部品部件推广目录(2023年版)》的通知 闽建办筑函〔2023〕36号 各设区市建设局、平潭综合实验区交建局: 为持续推进我省装配式建筑发展,方便市场主体掌握了解成熟可靠、成本可控的装配式建筑技术体...
《绿色建筑工程验收标准》(编号为DB13(J)/T 8310-2023)已经本机关审查并批准为河北省工程建设地方标准,现予发布,自2024年3月1日起实施。原《绿色建筑工程验收标准》(编号DB13(J)/T 8310-2019)同时废止。 ...

关于公布湖北省智能建造试点企业和项目(第一批)的通知 各市、州、直管市、神农架林区住(城)建局,各有关单位: 为落实《湖北省住房和城乡建设厅等部门关于推动新型建筑工业化与智能建造发展的实施意见》(鄂建文〔2021〕34号)精神,推动建筑业转...
关于发布《新疆维吾尔自治区装配式建筑工程消耗量定额(试行)乌鲁木齐地区单位估价表》的通告 为更好的适应新形势下我市经济发展的需要,进一步完善我市计价依据体系,合理确定和有效控制工程造价,市建设局组织编制了《新疆维吾尔自治区装配式建筑工程消耗...
益阳市:对房地产开发项目,主动采用装配式方式建造且装配率大于50%的,经装配式建筑专家委员会评定并报相关职能部门批准,其项目总建筑面积的5%可不计入成交地块的容积率核算,施工到正负零且已确定施工进度和竣工交付日期的前提下,可按相关规定办理商...
各区人民政府、北京经济技术开发区管委会: 经市政府批准,现对2023年第二批老旧小区综合整治项目(见附件)予以确认,请各区认真组织实施。 特此通知。 附件:2023年第二批老旧小区综合整治项目.doc 北京市老旧小区综合整治联席会议办公室 ...

根据《武汉市绿色建筑标识认定管理实施细则(试行)》要求,按照《绿色建筑评价标准GB/T50378》规定,经武汉市绿色建筑和建筑工业化专家委员会专家评审,“新建居住、公园绿地项目(江岸区二七南片建设项目)1#-3#、5#-10#楼”等5个项目...

经征集和评选,2023年乌鲁木齐市第一批智能建造示范基地、示范项目进入公示阶段。 8月30日,2023新疆“装配式建筑”暨“智能建造”研讨会在乌鲁木齐举行。乌鲁木齐市建设局党组成员、副局长陈晗介绍,自入选国家智能建造试点城市以来,乌鲁木齐积...
各市州造价管理机构,各有关单位: 按照我省定额修编工作计划,我站组织完成了《甘肃省装配式建筑工程预算定额》的修订工作,现已形成征求意见稿。请你们认真组织研究,并与2023年9月26日前将意见书面反馈我站(或发送电子邮箱)。 联系人:郭...
惠州市惠阳区住房和城乡建设局 关于严格执行装配式建筑施工图审查的通知 各施工图审查机构: 根据《关于进一步贯彻落实【惠州市人民政府办公室关于大力发展装配式建筑的实施意见】的通知(试行)》(惠市住建函〔2021〕267号)和《惠州市住房和城乡...
龙岩市住房和城乡建设局关于大力推行市政工程工业化建造的实施意见 (龙建筑〔2023〕9号) 各县(市、区)住建局、龙岩经开区(高新区)建设与生态环境局,各相关企业: 为贯彻落实新发展理念,加快转变我市市政工程建造方式转型升级,提升市政工程项...
郑州市城乡建设局关于印发2023年郑州市智能建造试点工作推进方案的通知 郑建文〔2023〕145号 机关各处(室)、局属各有关单位,各有关单位: 现将《2023年郑州市智能建造试点工作推进方案》印发你们,请结合工作职责,认真抓好落实。 20...
重庆市住房和城乡建设委员会关于征求《重庆市轨道交通装配式隔墙设计图集》意见的通知 各区县(自治县)住房城乡建委,两江新区、重庆高新区、重庆经开区、万盛经开区、双桥经开区建设局,有关单位: 按照《重庆市工程建设标准设计管理办法》(渝建发〔20...
海南省住房和城乡建设厅关于征求《海南省绿色建筑实施主要环节管理规定(征求意见稿)》意见的公告 为贯彻落实《海南省绿色建筑发展条例》有关规定,健全绿色建筑全过程闭合管控机制,推进绿色建筑高质量发展,我厅牵头起草了《海南省绿色建筑实施主要环节管...