
进度计划编制BIM应用内容包含那哪些
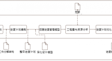
1.进度计划编制中的 WBS 创建、计划编制、与进度相对应的工程量计算、资源配置、 进度计划优化、进度计划审查、形象进度可视化等工作宜应用 BIM 技术。 2. 在进度计划编制 BIM 应用中,可基于项目特点创建工作分解结构,并编制进度计 ...

1.进度计划编制中的 WBS 创建、计划编制、与进度相对应的工程量计算、资源配置、 进度计划优化、进度计划审查、形象进度可视化等工作宜应用 BIM 技术。 2. 在进度计划编制 BIM 应用中,可基于项目特点创建工作分解结构,并编制进度计 ...
1.进度计划编制 BIM 应用成果宜包括:进度管理模型、进度审批文件,以及进度优化 与模拟成果等。 20进度计划编制 BIM 软件除具有第 3.0.6 条的共性功能外,还宜具有下列专业功能: 1接收、编制、调整、输出进度计划等...

1.进度控制工作中的实际进度和计划进度跟踪对比分析、进度预警、进度偏差分析、 进度计划调整等工作宜应用 BIM 技术。 2.可基于进度管理模型和实际进度信息完成进度对比分析,也可基于偏差分析结果调 整进度管理模型(如下图 )。 3.可基于附...

1.进度控制中进度管理模型宜在进度计划编制中进度管理模型基础上,增加实际进度 和进度控制等信息,其内容宜符合下表规定。
1.进度控制 BIM 应用交付成果宜包括:进度管理模型、进度预警报告、进度计划变更 文档等。 2.进度控制 BIM 软件除具有第 3.0.6 条的共性功能外,还宜具有下列专业功能: 1进度计划调整; 2实际进度附...
1.建筑施工中的施工图预算和成本管理等工作宜应用 BIM 技术。 2. 在成本管理 BIM 应用中,应根据项目特点和成本控制需求,编制不同层次(整体工 程、单位工程、单项工程、分部分项工程等)、不同周期的成本计划。 3. 在成本管理 BIM...

1.施工图预算中的工程量清单项目确定、工程量计算、分部分项计价、总价计算等工 作宜应用 BIM 技术。 2. 在施工图预算 BIM 应用中,可基于施工图设计模型创建施工图预算模型,基于清 单规范和消耗量定额(包括内部定额)确定工程量清单项目...

1.在施工图预算 BIM 应用中,施工图预算模型宜在施工图设计模型基础上,附加或 关联预算信息,其内容宜符合下表规定。
1.施工图预算 BIM 交付成果宜包括:施工图预算模型、招标预算工程量清单、招标控 制价、投标预算工程量清单与报价单等。 2. 施工图预算 BIM 软件除具有第 3.0.6 条的共性功能外,还宜具有下列专业功能: 1接收或创建...

1.成本管理中的成本计划制定、进度信息集成、合同预算成本计算、三算对比、成本 核算、成本分析等工作宜应用 BIM 技术。 2. 在成本管理 BIM 应用中,可基于深化设计模型或预制加工模型,以及清单规范和 消耗量定额确定成本计划并创建成本管...

1.在成本管理 BIM 应用中,成本管理模型宜在施工图预算模型基础上增加成本管理 信息,其内容宜符合下表 规定。
1.成本管理 BIM 交付成果宜包括:成本管理模型、成本分析报告等。 2.成本管理 BIM 软件除具有第 3.0.6 条的共性功能外,还宜具有下列专业功能: 1编制施工预算成本; 2编制并附加合同预算成本; &n...
1.建筑工程质量管理及安全管理等工作宜应用 BIM 技术。 2. 质量与安全管理 BIM 应用应根据项目特点和质量与安全管理需求,编制不同范围、 不同周期的质量与安全管理计划。 3. 质量与安全管理 BIM 应用过程中,应根据施工现场的实际...

1.建筑工程质量管理中的质量验收计划确定、质量验收、质量问题处理、质量问题分 析等工作宜应用 BIM 技术。 2.在质量管理 BIM 应用中,可基于深化设计模型或预制加工模型创建质量管理模型, 基于质量验收规程和施工资料规程确定质量验收计划...

1.质量管理模型元素宜在深化设计模型元素或预制加工模型元素基础上,附加或关联 中质量管理信息,其内容宜符合下表 规定。
1.质量管理 BIM 交付成果宜包括:质量管理模型、质量管理信息(含质量问题处理信 息)、质量验收报表等。 2.质量管理 BIM 软件除具有第 3.0.6 条的共性功能外,还宜具有下列专业功能: 1根据质量验收计划,能够生成质...

1.职业健康安全管理中的职业健康安全技术措施制定、实施方案策划、实施过程监控 及动态管理、安全隐患分析及事故处理等工作宜应用 BIM 技术。 2. 在职业健康安全管理 BIM 应用中,可基于深化设计或预制加工等模型创建安全管 理模型,基于职...

1.安全管理模型元素宜在深化设计模型元素或预制加工模型元素基础上,附加或关联 安全检查信息、风险源信息、事故信息,其内容宜符合下表规定。
1.建筑工程职业健康安全管理 BIM 交付成果宜包括:安全管理模型、安全管理信息(含安全问题处理信息)、安全检查结果报表。 2.职业健康安全管理 BIM 软件除具有第 3.0.6 条的共性功能外,还宜具有下列专业功 能: 1根...
1.施工准备阶段及施工阶段的监理控制、监理合同与信息管理等工作可应用 BIM 技 术。 2. 施工监理 BIM 应用应遵循工作职责对应一致的原则,按照与建设单位合约规定配 合建设单位完成相关工作。