装配式政策|海南│保亭黎族苗族自治县装配式建筑项目容积率奖励实施细则印发
关于印发保亭黎族苗族自治县装配式建筑项目容积率奖励实施细则的通知 各乡、镇人民政府,县七仙岭农场、新星居,县政府直属各单位: 《保亭黎族苗族自治县装配式建筑项目容积率奖励实施细则》已经县政府同意,现印发给你们,请认真遵照执行。 保亭黎族苗族...
关于印发保亭黎族苗族自治县装配式建筑项目容积率奖励实施细则的通知 各乡、镇人民政府,县七仙岭农场、新星居,县政府直属各单位: 《保亭黎族苗族自治县装配式建筑项目容积率奖励实施细则》已经县政府同意,现印发给你们,请认真遵照执行。 保亭黎族苗族...
各市(含定州、辛集市)住房和城乡建设局、行政审批局,雄安新区管委会建设和交通管理局、公共服务局: 2023年12月,我厅在施工图数字化联合审查管理系统上线BIM审查功能,并在石家庄、唐山、保定市试运行,已有120个项目完成BIM模型审查工作...
建标函〔2024〕608号 省发展改革委、省科技厅、省工业和信息化厅、省财政厅、省自然资源厅、省交通运输厅、省水利厅、省数据资源局,各市住房城乡建设局(城乡建设局),广德市、宿松县住房城乡建设局,有关行业协会、学会、勘察设计单位: 为加快推...
2024年9月9日,龙智精工正式发布装配式“6+N”产品体系,通过装配式核心模块与分业态选配模块的搭配组合,构建起覆盖全业态场景的装配式精装体系。 过去 7 年,作为龙湖龙智造旗下的五大业务飞轮之一,龙智精工在公寓、商场、住宅、写字楼等多种...
数据统计显示,中证装配式建筑主题指数近一个月下跌9.34%,近三个月下跌18.27%,年至今下跌31.77%。 据了解,中证装配式建筑主题指数选取经营范围与装配式建筑相关的上市公司证券作为指数样本,包括但不限于钢结构、建筑材料、装修装饰等细...
新疆维吾尔自治区住房和城乡建设厅 关于明确自治区建筑外墙保温做法相关事宜的通知 各地、州、市住房和城乡建设局,喀什经济开发区规划土地建设环保局、霍尔果斯经济开发区规划建设环保局,各有关单位: 2020年以来,自治区新建民用建筑框架结构、剪力...
引言: 在全球能源转型的大背景下,光伏建筑一体化以其独特的优势,正逐渐成为推动建筑行业向更高效、更环保方向发展的核心力量。作为全球绿色能源领军企业,华宝新能持续推动光伏技术创新突破,致力于将绿色能源解决方案融入现代建筑生活,此次华宝新能与深...
关于印发《河南省装配式建筑信息模型交付技术导则》的通知 各省辖市住房和城乡建设主管部门,济源示范区住房和城乡建设局,郑州航空港区建设局,各有关单位: 为贯彻落实《河南省培育壮大绿色建筑产业链行动方案(2023—2025年)》要求,推动我省住...
杭萧钢构披露投资者关系活动记录表显示,公司大力布局智能制造相关的技术研发、设备转型升级等工作,已经投入使用智能生产线、激光切割设备、焊机机器人等一系列设备,见效突出。同时在钢结构住宅方面,公司在行业内较早聚焦于钢结构住宅技术研发,现已自主研...
银华智能建造股票型发起式证券投资基金公布9月10日最新净值,下跌0.70%。 银华智能建造股票发起式成立于2021年9月24日,业绩比较基准为中证800指数收益率×60%+恒生指数收益率(使用估值汇率调整)×20%+中债综合指数收益率×20...
中建八局承建的中建·轨迹·山海境TOD开发项目以自然为基底,区别于大众化社区景观风格,凝聚自然艺术于项目,结合陕西五大特色地形空间,社区园林以原之境、谷之境、林之境、丘之境、溪之境,凸显重峦叠嶂,一境一景的空间设计感。 绿色建造 低碳发展 ...
近日,海南三亚万科朗拾三亚湾项目,随着项目最后一栋楼主体结构顺利封顶完成,也寓示着三一筑工在海南取得的又一大重大里程碑。屋面混凝土浇筑详见图 1。 图1 屋面混凝土浇筑 1、项目介绍 万科朗拾三亚湾项目位于海南省三亚市天涯区,项目总建筑面积...
关于省政协十三届第二次会议第0261号提案答复的函 致公党安徽省委: 贵单位提出的《关于发展装配式建筑助推绿色城市建设的提案》收悉,现答复如下: 以建筑工业化、数字化、绿色化为方向,大力发展装配式和智能建造等新型建造方式,加快形成建筑业新质...
有投资者向万科A提问,请问公司未来新建的房地产项目,尤其是广东、海南、是否考虑在屋顶设立光伏电站,公司通过光伏电站的建设,可以增加经营性贷款? 公司回答表示,谢谢您的关注与建议。万科将绿色低碳转型定位为战略发展的核心方向,坚持环境责任与商业...
导读:《厦门市人民政府关于印发促进建筑业高质量发展若干意见的通知》(厦府规〔2020〕8号)文件执行以来,对厦门市建筑业产业高质量发展起到了较好的促进作用,根据市政府工作部署,拟对该文件进行修订,厦门市住房和建设局已拟定《厦门市促进建筑业高...
导读:《山西省加快推动建筑领域节能降碳工作实施方案》包括主要目标、重点任务、工作要求三个方面。主要目标指出:到2025年,绿色建筑占城镇新建建筑面积比例达到100%,完成既有建筑节能改造面积比2023年增长2000万平方米。到2027年,建...
广东省住房和城乡建设厅关于征求《广东省新型建筑工业化项目评价指南》(征求意见稿)意见的函 各地级以上市住房城乡建设主管部门,各相关单位: 经我厅立项,由广东省建设工程绿色与装配式发展协会等单位编制的《广东省新型建筑工业化项目评价指南》已形成...

8月28日,由上海市绿色建筑协会、上海建筑信息模型技术应用推广中心主办的“2024上海BIM技术应用与发展论坛暨《2024上海市建筑信息模型技术应用与发展报告》发布会”成功举行。论坛发布了由上海市住房和城乡建设管理委员会委托上海建筑信息模型...
近年来,保利集团坚定不移贯彻习近平生态文明思想,为建设美丽中国提供有力支撑,奋力书写高质量发展的绿色答卷。 保利国际公司积极响应国家“双碳”战略,先后承建汕头勒门2#海上风电项目测风塔工程、三峡新能源阳江沙扒等海上风电项目,创新采用多种施工...

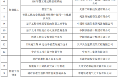
市住房城乡建设委 市工业和信息化局 市科技局关于联合发布天津市智能建造新技术新产品(第一批)名单的通知 各有关单位: 为深入贯彻《住房和城乡建设部等部门关于推动智能建造与建筑工业化协同发展的指导意见》(建市〔2020〕60号)和《住房和城乡...