
绿色建筑试验场 盘点5个最酷的太阳能动力体育场
体育场是绿色建筑独一无二的试验场。其巨大的人流量,众多照明和空调设施使体育场为使用节能技术的头号人选。而太阳能发电正是适用于拥有大面积屋顶的体育场馆建筑。一些体育场已经引领起绿色体育场的浪潮,并成为最受人瞩目的光伏建筑一体化发电应用。 下面...

体育场是绿色建筑独一无二的试验场。其巨大的人流量,众多照明和空调设施使体育场为使用节能技术的头号人选。而太阳能发电正是适用于拥有大面积屋顶的体育场馆建筑。一些体育场已经引领起绿色体育场的浪潮,并成为最受人瞩目的光伏建筑一体化发电应用。 下面...
节能环保,百姓家居怡然;万亿市场,先瞻企业首赢;政府新政,重现星光皎月。被动式建筑—利民、利企、利国的新曙光。 导读: 近些年来,生态环境逐步恶化及能源日趋紧缺,人们开始逐步认识到节能减排与环境保护的重要性与紧迫性。作为对自然生态环境影响颇...
导语 设计院交付图纸,开工计划做好了,突然审图办告知:图纸审查没过关,瞬间,您大脑轰的一下,差点炸了,这是多么熟悉的场景啊! 如何让图纸审查一次过关,如何让计划顺利进行,这就成了设计研发总的心头大患,今天分享的是:《2016年图纸审查标准》...
中建政研集团 近年来,在“一带一路”战略下,随着“走出去”步伐的加快,中国企业在国际工程市场的范围和份额不断扩展,在承接的EPC项目越来越多。这对于从建筑施工、设计咨询、设备进出口业务发展起来的我国国际工程企业来讲,是一个难得的机遇。但是,...

会议现场 2016年4月14日-15日,为期两天的“企业信息化管理、BIM技术应用与装配式建造交流研讨会暨现场观摩会”在湖北武汉完美收官。大美江城的湖北武汉以落樱缤纷的姿态迎接了来自全国各地100多家机电安装企业、设计单位、软件企业、建造师...
无树不成林,森林需要“大树”不假,但更需要一个完整的“生态”! 同样,住宅产业化也是一个生态,他需要的,不是哪一家企业“一枝独秀”,而更需要的是整个产业链的完善和夯实……互为上下游,互为甲乙方,联合互补且有机循环,这才是目前中国住宅产业化破...
从手工到工业化再到信息化,建筑业正以空前的规模急速发展。BIM问世,使数据库代替绘图,“蓝图”永远成为历史,信息技术的高速发展推进了BIM的大范围应用,无疑会给腐朽古老的建筑业带来新的生机。BIM是一种新的理念和实践,通过信息技术的应用和创...
4月14日,从北京市住房和城乡建设委员会官网获悉,由北京市住房和城乡建设科技促进中心、北京市建设工程安全质量监督总站、中国建筑科学研究院主编的《绿色建筑工程验收规范》已经北京市质量技术监督局批准,北京市质量技术监督局、北京市住房和城乡建设委...

2016年4月5日,上海住建委发布了《关于本市保障性住房项目实施BIM应用以及BIM服务定价的最新通知》,其中对上海保障性住房项目实施BIM技术的服务价格核算标准进行了规定,按照规定,实施构件信息模型用于工厂预制生产的,按建筑面积15元/平...
维持增持。公司2015年营收、净利为8806亿元(+10%)、261亿元(+15.5%)。考虑到当前地产链(2016年Q1新开工面积同比+2.5%,连续两月正增长)、基建链复苏及PPP 模式加速推广助力公司业绩稳增长,维持公司2016/17...

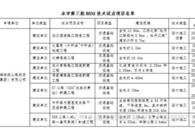
各有关单位: 根据上海市建筑信息模型技术应用推广联席会议办公室发布的《关于在本市开展建筑信息模型技术应用试点工作的通知》(沪建应联办〔2015〕2号)的要求,我办委托市交通委对第三批申报建筑信息模型技术应用试点项目的交通基础设施工程进行了会...
广联达:互联网+推动建筑产业链资源优化配置 4月8日,在建筑时报社主办的2015年中国建筑业年度人物颁奖典礼上,广联达股份有限公司总裁贾晓平获得“2015中国建筑业年度人物”殊荣。 2015年,贾晓平积极响应2015年两会上提出的“互联网+...
智慧城市建设资金庞大,再加上地方债高企,政府财政资金无以为继,致使资金之困成为阻碍智慧城市建设的一大难题。 自财政部、国家发改委等部门发布PPP相关政策文件以来,PPP模式已被视为一剂破解智慧城市建设资金困局的良药,引起了从中央到地方、从政...
佛山市住建管理局组织起草的《佛山市绿色建筑发展“十三五”规划(征求意见稿)》(以下简称“意见稿”)正向社会征求意见。意见稿指出,截至2015年10月,全市累计建成绿色建筑项目73个,总建筑面积896万平方米。意见稿提出,“十三五”期间,每年...

被誉为建筑产业风向标的行业盛典,中国建设行业年度峰会(以下简称峰会)截至去年已经连续成功举办了六届。今年6月16日至6月18日,“第七届中国建设行业年度峰会”将会在深圳盛大召开。作为备受关注的年度盛会,六年来的成长历程值得每一位建筑人回顾。...
各省、自治区住房城乡建设厅,北京市住房和城乡建设委员会、市政市容管理委员会、规划委员会,天津市城乡建设委员会,上海市住房和城乡建设管理委员会,重庆市城乡建设委员会,新疆生产建设兵团建设局: 为贯彻《中共中央 国务院关于进一步加强城市规划建设...

2016年4月7至9日,北京建谊投资发展(集团)有限公司董事长张鸣、集团副总裁兼智慧营造事业部经理鲍雷、国际事业部总经理陈曦、集团设计总监兼BIM技术执行经理闫增会、装配建筑研究工程师蒲小强同Graphisoft(图软)中国区技术总监赵昂,...

2016年4月15日,北京建谊集团与深圳南凌科技有限公司签定战略合作协议,正式建立战略合作伙伴关系。建谊集团董事长张鸣、常务副总裁刘立明、中国BIM网CEO甘靖、技术研发部副总监王宇、南凌科技有限公司高级副总裁刘学忠、北京分公司总经理左斌以...

关于IPD原则实施情况的调查问卷
近日,在武汉开幕的中国国际建筑博览会上,中国铁建铁四院荣获中国建筑工程BIM大赛、中国勘察设计协会“创新杯”BIM应用设计大赛大奖的福平铁路新鼓山隧道、铁四院总部设计大楼等一批项目精彩亮相。铁四院以这些项目的BIM技术运用,推动了铁路设计流...