桂建管〔2018〕90号
各市住房城乡建设委(局),各有关单位:
根据《自治区住房城乡建设厅关于组织申报装配式建筑示范基地和示范项目的通知》(桂建便函〔2018〕393号)、《自治区住房城乡建设厅关于印发广西壮族自治区装配式建筑试点示范管理办法的通知》(桂建发〔2017〕15号)要求,我厅组织开展了广西壮族自治区装配式建筑示范基地和示范项目的申报评审工作。经审查,景典装配式建筑产业示范基地等6个装配式建筑产业基地(详见附件1)通过专家组评审,同意认定为第一批广西壮族自治区装配式建筑示范基地;南宁市玉洞大道南北侧道路工程(那黄大道—龙岗大道)(高环—龙岗大道)段等8个装配式建筑项目(详见附件2)通过专家组评审,同意认定为第一批广西壮族自治区装配式建筑示范项目。
各装配式建筑示范基地和示范项目应按照制定的实施方案或计划组织实施,及时总结装配式建筑的发展经验,加强经验交流与宣传推广,积极配合其他相关单位参观学习,发挥示范引领作用。各市住房城乡建设主管部门要加强对示范基地和示范项目的监督管理,定期组织检查和考核。我厅将对装配式建筑示范基地和示范项目实施动态管理,定期开展评估,对评估不合格的将撤销认定。
附件:⒈ 广西壮族自治区装配式建筑示范基地名单
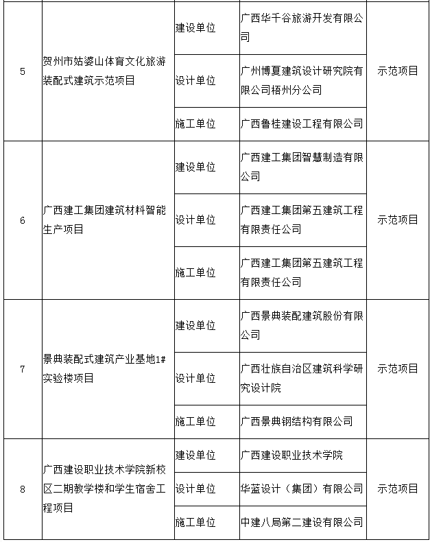
⒉ 广西壮族自治区装配式建筑示范项目名单
广西壮族自治区住房和城装配式建筑乡建设厅
2018年12月12日
附件1
广西壮族自治区装配化施工装配式建筑示范基地名单

附件2
广西壮族自治区装配式建筑示范项目名单


文章来源:广西壮族自治区住房和城乡建设厅
微信公众号:xuebim
关注建筑行业BIM发展、研究建筑新技术,汇集建筑前沿信息!
← 微信扫一扫,关注我们+

BIM建筑网

评论前必须登录!
注册