“十二五”以来,我国对装配式建筑推行力度的不断加大,有30多个省市级政府出台了相关的指导意见,在土地、财税、金融、规划等方面进行了卓有成效的政策探索和创新。随之而来的是传统建筑设计院及施工单位潮水般的涌入。但是装配式建筑设计及施工技术的发展不是一蹴而就的。不经过大量实际项目的积累和沉淀,仅靠设计人员呆板的执行行业标准、规范和图集,必然会导致设计周期不断延长、项目成本大幅增加、构件生产施工难度不断加大等一系列的问题陆续出现。
装配式建筑设计不仅需要装配式建筑的专业知识,更需要对整个项目不同阶段的充分了解和各部门各专业的密切配合。装配式建筑必须以设计单位为主导,贯彻整个设计过程(从方案设计到构件深化设计),它并不是设计的附加环节。因此,绝不能按照传统设计方式,将整个项目按照现浇方式设计出图后交给工艺设计单位或PC构件生产厂家就可以了。这样势必会造成重大的技术事故,给整个项目带来不可估量的经济损失。
本文从组织架构、设计流程、设计深度、构件拆分、节点设计、详图设计、图纸校审、成本控制等八个方面,简要介绍装配式建筑设计过程中需要着重考虑的技术问题。以期为广大的设计人员,深入了解装配式建筑设计的整体框架及思路奠定基础。
1、组织架构
国内的勘查设计企业正面临着越来越激烈的市场竞争。建筑设计作为一个高度不稳定的行业,各地区、各行业的体制、政策及文化差异对该行业的发展都有很大的影响。装配式建筑在我国目前仍处于发展初期,建筑主管部门及各类型客户的要求也复杂多样,这对建筑设计及技术服务的创新都提出了更高的要求。
装配式建筑的设计过程是建筑师、结构设计师、水暖电设计师、装饰设计师、工艺设计师、工厂技术人员、施工技术人员等多部门多专业互动的过程。设计部门的组织架构首先应在直线型职能框架的基础上充分考虑横向信息的有效传递;其次,应针对装配式建筑全过程的设计特点,对传统设计的组织架构进行优化处理,开放组织体统,使设计成员具有项目整体思维、容许差异、知识共享、协同发展;同时讲究柔性管理,通过适当授权激励设计人员在项目决策中不断思考和成长。一个好的组织架构,应该使每个设计人员都应该清楚:“我有问题时,去找谁?”“我对谁负责?”
图1所示为装配式建筑设计公司典型的组织架构形式。针对公司的日常管理,采取直线型职能框架,规章制度、工作指令等信息的传达最为直接有效。而对于具体的设计项目,则设置项目负责人及各专业负责人,以实现横向信息的有效传递及各阶段各专业的协同设计。在各设计所内部,以专业负责人为单位,分为若干项目组,项目组设计成员不固定,根据项目工作量大小,由所长确定设计人员数量,并选定设计人员。

图1典型设计院组织架构
2、设计流程
根据客户的需求完成一个高质量的装配式建筑设计工作是极具挑战性的。装配式建筑在我国仍处于起步阶段,很多建设单位的设计管理人员,并没有从本质上了解推行装配式建筑的意义,所以往往会提出一些强人所难的要求。此外,传统的设计院没有大量装配式设计项目的积累和沉淀,缺少设计项目的整体思维,在没有充分考虑模具加工、构件生产、现场施工的情况下,将整个项目按照现浇方式设计出图后交给工艺设计单位及施工单位就万事大吉了。这就必然导致工艺设计及构件生产阶段困难重重,且成本居高不下的现象。
那么如何实现设计团队的高效运转,如何界定各部门的工作职责?这就需要一个科学合理的设计流程,并实现设计流程的标准化。图2以某一设计项目为例简要介绍了项目推进的具体流程,并列出了各阶段的关键点。

图2装配式建筑设计流程
3、施工图设计深度
目前,在装配式建筑的设计过程中出现了两种模式:(1)从方案阶段到施工图阶段的所有的图纸由传统设计院按照现浇方式设计,并进行审图,然后提交给工艺设计单位或PC构件生产厂家进行深化设计。(2)整个项目的所有设计任务交由一家设计单位独立完成。前文我们也也提到了前一种模式可能会出现的问题。如图纸问题大幅增加,工艺设计前期沟通及施工图修改工作困难、难以实现标准化设计,项目成本居高不下,构件的模具设计及构件生产难度极具加大,施工工序增加等。为了避免这些问题,2016年住建部连续发了两份通知,从设计过程中各设计阶段图纸的设计深度,到审图单位对施工图的审查要点都进行了明文规定,详见图3。
2016年11月17日,住建部-建质函[2016]247号文通知:《建筑工程设计文件编制深度规定(2016年版)》自2017年1月1日起实施,原《建筑工程设计文件编制深度规定(2008年版)》同时废止。2016年12月15日,建设部-建质函[2016]287号文印发“关于装配式混凝土结构建筑工程施工图设计文件技术审查要点”的通知。
4、构件拆分设计
对构件的科学拆分是装配式建筑标准化设计的核心环节。构件拆分对建筑功能、建筑平立面、主体结构受力状况、预制构件承载能力、工程造价等都会产生重大影响。在具体的设计过程中,我们应该根据“模数协调原则”优化各预制构件的尺寸和拆分位置,尽量较少预制构建筑工业化件的种类,使建筑部品实现通用性和互换性,保证房屋在建设过程中,在功能、质量、技术和经济等方面获得最优的方案。详见图4。

图4构件拆分的五大设计因素
5、连接节点设计
预制构件连接节点的设计是装配式建筑设计的重点和难点;也是施工项目完成后最容易出现质量问题的环节。因此,在设计过程中,我们既要保证连接节点的结构安全性能,实现传力合理、明确,节点的计算分析与实际受力情况相符合;同时又要考虑节点位置的防水、防火和保温等功能要求。
现阶段,装配式建筑结构设计的基本原理是等同现浇,也就是说,通过采用可靠的连接方式和必要的结构与构造措施,使装配式混凝土结构与现浇混凝土结构的效能基本相同。实现等同效能,结构构件的连接方式是最重要最根本的。但并不是仅仅连接方式可靠就高枕无忧了,必须根据项目的具体情况及规范的要求做一些加强和调整。以实现结构安全的最基本保障。《装配式混凝土建筑技术标准》GB/T51231-2016,《装配式混凝土结构技术规程》JGJ1-2014及装配式建筑国家标准图集等对装配式建筑连接节点的形式、计算要求等都进行了相关规定,设计人员在进行具体设计时可以遵照执行,并根据项目的实际情况进行节点设计。
6、构件详图设计
相比较传统的现浇混凝土结构建筑,装配式建筑除了需要完成施工图纸的设计,还需要进行构件生产详图的设计。PC工艺图是工厂生产预制构件的依据。所有的预制构件,拆分后的主体结构构件和非结构构件都需要进行制作图的设计。
PC工艺图设计的主要工作:
(1)将各专业和各个环节所有对PC构件的要求汇集到构件的生产详图上。
(2)对构件在制作、运输、堆放、安装等各个环节荷载作用下的承载能力和变形进行验算。
(3)设计吊点、堆放支撑点、构件吊装环节需要预埋的预埋件等。
为方便生产工人查阅图纸方便,我们一般要求设计人员把建筑、结构、水暖电等施工图中关于该构件的所有信息(外形尺寸、配筋、预埋件、孔洞等)在一张或一组构件详图中靠“线条式”绘制出来,可想而知构件详图设计的工作量是极其繁重的,详见图5、图6。

图5装配式建筑BIM模型

图6PC构件详图的样板图
根据大量项目数据统计,一个建筑单体一个标准层的预制构件数量根据预制率不同一般在80~200个,那么对应的图纸数量一般在120~240张,整个建筑单体的构件详图数量300~1000张。而且,预制构件相互间要考虑碰撞干涉的问题,检查细度要精确到毫米级别,这个工作对工艺设计人员来说是极具挑战性的。然而,BIM技术改变了这一传统的绘图方式,在基于BIM的设计过程中,设计的核心是模型而不是图纸,所有的图纸都只是模型的附属品,借用其强大的智能出图和自动更新功能,对图纸的出图布局提前设定,然后软件根据所选择的三维模型自动生成深化设计图纸,当对模型数据进行修改时,与其关联的所有图纸都将自动更新。避免了人工出图可能出现的错误,极大提高了出图效率。所以,选择应用合适的BIM软件,对提高工艺设计的效率和质量有事半功百倍的作用。
7、图纸校审
目前我们所有设计工作的设计成果,都必须要以图纸的形式表现出来,而图纸校审则是控制图纸质量的最有效手段之一。针对装配式建筑施工图及工艺图量大内容多的情况,我们建议采用多种措施进行图中校审:
(1)使用BIM软件建立三维模型,进行自动碰撞检查;
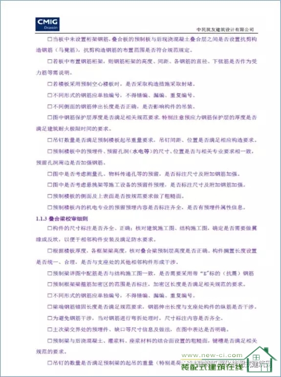
(2)将常见的图纸问题进行汇总,形成易错问题清单,校审图纸时逐条核对,详见图7。


图7图纸校对清单(部分)
8、成本控制
不同的结构形式、技术体系、预制率、管理模式、项目规模、建筑高度等都会在很大程度上影响装配式建筑的综合经济成本(见图8)。目前,装配式建筑的成本普遍比传统现浇方式高200-500元/m2,其中,预制率是其影响较为突出的因素。我们在做具体项装配式研发目的过程中,应注重在设计阶段对装配式建造成本的控制,尽量降低其综合单价,否则装配建筑在成本方面相对于传统建筑就毫无优势。

图8成本控制原则及影响因素
本文上述所提到的组织架构、设计流程、设计深度、构件拆分、节点设计、详图设计、图纸校审、成本控制等关键问题,对设计质量、设计效率、项目成本等都会产生较大的影响,它们是影响装配式建筑设计工作能否顺利进行的关键所在,希望为广大的设计人员进行装配式设计提供参考。
文章来源:装配式建筑在线

BIM建筑网





评论前必须登录!
注册