济南市人民政府办公厅关于济南市工程建设项目“拿地即开工”审批模式的实施意见(试行)
各县区人民政府,市政府各部门:
为进一步转变政府职能,优化营商环境,提高工程建设项目审批效率,根据《中共济南市委济南市人民政府关于印发〈深化“一次办成”改革进一步优化营商环境的若干措施〉的通知》(济发〔2018〕23号)精神,经市政府同意,提出如下实施意见。
一、总体要求
深入贯彻落实党的十九大精神,紧紧围绕“打造四个中心,建设现代泉城”中心任务,在总结我市历年来工程建设项目审批改革的基础上,进一步解放思想,坚持问题导向和底线思维,通过对标国际营商环境最高标准和最好水平,创新实施“减审批、并环节、优流程、缩时限、强服务、重事后、一平台”等举措,有效整合审批资源,优化再造审批流程,大幅度提高工程建设项目审批效率,着力营造良好、公平的国际化、法治化、便利化营商环境。
二、实施范围
全市新建、改建、扩建的社会投资工程建设项目,适用本实施意见。政府投资工程建设项目在取得可行性研究报告的批复后,可参照本实施意见办理。
本文所称工程建设项目划分为工业项目(含仓储类项目,下同)和其他工程建设项目。下列工程建设项目除外:
(一)涉及易燃易爆危险品、危险化学品的生产和储存或者技术难度特别复杂的项目。
(二)关系国家安全和生态安全、涉及重大生产力布局、重大公共利益的项目。
(三)交通、水利、能源等领域的重大工程。
三、实施原则
(一)自愿申请,承诺守信。“拿地即开工”审批模式以项目投资人自愿申请为前提,并由项目投资人作出相应承诺。因项目投资人未按告知承诺进行建设或者项目出现重大调整,导致审批过程中产生的勘察设计、评价评估等各项费用以及不能办理相关审批手续或验收不合格的风险,由项目投资人自行承担。
(二)再造流程,分类审批。进一步优化再造工程建设项目开工之前的审批服务流程,整合归并为设计方案联合审查和施工许可两个主要阶段。根据项目类型、投资类别、规模大小,分类细化审批服务流程,确定审批阶段和审批服务事项,对工业项目、其他工程建设项目实行分类审批和监管。
(三)依法合规,高效运行。“拿地即开工”审批模式实行容缺受理方式,提前介入开展审批服务工作,切实提高项目审批效率。工业项目、其他工程建设项目从取得使用土地批准文件(利用自有土地建设的改建、扩建项目从获得规划设计条件后)到获取施工许可证为止,政府审批时间分别不超过15个工作日、30个工作日(依法公示、评审、听证、招投标、建设单位按要求整改等时间不计算在内)。
四、审批服务基本流程
(一)前期咨询服务。有投资意向的投资人或建设单位,可按照自愿原则,向政务服务机构工程建设项目综合受理窗口申请咨询,也可由政务服务机构组织相关审批服务部门(单位)上门服务,召开前期咨询会议,提出项目建设意见,一次性告知需要准备的材料清单,并明确各类材料的技术要求,指导做好审批前的各项准备工作。建设单位可以同步办理各类招投标、中介服务事项手续。已通过区域性综合评价评估的功能区、开发区和连片开发区域内的工程建设项目,建设单位提交区域性评价评估报告书,可免除或简化相关评价评估手续。对已符合申报设计方案联合审查条件的项目,可直接申报设计方案联合审查。
(二)设计方案联合审查阶段。“拿地即开工”审批模式不再进行设计方案咨询,可直接进入设计方案审查阶段并实行联合审查,同步办理用地预审意见、规划选址意见书和建设工程用地规划许可证。各相关审批服务部门(单位)要以“一张蓝图”为支撑,推行数字化审图,并按照设计方案联合审查要求进行审查,出具审查意见(工业项目10个工作日内,其他工程建设项目15个工作日内),逾期未提出意见的,视为同意。工业项目设计方案审查通过,取得立项批文后,即可进行公示;其他工程建设项目在取得土地成交确认书、立项批文后进行公示。对于带设计方案出让土地的项目,不再对设计方案进行审查。将消防、人防等设计审查并入施工图设计文件审查。设计方案联合审查意见作为图审机构对施工图设计文件的审查依据,有关部门(单位)和图审机构不得擅自增加图审前置条件。
(三)施工许可阶段。建立建设工程规划许可、人防审核、消防审核、施工许可证等手续同步受理、限时依次发证的工作机制。设计方案公示期满无异议、施工图设计文件审查合格的,限时依次办理建设工程规划许可、人防审核、消防审核、施工许可证核发等手续(工业项目5个工作日,其他工程建设项目15个工作日)。简化施工许可证办理手续,施工许可证核发改为形式审查,与建设工程质量监督手续、安全施工措施备案、施工图设计文件审查合格备案合并办理。将施工现场安全质量措施核查、扬尘防治措施核查、相关费用缴纳、建设单位建设资金落实情况等施工许可审批前置条件,调整为施工许可证核发前的告知承诺事项和核发后的事后监管。社会投资的工程建设项目可由建设单位自主决定发包方式(包括勘察、设计、施工、监理),不再强制要求进行招投标。建设单位可自主决策选择全过程工程咨询服务等其它管理模式。
五、保障措施
(一)“全链条”下放工程建设项目市级审批权限。向历下区、市中区、天桥区、槐荫区、历城区、长清区“全链条”下放工程建设项目审批管理权限(详见附件1、2),实行在哪一层级立项,项目后续报批手续就在哪一级“全链条”完成。市、区两级工程建设项目审批实行“六统一”(审批服务事项名称统一、办理依据统一、办理条件统一、申请材料统一、办理流程统一、办理时限统一)。各区政府要加强人、财、物等方面的保障,提高对下放审批和监管权限的承接能力,提升工作人员专业水平,切实做到“接得住”、“批得快”、“管得好”。
(二)实行“一窗受理、集成服务”。各级政务服务管理机构设立工程建设项目综合受理窗口,实行统一窗口受理、统一编码分发、统一办理出件、统一监督管理的“一号通”运行管理模式。各审批阶段均采取“一份办事指南、一张申请表单、一套申请材料、完成多项审批”的方式,各审批服务部门(单位)不得自行受理相关审批服务事项。
(三)强化行政审批服务平台应用。推进行政审批服务平台与山东省投资项目在线审批监管平台、政务服务平台功能对接,完善工程建设项目审批“网上申报、在线咨询、网上反馈”功能,实现数据双向推送、审批数据共享共用。各审批服务部门(单位)均要在行政审批服务平台办理审批业务,确保全市“平台统一、操作统一”,审批留痕、时限留痕,可咨询、可监管、可考核。
(四)实行告知承诺制度。对可通过事中事后监管纠正不符合审批条件的行为且不至于造成严重后果的审批服务事项,实行告知承诺制。公布实行告知承诺制的审批服务事项清单(详见附件4)。实行告知承诺制度的审批服务部门(单位)应当一次性告知具体要求,申请人按要求作出书面承诺后,审批服务部门(单位)可以直接作出行政审批决定或予以核准。
(五)实行区域综合评价评估制度。在各功能区、开发区和连片开发区域实行环境影响评价、水土保持方案、地质灾害危险性评估、地震安全性评价、雷电灾害评价、节能评估、文物考古调查勘探、交通影响评价、泉水影响评价等事项区域综合评价评估,将建设单位“逐一”编建筑工业化报改为按区域由各功能区、开发区或连片开发区域管理机构“统一”编报,实现区域整体评价评估成果由区域内建设项目共享共用,进一步减轻企业负担,减少审批环节。
(六)强化事中事后监管。对于实行告知承诺制的事项,审批服务部门(单位)应当在规定时间内对申请人履行承诺的情况进行检查,并建立健全检查、记录和惩戒的事中事后监管机制,从重前置审批向重事中事后监管转变。进一步落实建设单位主体责任,经发现存在承诺不兑现或弄虚作假等行为并查实的,采取整改、撤销许可或者禁止选择告知承诺制的惩戒措施。
(七)加强信用体系建设。建立健全覆盖建设单位、工程勘察、设计、施工、监理、检测等各类企业和注册执业人员的诚信体系。通过行政审批服务平台与市公共信用信息平台等专业监管平台信息交互,实现跨部门联合惩戒。对承诺不兑现或存在弄虚作假等行为的,记入企业和个人诚信档案;情节严重的,列入严重失信企业名单,降低信用等级,增加违规和失信成本。
六、组织实施
(一)强化责任落实。各级推进政府职能转变领导小组办公室负责本意见实施工作的统筹推进、综合协调和宣传引导。市政府法制部门负责对相关政策措施进行合法性审查。市政务服务中心管理办负责组织拟订“拿地即开工”审批模式实施细则、修订完善区域性综合评价评估办法、制定行政审批服务告知承诺制管理办法(详见附件3)等配套文件;各级政务服务管理机构负责各项工作的组织实施和协调监督,确保审批各阶段、各环节无缝衔接。各有关部门(单位)是贯彻落实本意见的责任主体、实施主体,主要领导亲自抓,分管领导靠上抓,健全工作机制,细化分解任务,压实工作责任。市有关部门(单位)要主动配合,上下联动,形成合力,积极协调解决工作推进中的重点难点问题。
(二)强化督查考核。各级要按照工程建设项目“拿地即开工”审批工作总体要求,建立健全督查考核评价机制。市推进政府职能转变领导小组办公室(以下简称市职能办)负责制定考核细则,加强日常考核和监督落实。对消极懈怠、敷衍塞责、工作明显滞后的地区和部门,按照有关规定实施问责。
(三)强化宣传引导。各级各部门要采取多种形式,广泛宣传工程建设项目“拿地即开工”审批工作的政策措施、相关要求、取得成效等,凝聚各方共识,引导社会各界支持、参与、监督相关工作开展,及时回应企业和群众关切,在全社会营造良好舆论氛围。
本实施意见自印发之日起施行。
附件:1.济南市工程建设项目行政权力“全链条”下放工作方案
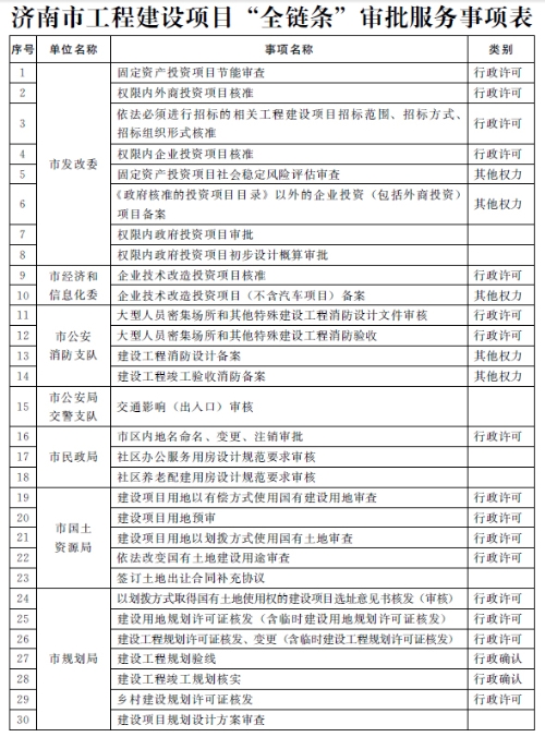
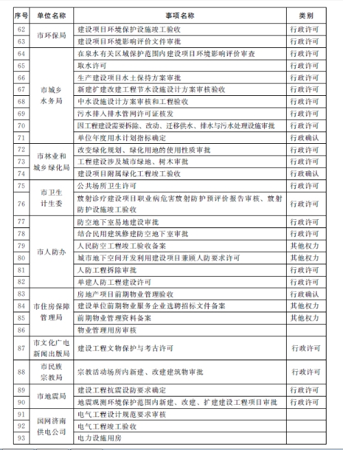
2.济南市工程建设项目“全链条”审批服务事项表
3.济南市工程建设项目“拿地即开工”审批模式告知承诺制管理办法
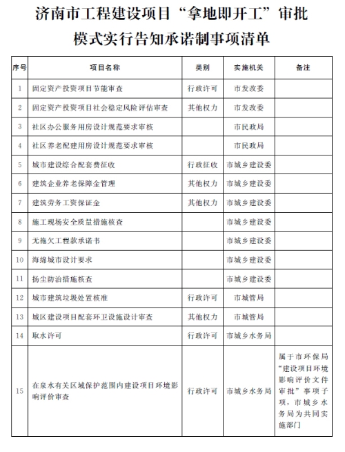
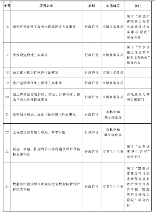
4.济南市工程建设项目“拿地即开工”审批模式实行告知承诺制事项清单
济南市人民政府办公厅
2018年7月26日
(此件公开发布)
附件1
济南市工程建设项目行政权力“全链条”下放工作方案
为认真贯彻落实《关于开展“一次办好”事项梳理公布工作的通知》(鲁职能办函〔2018〕19号)和《中共济南市委济南市人民政府关于印发〈深化“一次办成”改革进一步优化营商环境的若干措施〉的通知》(济发〔2018〕23号)精神,全面推进市、区两级工程建设项目“全链条”办理,制定本方案。
一、指导思想
深入学习贯彻党的十九大精神,紧紧围绕“1+454”体系以及新旧动能转换先行区建设重点工作,进一步深化“放管服”改革,将目前由市级行使的工程建设项目行政权力事项,采取下放、委托、两级联动等形式“全链条”放权至各区政府,优化结构,提高效能,增强区级政府推动经济社会发展的积极性和主动性,为全市经济社会发展增添新活力、新动能。
二、“全链条”下放范围
依据应放尽放、协同配套、权责一致、高效便民的原则,在总结以往对历城区、长清区、济南高新区等下放行政权力事项试点经验的基础上,对历下区、市中区、槐荫区、天桥区、历城区、长清区(以下统称六区),实施市、区两级工程建设项目行政权力“全链条”下放(以下简称“全链条”下放)。
三、“全链条”下放方式
在《济南市工程建设项目“全链条”审批服务事项表》的基础上,依据“谁立项,谁受理”原则,采取下放、委托、市区联动三种方式,实现工程建设项目在市、区两级“全链条”办理。
法律法规规定市辖区可以行使的行政权力事项,按程序下放各区实施;法律、法规明确属于设区市行使的行政权力事项(不含行政处罚及相关强制权),由市有关部门依法委托区级有关部门行使;对不宜下放或委托区级实施的行政权力事项,采取区级受理、发证,市级办理的市区联动方式实施。
四、推进步骤
(一)梳理审核。市级有关部门(单位)要按照本方案要求,对所承担的工程建设项目行政权力事项逐项进行梳理,编制本部门(单位)涉及工程建设项目行政权力事项清单,并按照“谁立项,谁受理”原则,逐项明确下放或办理方式、办理权限划分等,报送市政务服务中心管理办汇总。市政务服务中心管理办对各部门(单位)报送的事项清单认真核对,查找缺漏。组织召开座谈会,广泛征求建设单位和涉及市、区各部门的意见建议,形成完整的“全链条”事项清单及下放意见。(市政务服务中心管理办负责)
(二)研究落实。市政务服务中心管理办会同市编办、市法制办进一步审核把关,市编办负责对照市级行政权力清单核对“全链条”事项清单。市法制办负责审核“全链条”事项下放的合法性。市有关部门(单位)按照方案明确的三种下放方式,对《济南市工程建设项目“全链条”审批服务事项表》中的事项逐项予以明确,对下放行政权力事项研究提出市区权责划分,制定相关实施意见,经市法制办合法性审查后,由各部门发布实施,并报市编办备案;对委托事项与六区依法办理委托手续,报市法制办备案;对以市区联动方式实施的事项,建立健全市区联动办理机制,报市政务服务中心管理办备案。(市政务服务中心管理办、市编办、市法制办负责)
(三)区级承接。六区要全面做好承接工作,进一步充实人员力量,制定管理制度,确保高质量承接到位、规范化运行。对承接事项,各区要按照市统一要求,实行事项名称、办理依据、办理条件、申请材料、办理时限、办理形式等六统一。(各区政府负责)
(四)实施培训。市政务服务中心管理办分批召开业务培训会议,组织各区承接部门(单位)到市级审批部门开展相关业务学习对接,掌握审批服务系统上下联动操作技能。指导区级做好投资建设项目受理、审查、审批、出件工作,切实提高区级承接能力。(市政务服务中心管理办负责)
五、工作要求
要加强组织领导,各级职能办负责“全链条”办理工作的协调推进、督促检查和宣传引导。各级政务服务管理机构负责“全链条”办理工作的具体推进落实。各级机构编制部门负责“全链条”办理工作涉及的行政权力清单动态调整工作。政府法制机构负责“全链条”办理工作的合法性审查等。各有关部门是落实“全链条”办理工作的责任主体、实施主体,要按照本方案要求细化工作方案,逐项落实涉及本部门事项的“全链条”办理工作,健全工作机制,明确工作措施,压实工作责任,狠抓工作落实,确保各项工作任务高质高效完成。市有关部门(单位)要认真做好相关衔接落实工作,对下放管理层级的事项,制定衔接落实方案,指导区级实施相关权力事项,并采取专项评估、满意度调查等多种方式,对下放权力事项的审批情况进行监督管理,及时纠正审批不合理、不规范等问题。区级使用市行政审批服务平台,按照全市统一的投资建设项目“全链条”行政权力事项、办理流程图、服务指南开展业务,同步实施“一窗受理”、“并联审批”、“施工图联审”、“多评合一”、“联合验收”等审批工作,着力提高审批质量和效率。根据法律法规调整和“放管服”改革要求,动态调整行政权力清单,确保清单的准确性和权威性。
附件2



附件3
济南市工程建设项目“拿地即开工”审批模式告知承诺制管理办法
第一条为进一步优化工程建设项目审批服务流程,改进审批服务方式,提高审批效率,强化事中事后监管,根据国家有关规定,制定本办法。
第二条本办法所称告知承诺制,是指审批服务部门(单位)和工程建设项目申请人,依据告知承诺事项清单,由审批服务部门(单位)一次性告知其审批服务具体要求,申请人按照要求作出书面承诺后,审批服务部门(单位)可直接作出行政审批决定或予以核准的制度。
第三条本市工程建设项目“拿地即开工”审批模式告知承诺事项清单内公示的审批服务事项,适用本办法。
第四条市、区政务服务中心管理办负责全市告知承诺制相关工作的组织实施和协调监督。
相关审批服务部门(单位)按照各自职责,配合做好告知承诺制实施工作。
第五条对可以通过事中事后监管能够纠正不符合审批条件的行为且不至于造成严重后果的审批、核准、服务事项,实行告知承诺制度。告知承诺事项由市政务服务中心管理办会同相关审批服务部门(单位)确定,并向社会公示。
第六条告知承诺书格式文本,由市政务服务中心管理办会同相关审批服务部门(单位)制作,在服务窗口和政务网站公示,方便申请人领取或者下载。
第七条对实行告知承诺的审批服务事项,审批服务部门(单位)应当通过告知承诺书,一次性告知下列内容:
(一)需要申请人实施的审批服务事项名称;
(二)审批服务事项所依据的主要法律、法规、规章名称和相关条款;
(三)准予审批服务应当具备的条件、标准和技术要求;
(四)需要申请人实施告知承诺的期限;
(五)申请人不履行承诺和违反承诺的责任。
第八条申请人自愿作出承诺的,填写告知承诺书,对下列内容作出承诺:
(一)承诺所填写的内容信息真实、准确;
(二)承诺已经知晓审批部门(单位)告知的全部内容;
(三)承诺能够在约定的期限内履行审批部门(单位)告知的条件、标准和技术要求;
(四)承诺愿意承担不履行承诺、违反承诺的责任。
第九条告知承诺书经审批服务部门(单位)和申请人双方签章后生效。
告知承诺书一式两份,由审批服务部门(单位)和申请人各保存一份。
第十条审批服务部门(单位)收到经申请人签章的告知承诺书后,应当当场作出行政审批决定或予以核准。审批决定书或核准文件,送工程建设项目综合受理窗口,由窗口统一送达申请人。
第十一条申请人应当在工程建设项目现场公示告知承诺书,便于审批服务部门(单位)实施事中事后监管。
第十二条对实行告知承诺的审批服务事项,申请人不选择告知承诺制度的,审批服务部门(单位)应当依法依规进行审批、审核。
第十三条对于实行告知承诺制的事项,审批服务部门(单位)应当在规定的时间内对申请人履行承诺情况进行检查,建立健全检查、记录和惩戒的事中事后监管机制。
审批服务部门(单位)发现存在承诺不兑现或弄虚作假等行为并查实的,可以采取整改、撤销许可或者禁止选择告知承诺制的惩戒。
第十四条建立健全覆盖建设单位、工程勘察、设计、施工、监理、检测等各类企业和注册执业人员的诚信体系。通过行政审批服务平台与市公共信用信息平台等专业监管平台的信息交互,实现跨部门联合惩戒。对承诺不兑现和存在弄虚作假等行为的,记入企业和个人诚信档案;情节严重的,列入严重失信企业名单,降低信用等级,增加违规和失信成本。
第十五条市职能办应当建立评估制度,定期分析告知承诺制推进情况,协调解决推进中发现的问题,并对审批服务部门(单位)工程建设项目告知承诺制度实施情况进行专项督查,切实提升效能、优化服务。
附件4




BIM建筑网

评论前必须登录!
注册