规程主编人:徐瑞榕、刘永颐
行业标准《钢筋机械连接技术规程》2016版主要修订内容 【连载二】
《钢筋机械连接技术规程》自1996年首版发布后,经历了2003版、2010版两次修订。本次修订是在2010版基础上进行的。
本规程修订前和修订阶段,编制组成员单位对近年来钢筋机械连接技术的进展与存在问题进行了调查研究,对接头疲劳性能和变形性能补充了相关试验,为规程修订提供了重要依据。
为便于广大设计、施工、科研、学校等单位有关人员在使用本规程时能正确理解和执行条文规定,《钢筋机械连接技术规程》编制组按章、节、条顺序编制了本标准的条文说明,对条文规定的目的、依据以及执行中需注意的有关事项进行了说明,还着重对强制性条文的强制性理由做了解释。但是,本条文说明不具备与标准正文同等的法律效力,仅供使用者作为理解和把握标准规定的参考。
本次修订的主要技术内容及修订的背景情况介绍如下:
4
调整了连接件混凝土保护层要求的相关规定;
条款号:4.0.2
修改后相关条文:连接件的混凝土保护层厚度宜符合现行国家标准《混凝土结构设计规范》GB 50010中的规定,且不应小于0.75倍钢筋最小保护层厚度和15mm的较大值。必要时可对连接件采取防锈措施。
修订原因及背景:考虑不同环境条件下钢筋的混凝土保护层厚度要求差异很大,本条由JGJ107-2010 版中“不得小于15mm”, 修改为“不得小于0.75 倍钢筋最小保护层厚度和15mm 的较大值。”。必要时可对接头连接件进行防腐处理。……
5
增加了对直接承受重复荷载的结构,接头选用的相关规定。
条款号:4.0.4
修改后相关条文:对直接承受重复荷载的结构,接头应选用包含有疲劳性能的型式检验报告的认证产品。
修订原因及背景:钢筋接头的疲劳性能与接头产品的加工技术和管理水平关系密切,承接有钢筋疲劳要求的接头技术提供单位应该具有较高技术和管理水平,要求具有认证机构授予的包括疲劳性能在内的接头产品认证证书。此条“带疲劳性能的有效型式检验报告”,系指型式检验报告中应包括接头疲劳性能检验,且接头类型应与工程所使用的接头类型一致,型捡有效期可覆盖接头施工周期。通过产品的型式检验和认证机构每年对接头技术提供单位产品疲劳性能的抽检、管理制度和技术水平的年检,监督其接头产品质量,在此基础上,可适当减少接头疲劳性能的现场检验要求。
6
增加了接头型式检验中有关疲劳性能(选择性项目)的检验要求;
条款号:5.0.5、5.0.6
修改后相关条文:接头用于直接承受重复荷载的构件时,接头的型式检验应按表5.0.5的要求和本规程附录A的规定进行疲劳性能检验。
接头的疲劳性能型式检验试件应符合以下要求:
1 应取直径不小于32mm钢筋做6根接头试件,分为2组,每组3根;
2 任选表5.0.5中的2组应力进行试验;
3 经200万次加载后,全部试件均未破坏,该批疲劳试件型式检验应评为合格。
修订原因及背景:接头的疲劳性能检验是选择性检验项目。接头用于直接承受重复荷载的构件时,接头技术提供单位应按本规程表5.0.5 和附录A.3 的规定,补充疲劳性能型式检验,提供有效型式检验报告。表5.0. 5 中的三组应力是根据国家标准《混凝土结构设计规范》GB50010-2010 中表4.2.6-1 的疲劳应力参数乘以接头疲劳应力幅限值的折减系数0.8 后,选择应力比ρ值在0.25~0.30,0.45~0.50,0.70~0.75 三档范围内的疲劳应力参数,并取整后确定的。便于用户根据工程中的实际应力比ρ值装配式研发选择相近的一组应力进行疲劳检验。
7
修改了现场工艺检验进行复检的有关规定;
条款号:7.0.2
修改后相关条文:工艺检验不合格时,应进行工艺参数调整,合格后方可按最终确认的工艺参数进行接头批量加工。
修订原因及背景:接头的工艺检验与现场检验目的不同。工艺检验的目的是要检验接头技术提供单位采用的接头类型(如剥肋滚轧直螺纹接头、镦粗直螺纹接头)和接头型式(如标准型、异径型等)、加工工艺参数是否与本工程中进场钢筋相适应,以提高实际工程中抽样试件的合格率,减少在工程应用后发现问题造成的经济损失。工艺检验不合格时,调整工艺参数后再做试验,重新试验合格后按最终确认的工艺参数进行接头批量加工比复检更为合理。
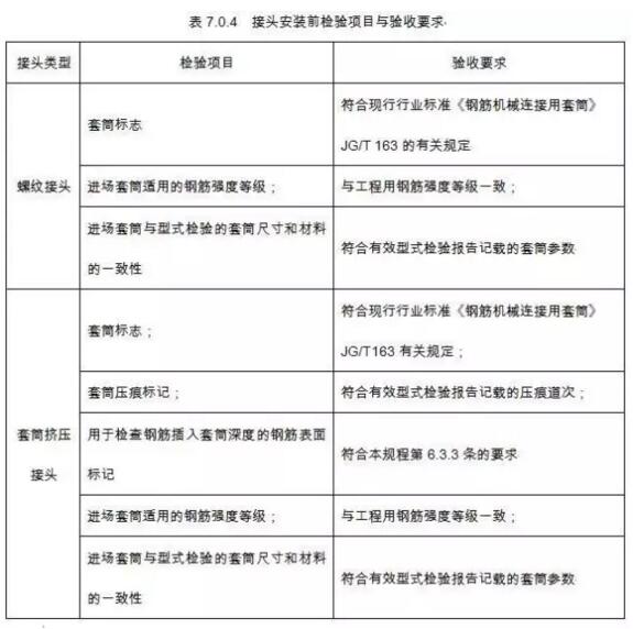
8
明确接头安装前应检验的项目和验收要求;
条款号:7.0.4
修改后相关条文:
7.0.4 接头安装前的检验与验收应满足表7.0. 4的要求。
修订原因及背景:本条明确接头安装前应进行的检验项目和验收要求。规定了接头安装前应重点检查套筒标志和套筒材料与型式检验报告中的一致性。套筒应按产品标准要求有明显标志并具可追溯性,应检查套筒适用的钢筋强度等级以及与型式检验报告的一致性,应能够反映连接件适用的钢筋强度等级、类型、型式、规格,是否有可以追溯产品原材料力学性能和加工质量的生产批号和厂家标识,当出现产品不合格时可以追溯其原因以及区分不合格产品批次并进行有效处理。本条规定对钢筋连接件生产单位提出了较高的质量管理要求。 '>7.0.4 接头安装前的检验与验收应满足表7.0. 4的要求。
未完待续

BIM建筑网

评论前必须登录!
注册