新老规范变化(一):材料变化
1、混凝土强度等级逐步提升
4.1.2条:素混凝土结构的混凝土强度等级不应低于C15;钢筋混凝土结构的混凝土强度等级不应低于C20;采用强度级别400MPa及以上的钢筋时,混凝土强度等级不应低于C25.
承受重复荷载的钢筋混凝土构件,混凝土强度等级不应低于C30.
预应力混凝土结构的混凝土强度等级不宜低于C40,且不应低于C30.
2、钢筋高强-高性能发展趋势
普通钢筋:淘汰低强235MPa钢筋,以300MPa光圆钢筋替代;增加高强500MPa钢筋;限制并准备淘汰335MPa钢筋;最终形成300、400、500MPa的强度梯次,与国际接轨.
新规范实施后的钢筋牌号及标志为:
HPB300-Φ
HRB335-B HRBF335-BF
HRB400-C HRBF400-CF
HRB500-D HRBF500-DF
RRB400-C
增加了以下几条:
4.2.7条:构件中的钢筋可采用并筋的配置形式.直径28mm及以下的钢筋并筋数量不应超过3根;直径32mm的钢筋并筋数量宜为2根;直径36mm及以上的钢筋不应采用并筋.并筋应按单根等效钢筋进行计算,等效钢筋的等效直径应按截面面积相等的原则换算确定.
4.2.8条:当进行钢筋代换时,除应符合设计要求的构件承载力、最大力下的总伸长率、裂缝宽度验算以及抗震规定以外,尚应满足最小配筋率、钢筋间距、保护层厚度、钢筋锚固长度、接头面积百分率及搭接长度等构造要求.
4.2.9条:当构件中采用预制的钢筋焊接网片或钢筋骨架配筋时,应符合国家现行有关标准的规定.
新老规范变化(二):基本构造变化
1、箍筋长度
图中1号箍筋的计算公式(按外皮计算):
老规范:L=2 (b+h)-8bhc+2×1.9d+2max(10d,75) +8d
新规范:L=2 (b+h)-8bhc+2×1.9d+2max(10d,75)
2、钢筋锚固
新规范中增加了基本锚固lab的计算方式:
lab=a*fy/ft*d
但其中ft(混凝土轴心抗拉强度设计值)取值改为”当混凝土强度等级高于C60时,按C60取值”以适应混凝土强度的提高.
设计锚固长度为基本锚固长度乘锚固长度修正系数ζa的数值,以反映锚固条件的影响:
la=ζa*lab
其中,la不应小于200mm,锚固长度修正系数ζa,对普通钢筋按规范第8.3.2条的规定取用,当多于一项时,可按连乘计算,但不应小于0.6;对预应力筋,可取1.0.
3、筋端弯钩和机械锚固
新规范对钢筋弯钩和机械锚固的形式和技术要求做了更详细的规定,如下表:
建筑工业化4、钢筋的连接
不宜采用绑扎搭接接头的规定改为:受拉钢筋直径不宜大于25mm,受压钢筋直径不宜大于28mm.
钢筋机械连接区段的长度为35d,d改为连接钢筋的较小直径.
纵向受拉钢筋绑扎搭接接头的搭接长度不应小于300mm.

新老规范变化(三):结构构件基本规定变化
1、板
现浇混凝土板的尺寸宜符合的规定修改如下:
板的跨厚比:钢筋混凝土单向板不大于30,双向板不大于40;无梁支承的有柱帽板不大于35,无梁支承的无柱帽板不大于30.预应力板可适当增加;当板的荷载、跨度较大时宜适当减小.
混凝土板中配置抗冲切箍筋或弯起钢筋时,板厚改为”不应小于150mm”并增加了板柱节点的规定.
2、梁
增加了”在梁的配筋密集区域可采用并筋的配筋形式”的规定;
新规范增加了架立钢筋的规定:”当梁的跨度小于4m 时,直径不宜小于8mm;当梁的跨度为4~6m 时,直径不应小于10mm;当梁的跨度大于6m 时,直径不宜小于12mm.”
3、梁柱节点
新规范引入了钢筋机械锚固的形式.示意如下:
规范变化对”建筑工程造价”、”建筑工程量计算”重要影响的解读(一)
材料变化
1、混凝土强度等级
凝土强度等级逐步提高至C60,强度的优化选择:经济性(强度价格比)随强度递增;淘汰低强度混凝土;新规范对混凝土的要求有明确的条文:
解读:这里提高了部分情况下的最低混凝土强度等级,以适应钢筋强度等级的提高,并可提高结构安全性.
新规范增加了混凝土的剪切变形模量和泊松比的规定:混凝土的剪切变形模量可按相应弹性模量值的0.40倍采用;混凝土泊松比可按0.20采用.
在确定混凝土轴心抗压、轴心抗拉疲劳强度设计值的疲劳强度修正系数时,新规范增加规定”当混凝土受拉-压疲劳应力作用时,受压或受拉疲劳强度修正系数均取0.60.”
2、普通钢筋
淘汰低强235MPa钢筋,以300MPa光圆钢筋替代;增加高强500MPa钢筋;限制并准备淘汰335MPa钢筋;最终形成300、400、500MPa的强度梯次,与国际接轨.
解读:这一变化将对今后结构设计、建筑工程量计算、工程施工等产生最大影响.主要体现在以下方面:1)钢筋级别梯次变化,对建筑材料生产产生影响;2)将对
各地标准定额的使用产生影响;3)钢筋级别的表示符号变化,将给所有以设计图纸为媒介的工程师带来影响,需要重新记忆,学习和识别;4)钢筋级别的变化,
将对钢筋的锚固长度的计算产生影响.
3、钢筋高强-高性能发展趋势
规范变化对”建筑工程造价”、”建筑工程量计算”重要影响的解读(二)
保护层变化
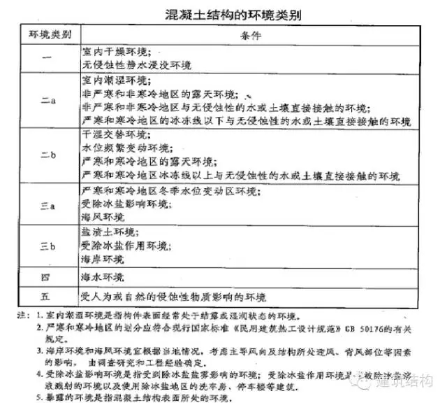
规范参考《混凝土结构耐久性设计规范》GB/T 50476以及国外相应规范、标准的有关规定,从混凝土碳化、脱钝和钢筋锈蚀的耐久性角度考虑,不再以纵向受力筋的外缘,而以最外层钢筋(包括箍筋、构造筋、分布筋等)的外缘计算混凝土保护层厚度.新规范中的保护层厚度比原规范实际厚度有所加大.规范中对结构所处耐久性环境类别进行了划分:
对应环境等级的修改,混凝土保护层的最小厚度c(mm)也进行了修改,对一般情况下混凝土结构的保护层厚度稍有增加,而对恶劣环境下的保护层厚度则增幅较大.
注:1 混凝土强度等级不大于C25 时,表中保护层厚度数值应增加5mm;2 钢筋混凝土基础宜设置混凝土垫层,其受力钢筋的混凝土保护层厚度应从垫层顶面算起,且不应小于40mm.
解读:对于工程造价人员来说,今后在计算柱梁箍筋、拉筋的长度时,计算公式需要按照
L=2 (b+h) -8bhc+2×1.9d+2max(10d,75)来计算.而且在混凝土等级小于C25时,需要增大保护层厚度.这无疑是预算人员需要熟记的一点.
规范变化对”建筑工程造价”、”建筑工程量计算”重要影响的解读(三)
钢筋锚固变化
我国钢筋强度不断提高,结构形式的多样性也使锚固条件有了很大的变化,根据近年来系统试验研究及可靠度分析的结构并参考国外标准,规范给出了以简单计算确定受拉钢筋锚固长度的方法.其中基本锚固长度lab取决于钢筋强度fy及混凝土抗拉强度ft,并与锚固钢筋直径及外形有关.
设计锚固长度为基本锚固长度乘锚固长度修正系数ζa的数值,以反映锚固条件的影响.
la=ζa*lab
解读:在新规范设计的工程下,钢筋锚固值的计算公式相对简单了,但是要考虑的各种情况复杂了,除了上面提到的各种参数影响外,在任何情况下受拉钢筋的锚固长
度不能小于最低限度(最小锚固长度),其数值不应小于0.6lab及200mm.在工程造价中,钢筋的基本锚固可以直接在11G101系列图集表中查询:
这点变化无疑是此次规范变化最大的影响之一.这对今后钢筋的算量都带来了很大程度的学习成本,和很繁琐的工作量.
新规范中还提出了钢筋末端配置弯钩和机械锚固来减小锚固长度的方式.且广泛应用于框架柱、剪力墙、框架梁的节点构造中.其原理是利用受力钢筋端部锚头(弯钩、贴焊锚筋、焊接锚板或螺栓锚头)对混凝土的局部挤压作用加大锚固承载力.
解读:新的锚固形式下,将需要对每种锚固形式统计锚固接头,单独计算造价.对应的采用机械锚固节点的构件纵向受力钢筋的计算条件和方法也将变化.在今后的工程设计图纸中,将会指定出构件采用何种锚固形式.
同时,新规范对钢筋连接也做了明确的说明.钢筋连接的基本原则为:连接接头设置在受力较小处;限制钢筋在构件同一跨度或同一层高内的接头数量;避开结构的关键受力部位,如柱端、梁端的箍筋加密区,并限制接头面积百分率等.
在新规范和新平法的节点构造中,也规定了很多钢筋连接构造,比如梁中间支座纵向钢筋在节点外搭接构造:
解读:钢筋的连接变化,对计算钢筋长度也产生影响.由基本锚固引起的钢筋锚固长度变化,由锚固长度引起的钢筋搭接长度的变化;由钢筋搭接基本原则的引起的钢筋各构件节点的变化.按照新规范、新平法,对工程量预算,对钢筋下料、现场施工都有重大影响.
整体估算
(1)5层框架结构,抗震烈度7度,房屋高度19.5m,抗震等级3级,含钢量增加5.64%;
(2)7层框架结构,抗震烈度7度,房屋高度28m,抗震等级2级,含钢量增加3.19%;
(3)6层框架-剪力墙结构,抗震烈度7度,房屋高度18m;含钢量增加4.10%;
(4)12层框架-剪力墙结构,抗震烈度7度,房屋高度36m,含钢量减少2.97%;
(5)15层剪力墙结构,抗震烈度7度,抗震等级3级,含钢量增加4.16%.

BIM建筑网

评论前必须登录!
注册