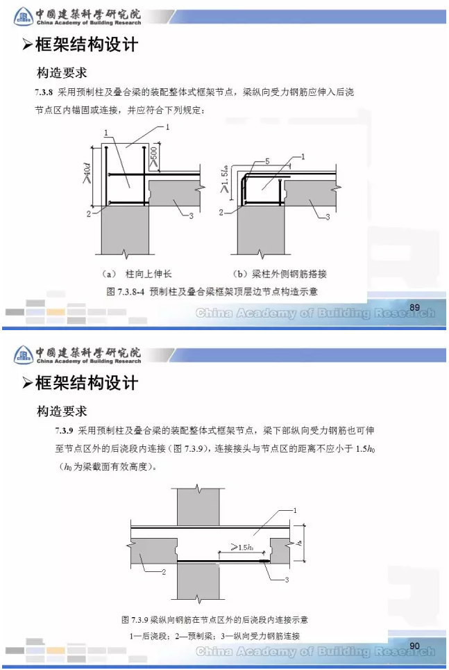
消息来源:PKPM设计软件事业部
建筑工业化创新联盟技术委员会委员,中国建筑科学研究院建研科技股份有限公司建筑工业化研究中心主任田春雨博士,为我们带来了“装配式混凝土结构设计要点”的专题讲座。
现将讲座全文转发如下













































微信公众号:xuebim
关注建筑行业BIM发展、研究建筑新技术,汇集建筑前沿信息!
← 微信扫一扫,关注我们+
消息来源:PKPM设计软件事业部
建筑工业化创新联盟技术委员会委员,中国建筑科学研究院建研科技股份有限公司建筑工业化研究中心主任田春雨博士,为我们带来了“装配式混凝土结构设计要点”的专题讲座。
现将讲座全文转发如下















































评论前必须登录!
注册