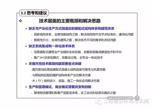
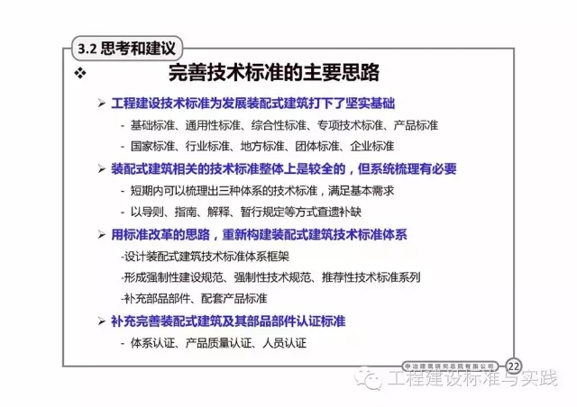
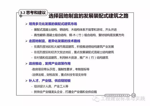
为贯彻落实中央城市工作会议精神与《国务院办公厅关于大力发展装配式建筑的指导意见》的有关要求,交流学习上海等地装配式建筑发展经验,全面推进装配式建筑发展。19日,住房和城乡建设部在上海市召开了全国装配式建筑工作现场会。
在此次工作现场会上,中冶建筑研究总院有限公司党委书记、董事长岳清瑞做了《国内外装配式建筑发展与思考》的报告,现将报告全文转发如下。























岳清瑞,中冶建筑研究总院有限公司党委书记、董事长,中国钢结构协会会长。主持完成国家预制装配式重点科研项目16项,主持及参与编制国家及行业标准26部,获得国家科技进步二等奖3项,出版专著2部,发表论文100余篇。
微信公众号:xuebim
关注建筑行业BIM发展、研究建筑新技术,汇集建筑前沿信息!
← 微信扫一扫,关注我们+

BIM建筑网




评论前必须登录!
注册