导读
2016年,装配式建筑在全国各地的推广与发展呈星火燎原之势。很多企业跃跃欲试,投入其中;但有些企业对此还持观望态度,因为在目前阶段,装配式建筑成本高,技术难度比较大是众所周知的问题。
本文从装配式建筑的国外发展现状、国内的发展形势、装配式与传统式在节能方面的测评数据详解为何发展装配式建筑是建筑转型的必然趋势。
国外装配式建筑发展现状
一、美国—地域大,多元化发展,预应力预制构件应用广
美国装配式住宅盛行于20世纪70年代。1976年,美国国会通过了国家工业化住宅建造及安全法案,同年出台一系列严格的行业规范标准,一直沿用至今。除注重质量,现在的装配式住宅更加注重美观、舒适性及个性化。据美国工业化住宅协会统计,2001年,美国的装配式住宅已经达到了1000万套,占美国住宅总量的7%。在美国、加拿大,大城市住宅的结构类型以混凝土装配式和钢结构装配式住宅为主,在小城镇多以轻钢结构、木结构住宅体系为主。
美国住宅用构件和部品的标准化、系列化、专业化、商品化、社会化程度很高,几乎达到100%。用户可通过产品目录,买到所需的产品。这些构件结构性能好,有很大通用性,也易于机械化生产。
钢-木结构别墅,钢结构公寓;建材产品和部品部件种类齐全;
构件通用化水平高、商品化供应;
BL质量认证制度;
部品部件品质保证年限;
二、德国—70年代东德工业化90%, 是工业化水平高的国家
德国的装配式住宅主要采取叠合板、混凝土、剪力墙结构体系,采用构件装配式与混凝土结构,耐久性较好。德国是世界上建筑能耗降低幅度最快的国家,近几年更是提出发展零能耗的被动式建筑。从大幅度的节能到被动式建筑,德国都采取了装配式住宅来实施,装配式住宅与节能标准相互之间充分融合。
二战后多层办事装配式住宅,1970年代东德工业化水平90%;
新建别墅等建筑基本为全装配式钢(-木)结构;
强大的预制装配式建筑产业链;
高校、研究机构和企业研发提供技术支持;
建筑、结构、水暖电协作配套;
施工企业与机械设备供应商合作密切;
机械设备、材料和物流先进,摆脱了固定模数尺寸限制;
三、日本—木结构最多, 框架为主, 抗震技术优先
日本于1968年就提出了装配式住宅的概念。1990年推出采用部件化、工业化生产方式、高生产效率、住宅内部结构可变、适应居民多种不同需求的中高层住宅生产体系。在推进规模化和产业化结构调整进程中,住宅产业经历了从标准化、多样化、工业化到集约化、信息化的不断演变和完善过程。日本政府强有力的干预和支持对住宅产业的发展起到了重要作用:通过立法来确保预制混凝土结构的质量;坚持技术创新,制定了一系列住装配式结构宅建设工业化的方针、政策,建立统一的模数标准,解决了标准化、大批量生产和住宅多样化之间的矛盾。
木结构占比超过40%;
多高层集合住宅主要为钢筋混凝土框架(PCA技术);
工厂化水平高,集成装修、保温门窗等;
立法来保证混凝土构件的质量;
地震烈度高,装配式混凝土减震隔震技术。
四、英国—选择发展钢结构的道路,新建项目钢结构占70%
钢结构建筑、模块化建筑,新建占比70%以上;
设计、制作到供应的成套技术及有效的供应链管理;
英钢联起到关键作用。
五、法国—预制混凝土结构的道路
1959-1970开始,1980年代后成体系;
绝大多数为预制混凝土;
构造体系,尺寸模数化,构件标准化
少量钢结构和木结构
装配式链接多采用焊接和螺栓链接
六、丹麦–产业化发达,产业链完整
混凝土结构为主,受法国影响;
强制要求设计模数化;
预制构件产业发达;
结构、门窗、厨卫等构件标准化;
装配式大板结构、箱式模块结构等。
七、瑞典—木结构建筑为主
装配式木结构产业链及其完整和发达。发展历史上百年,涵盖低层、多层、甚至高层;
90%的房屋为木结构建筑。
八、加拿大—剪力墙+空心楼板,严寒地区混凝土装配化率高
类似美国,构件通用性高;
大城市多为装配式混凝土何钢结构;
小镇多为钢或钢—木结构;
6度以下地区,全预制混凝土(含高层)。
九、新加坡—政府作用显著,无地震,剪力墙为主
新加坡80%的住宅由政府建造,20年快速建设;
组屋项目强制装配化,装配率70%;
大部分为塔式或板式混凝土多高层建筑;
装配式施工技术主要应用与组屋建设。
我国装配式建筑现状
目前我国的装配式建筑主要有:预制混凝土装配式(PC建筑);钢结构建筑;木结构装配式建筑。本文中主要介绍目前关注比较高的PC建筑。
(一)PC建筑优势巨大,PC工厂初具规模,东部沿海城市领先内地,发展相对较好
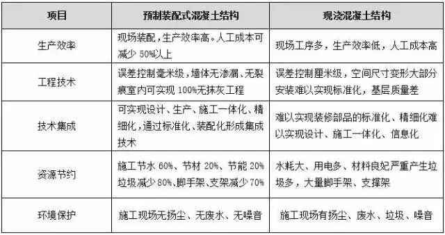
PC建筑是低能耗绿色建筑的代表之一,其在减少能耗、节约资源方面具有突出的表现。相较传统的现浇混凝土的生产方式,其在生产效率、工程质量等多方面都具有巨大的优势。

国内PC建筑行业初具规模,至2015年末,全国共有PC工厂104座,产业化基地56个,其主要分布沿海城市如山东、浙江、江苏、上海等,内地分布较少。同时2015年新建PC工厂16座,主要集中于四川、上海、湖南。

(二)PC建筑市场容量巨大:近5亿平方米新开工面积,3万亿元产值,建设150万套保障性住房
PC建筑在国内发展空间巨大,据《建筑产业现代化发展纲要》,“十三五”期间,装配式建筑要达到新建建筑的20%以上,保障性安居住房采取装配式搭建的要达到40%以上。

注:资料来源于《建筑产业现代化发展纲要》
到2015年末,全国新建保障性安居住房783万套。2015年新开工建筑面积达到46.84亿平方米,全国建筑业总产值达到18.07万亿元。假设2020年建筑业新开工面积基本与2015年持平,那么装配式建筑的开工面积将达到9.87亿平方米,以PC建筑占到其中的50%计,PC建筑的新开工面积将会是4.94亿平方米。
假设建筑业产值以9%(近三年平均值)的速度增长,预计2020年建筑业总产值将达到27.81万亿元,PC建筑产值为2.83万亿元。
再假定保障性住房建设数量维持稳定,预计至2020年,采用预制混凝土建设的保障性住房预计将达到150万套左右。
PC建筑和现浇式两类住宅能耗测评

由于装配式与现浇式是两种完全不同的生产方式,根据对目前上海试点的装配式住宅项目测算,装配式建筑的生产和施工过程中可实现如下图所示,传统建造方式的能源消耗约占全国能源消耗的30%,建筑垃圾占城市垃圾总量的30%~40%,装修约占6%。

下面以实际的项目分析装配式建筑的节能情况:
(一)测评项目介绍
1、测评项目概况
北京某项目:地块总用地面积为40603㎡,容积率为2.0,地上总建筑面积81206m2。1#楼地上建筑面积8413㎡,建筑高度36.4m;2#、4#、5#楼地上建筑面积9243㎡,建筑高度33.6m;7#、8#楼地上建筑面积11641㎡,建筑高度42m。1#、2#、4#、5#、7#、8#楼采用装配整体式剪力墙结构体系,抗震等级为二级。外墙板采用预制夹心保温外墙板,保温板为50厚阻燃型挤塑聚苯板。钢筋竖向连接方式采用钢筋套筒灌浆连接。
2、测评内容
将预制装配式和现浇住宅在制作方式、施工工艺上存在差异的部件作为重点比较对象,包括外墙、楼板、楼梯、阳台、飘窗、空调板和阳台装饰板。确定预制装配式住宅评价范围包括预制构件生产环节、施工安装。现浇住宅评价范围包括材料加工过程(如商品混凝土搅拌)和现场施工安装过程。
3、测评数据分析
具体包括:
a、建筑材料和构配件使用量
b、施工辅助材料及构配件
c、资源及能源消耗
d、固体废弃物
e、大气排放
4、测评布点
设立四个监测点:
a、预制构件生产厂
b、商品混凝土搅拌站
c、预制装配式住宅施工现场
d、现浇住宅施工现场
(二)两类住宅材料消耗比较分析
按照钢筋工程、混凝土工程、模板工程、运输工程和外装修工程分类统计,得出两种不同建造模式住宅主要材料消耗量。各类数据按照单位面积消耗量测算。
1钢筋工程资源、能源消耗量分析
资源消耗:包括构成工程实体的结构钢筋用量、施工过程中措施钢筋和钢质预埋件的投入量。
能源消耗:包括结构钢筋、措施钢筋的加工耗电量以及钢质预埋件的加工、安装耗电量。

2混凝土工程资源、能源消耗量分析
资源消耗:包括预制构件生产和施工现场混凝土的消耗量;水资源消耗量包括现浇混凝土和预制构件的养护用水量以及施工机具的清洗用水量。
能源消耗:主要包括混凝土浇筑过程中的空压机和振捣器的耗电量、混凝土泵送车的耗油量、预制构件蒸汽养护锅炉耗煤量。为便于比较,将各类能源折算为标准煤消耗量。

混凝土消耗方面:由于预制装配式预制外墙采用夹心保温,墙体增加了50mm厚的混凝土保护层,而现浇住宅采用外墙粘贴保温板方式,只需10mm砂浆保护层。因此预制装配式住宅较现浇住宅混凝土用量偏大。
水资源消耗方面:由于构件厂在生产预制构件时采用的蒸汽养护,能较好控制养护时间和输气量,而施工现场采用人工浇水养护,用水量较难控制。因此,现浇模式平均用水量偏多。
能源消耗方面:
(1)耗油量。施工现场混凝土浇筑依靠混凝土泵送车,而预制构件生产不产生油耗,因此现浇工程耗油量偏高。
(2)耗电量。耗电量主要来自空压机和振捣器。空压机主要用于混凝土浇筑之前的模板清理。预制装配式住宅混凝土用量要高于现浇住宅,振捣器工作时间较长,耗电量较大。所以,预制装配式住宅混凝土工程耗电量偏高。
(3)耗煤量。因预制构件需蒸汽养护,所以预制装配式住宅混凝土工程耗煤量高于现浇住宅。
3模板工程资源、能源消耗量分析
模板工程分为木模板工程和钢模板工程两部分。
测评项目中木模板周转次数约为3。钢模板在现场施工中循环次数较多,大钢模板周转次数为200次,主要构件周转次数为50~120次,本研究将构件厂和施工现场的钢模板周转次数均设定为100次。

(1)预制构件减少了预制装配式住宅的木模板用量。预制构件制作全部使用钢模板,且构件安装需要大量支撑杆件,导致预制装配式住宅钢模板用量高于现浇住宅。
(2)预制装配式住宅由于木模板用量较现浇住宅少,木模板的加工能耗少,能耗节省优势明显。同时,由于预制装配式住宅钢模板用量较现浇住宅大,因此钢模板的加工能耗较高。
5外装修工程
外装修工程主要是保温施工。预制装配式住宅外墙夹心保温与结构使用寿命相同,为50年,而现浇住宅外墙外保温设计使用年限为25年。在计算中,取现浇住宅保温材料用量和施工能耗的两倍与预制装配式住宅进行对比。

(1)现浇外墙外保温采用EPS保温板,而预制构件夹心保温采用XPS保温板。由于XPS板厚度(50mm)小于EPS板厚度(80mm),而两种板容重相近,因此预制装配式住宅保温板用量较少。
(2)预制外墙XPS保温板通过阻热性能非常好的玻璃纤维连接件和结构混凝土连接在一起,不需粘接材料,同时混凝土保护层代替砂浆保护层,因此,预制装配式住宅保温板粘结材料和砂浆的用量较少。
(3)现浇住宅外保温施工电动吊篮需要耗电,而预制构件保温板人工铺贴,不产生耗电量。
预制装配式住宅保温板、粘结材料、砂浆节省量和耗电量方面优势明显。
6运输工程
场外运输包含各类建筑材料和构配件的运输,由于场外运输能耗与货物产地、运输路线、载重量、司机习惯关系密切,故测评不考虑场外运输。
场内运输主要包括构件厂龙门吊运行和施工现场塔吊运行耗电量。预制装配式住宅多为大型构件吊装,而现浇住宅施工往往是将钢筋、混凝土等材料多次吊装,增加塔吊平移和空载升降次数,所以,现浇住宅塔吊用电量较预制装配式住宅明显增高。

7施工废弃物
混凝土剪力墙结构建造废弃物包括钢材、木材、混凝土块、砂浆、保温材料等。本测评只对废弃钢材、混凝土、砂浆、保温材料进行测算。

(1)钢材废弃物主要包括钢筋截料和破损扣件两部分。预制构件厂对钢筋截料回收后用于预埋件制作,所以,预制装配式住宅钢筋废弃量低于现浇住宅。
(2)预制构件生产过程混凝土损耗量很小,混凝土废弃量低于现浇住宅。
(3)砂浆废弃主要来自施工现场的外墙外保温施工,现浇住宅砂浆废弃量较大。
(4)由于竖向施工操作面复杂、材料保护、工人操作水平和环保意识等不到位,导致现浇住宅保温板废弃量较大。
8建造阶段碳排放比较
统一折算为碳排放指标

总之,从资源消耗水平上看,预制装配式住宅的优势主要体现在砂浆、木材、保温板及其他材料用量上,而在钢材、混凝土等主材消耗方面相比现浇住宅尚无优势。从能源消耗和废弃物产生量方面看,预制装配式住宅较现浇住宅具有明显优势。
总结
与传统建筑业生产方式相比,工业化生产在设计、施工、装修、验收、工程项目管理等各个方面都具有明显的优越性。从全球范围看,绿色化、信息化和工业化是建筑产业发展的三大趋势,装配式建筑正是顺应了这一趋势,同时也是气候变化巴黎协定和中美联合声明的重要内容。我国已经成为世界第二大经济体,拥有世界上规模最大建筑市场,在社会发展、经济基础、科技水平等具备了发展装配式建筑的条件。国务院关于大力发展装配式建筑的指导意见提出八大任务,是中国政府落实五大发展理念,大力发展装配式建筑发出的最强声,也是对世界的庄严承诺。
建筑业转型升级的最终目标是建筑产业现代化,它是以建筑工业化为核心,结合技术创新、现代化管理、信息化手段,实现建筑全产业链的改造升级,全面提高建筑工程的质量和经济效率。目前我国的建筑工业化率不到7%,国外的历史经验表明,我国建筑产业化还处在初级阶段具有巨大的提升空间。发展装配式建筑是我国建筑产业转型的大势所趋!相信随着技术的提高,管理水平的进步,装配式建筑将有广阔的市场与空间。这正是装配式建筑目前今年在我国比较火的原因。
(欢迎各大媒体转载,全面宣传推广装配式建筑!转载请注明出处)

BIM建筑网


评论前必须登录!
注册