作者:沈杰
作者单位:东南大学
导 读
,常州市武进区住房和城乡建设局委托江苏省工程建设标准站在常州武进举办了装配式建筑学习研讨会。各相关部门400余人出席。会上,东南大学教授沈杰以“装配式混凝土建筑工程定额与预算”为题进行了主题演讲。
本网经授权,将沈教授讲稿整理发布,以飨读者!
内容提要:
一、工程建造模式
二、工程建造费用
三、装配式混凝土部品件的制作
四、装配式混凝土部品件的运输
五、装配式混凝土部品件的安装
六、装配式建筑工程的招标工程量清单
-1-
工程建造模式
1、工程建设程序
工程建设全过程各项工作应遵循的先后次序:
(1)决策阶段——项目建议书、选址意见书、可行性研究报告、建设用地规划许可 。
(2)实施阶段——初步设计、初步设计及概算审批、施工图设计、建设工程规划许可、施工图设计、文件审查、施工招标发包、质量报监、施工许可、现场施工 。
(3)竣工阶段——竣工验收、质量监督报告、竣工验收备案、移交 。
2、传统房建工程建造流程
(1)总体流程 (图1)

图1 传统房建工程总体建造流程
(可双击图片看大图)
(2)主体结构工程建造流程 (图2)

图2 传统房建工程主体结构建造流程
3、装配式建筑的含义
装配式建筑是用预制构件、部品部件在工地装配而成的建筑。
装配式建筑是一个系统工程,是将预制构件、部品部件通过系统集成的方法,在工地装配并实现主体结构、围护结构、设备管线、装饰装修一体化的建筑,主要包括装配式混凝土建筑、装配式钢结构建筑、装配式木结构建筑等。
装配式建筑项目应具备标准化设计、工厂化制作、装配化施工、一体化装修、信息化管理的装配式建筑基本特征。这是装配式建筑的发展方向。现阶段装配式建筑发展的重点内容包括:
(1)主体结构由预制构件运用向结构整体装配转变;
(2)装饰装修与主体结构的一体化发展,鼓励装配化装修方式;
(3)部品件的标准化应用和产品集成;
(4)设计、生产、建造和监管全过程信息化技术的应用。
装配式混凝土建筑:是主体结构由混凝土构件构成的装配式建筑。装配式混凝土建筑是相对于主体结构为现场浇筑的混凝土建筑而言,其承重墙体、柱、梁、楼板、外墙板、楼梯、空调板、阳台、女儿墙等主体结构和围护结构构件以及内装部品、设备管线等是在工厂预制、现场装配,实现了建造方式的转型,提高了工程质量和效率,降低了劳动强度,减少了现场建筑垃圾排放。
装配率:装配式建筑中,±0.000 标高以上预制构件、部品部件数量占同类构件、部品部件数量的比例。具体计算见苏建科[2017]39 号文。
《省政府关于加快推进建筑业发展 率先建成建筑强省的意见》(苏政发[2011]58 号)第八条“加快建筑施工方式变革”要求:引导施工企业加快推进建筑工业化进程,运用先进适用技术,以构件预制化生产、装配式施工为生产方式,以设计标准化、构件部品化、施工机械化为特征,整合设计、生产、施工等整个产业链,实现建筑产品节能、环保、全生命周期价值最大化的可持续发展。
4、整体装配式房建工程建造流程
整体装配式房屋建筑工程的地基与基础工程及屋面工程同传统房建工程采用相同施工方法完成(图3)。

图3 装配式建筑地基基础及屋面施工流程
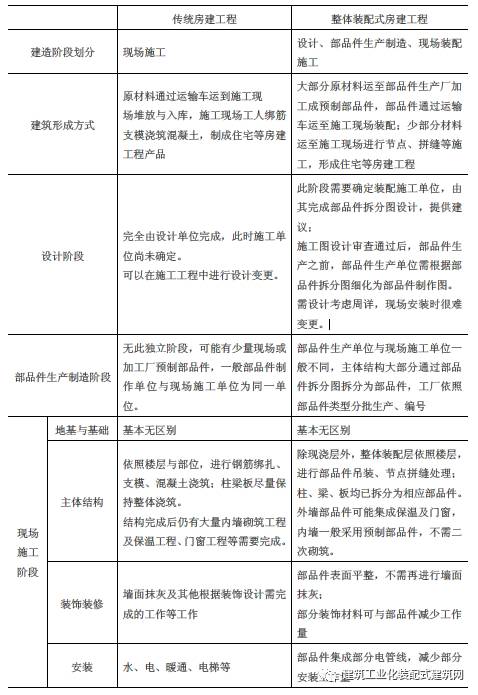
5、建造流程对比
传统房建工程与整体装配式房建工程的建造流程不尽相同,其按照建造阶段对比见表1。

表1 传统房建工程与装配式建筑建造流程对比
-2-
工程建造费用
1、装配式房屋建筑工程建造流程可划分为部品件生产制造、运输及装配施工三大阶段,分别对应制造业、运输业与建筑业,整体工程造价构成不能简单遵守建安工程费用划分规定。
2、部品件作为工业制成品,其价格构成应遵循工业品价格构成。工业品价格有出厂价格与零售价格之分。出厂价格由产品的生产成本加利润、税金构成,其中生产成本由制造成本和期间费用构成(图4)。

图4 工业品生产成本构成
3、建造合同成本与工业品生产成本对应关系(表2)。
表2 建造合同成本与工业品生产成本对应关系

4、部品件落地价格构成(表3) 。
表3 部品件落地价格构成

5、编制装配式混凝土工程计价定额面临的主要问题
(1)没有市场交易案例,建造成本及利润难以核定。
(2)工业化程度差异大,突破传统专业分部工程界限。
(3)设计标准化尚未到位,造价比较分析有难度。
(4)建造费用构成变化,价格政策尚需研究。
6、目前构建的装配式混凝土工程计价体系
(1)工期定额——执行苏建价[2016]740 号文 。
(2)装配式工程费用定额:构件制作预算定额、构件运输预算定额 、现场安装预算定额 、人工、材料、机械台班价格。
(4)工程量计价补充规则。
(5)建筑工业化造价信息——在条件成熟时编制发布。
7、编制装配式混凝土工程定额体系原则
(1)着力构建独立的定额体系,不作为补充定额考虑。以江苏省现行混凝土结构体系起步,随着其他体系的成熟和广泛应用,逐步扩大建筑工业化定额的体系覆盖面。
装配式建造方式带来的建造流程变化,打破了传统分专业划分计价体系的格局;
装配式建造方式价格构成及管理费、利润等费用计算方法发生变化;
装配式结构人工工资单价等其他相关费用项目核算口径变化。
(2)严格界定定额适用范围。编制建筑工业化产品的预算定额,需要同时配套相应的费用定额,要明确适用定额的标准,装配化程度达到一定程度才能适用装配式工程定额。
【原拟适用范围:预制率在 30%以上,且柱、梁、板等受力结构部品件至少两种以上采用预制部品件的房屋建筑工程。】
(3)积极推动技术标准配套与执行。与现行各类规范、标准衔接。严格执行国家有关建设工程标准;严格执行国家、省建筑产业现代化方面的标准规范、标准图集的要求。
(4)各类待摊费用逐步到位。
8、装配式建造方式计价程序
(1)方案一 (图5)

图5 装配式建造计价程序方案1
(2)方案二 (图6)

图6 装配式建造计价程序方案2
9、费用定额
装配式混凝土房屋建筑工程的工程类别
(1)混凝土构件单独吊装工程:指单独发包的混凝土构件吊装工程。工程承包内容包括混凝土构件在施工现场进行吊装就位、灌浆及固定等工作。
(2)装配式混凝土房屋建筑工程:指符合装配式混凝土房屋建筑工程标准(Z1≥30%)土建工程。但工程承包内容中的钢结构制作安装、桩基工程、基坑支护、大型土石方工程、配套工程、单独装饰工程(包括幕墙工程)应单列出来,执行《江苏省建设工程费用定额》(2014 年)。
《江苏省装配式混凝土建筑工程费用定额》与《江苏省建设工程费用定额》(2014 年)配套执行。
-3-
装配式混凝土部品件的制作
相关定义(表4):
表4 装配式混凝土部品件相关定义

1、部品件及其价格取定(参考定额见表5)。
表5 装配式建筑部品件参考定额

2、混凝土构件的工程量按施工图(构件加工图)图示尺寸以体积计算,不扣除构件内钢筋、铁件、套筒、波纹管及 0.30m2 以内的孔洞所占的面积。墙板带门窗框的,应扣除门窗框面积。
3、为减少列项且便于计量计价,依附于阳台板的栏板、翻沿、空调板,并入阳台内计算;非悬挑的阳台分别按梁、板计算。依附于外墙板的凸(飘)窗,并入外墙板内计算。依附于女儿墙制作的压顶,并入女儿墙内计算。依附于梁、板、墙上的装饰线条,并入所依附的构件内计算。
4、为与14计价定额及本定额前三章相协调,根据工业企业会计制度,成品构件产品制造费用构成规定如下:
(1)人工费:人工费组成包括两部分内容,一是与我省 14 费用定额一致的人工费构成,包括计时或装配式研发计件工资、奖金、津贴补贴、加班加点工资、特殊情况下支付的工资;二是企业为职工缴纳的社会保险费和住房公积金。
(2)材料费:成品构件生产过程中耗费的主要原材料、辅助材料、零配件以及成品构件吊装和支撑用的埋件等费用。
(3)制造费用:包括成品构件生产过程中的机械设备使用费和为生产产品和提供劳务而发生的其他各项间接费用。为生产产品和提供劳务而发生的其他各项间接费用中包括生产单位管理人员工资、职工福利费、劳动保护费、办公费、差旅费、固定资产折旧费(不包括主要机械设备)、修理费(不包括主要机械设备)、机物料消耗、低值易耗品、生产部门水电费、试验检验费、设计制图费、安全生产费用、环保费用(含排污费)、保险费、生产厂内运输费、其他制造费用等。
(4)管理费用:成品构件生产企业为组织和管理企业生产经营、筹集生产经营所需资金及销售商品和材料而发生的各种费用。包括管理人员工资,职工福利费,劳动保护费,办公费,差旅交通费,固定资产折旧费,修理费,物料消耗,低值易耗品消耗,工会经费,职工教育经费,财产保险费,企业排污费,企业技术研发费,税金,财务费用,销售费用,其他管理费用等。
(5)利润:成品构件生产企业的盈利。
5、成品构件销售应按国家税法规定缴纳增值税。为与14 计价定额及本定额前三章综合单价(含税)相协调,并为提供成品构件“出厂价”参考,定额中附加了“应纳税额测算值”(用括号表示)。
6、本章定额包括混凝土成品构件的混凝土、钢筋、预埋套筒以及未来用于吊装和支撑的预埋件等制作全部生产过程,作为成品构件出厂参考价。
7、混凝土构件制作综合考虑了门窗框、水电线管、套管及线盒等的预埋人工增加,但其材料未包括在内,由现场安装施工单位按照施工图设计另行计价。建设单位、现场施工单位与构件制作单位应就相关预埋项目的材料供应及相关的结算等事宜协商一致。
-4-
装配式混凝土部品件的运输
1、成品构件的运输费用是指成品构件从工厂出厂至工地仓库或指定堆放地点所发生的全部运杂费用。运输损耗费用包括在构件出厂价中。
2、混凝土构件运输,不区分构件类型,运输距离以 25km 为基本运距,并设置 25km 以外每增加 5km子目。运输距离应由构件工厂至施工现场的实际距离确定。构件运输超过 100km,运输费用应根据市场价确定。
3、构件运输工程量同构件制作工程量。
4、构件运输的工作内容取同 14 计价定额,消耗量参考14 计价定额并比较调研数据取定。
5、定额综合考虑城镇、现场运输道路等级、上下坡等各种因素,不得因道路条件不同而调整定额。定额未考虑构件运输过程中遇有道路、桥梁限载而发生的加固、拓宽和公安交通管理部门的保安护送以及沿途发生的过路、过桥等费用。如发生,费用另行计算。——该规定同 14 计价定额。
6、成品构件运输由成品构件生产企业负责的执行本定额,不执行 14 计价定额。如由专业运输企业负责成品构件运输的,运输费用应根据市场价确定。
7、成品构件的出厂价加运输费用,形成成品构件的“落地价”。鉴于制造业与运输业的增值税税率不同,编制预算时需谨慎考虑“一票制/两票制”形成“落地价”。
-5-
装配式混凝土部品件的安装
(一)成品构件安装
1、混凝土成品构件安装定额包括构件固定所需临时支撑的搭设及拆除,支撑种类、数量及搭设方式综合考虑,实际方案不同不作调整。定额的工作内容仅说明了主要的施工工序,但相应定额子目的施工过程中的施工准备、场内搬运、施工操作到完工清理等全部工序的消耗已包含在定额内。定额中不包含吊装机械费用,吊装机械执行垂直运输定额,作为措施费处理(表6)。
表6 混凝土成品构件安装定额

2、定额采用的预算工资单价、材料预算价格、机械台班价格,与我省 14 计价定额保持一致。
3、混凝土成品构件安装不分构件外形尺寸、截面类型,按构件种类套用相应定额。
4、构件安装工程量按设计图示尺寸以 m3 计算,依附于构件制作的各类保温层、饰面层的体积并入相应构件安装工程量内计算,应扣除门窗洞口面积,不扣除构件内钢筋、预埋铁件、配管、套管、线盒及单个面积≤0.3m2 的孔洞、线箱等所占体积,构件外露钢筋体积亦不再增加。
5、注浆
(1)套筒注浆按设计数量以个计算,波纹管注浆按设计数量以根计算。
(2)套筒注浆不分部位、方向,按锚入套筒内的钢筋直径执行相应定额。
6、有关简化
(1)女儿墙安装执行外墙板安装定额。依附于女儿墙制作的压顶,并入女儿墙计算。
(2)凸(飘)窗安装定额适用于单独预制的凸(飘)窗安装。依附于外墙板制作的凸(飘)窗,并入外墙板内计算,相应定额人工和机械用量乘以系数1.2。
(3)梯休息平台安装按平台板结构类型不同,执行整体楼板或叠合楼板安装定额,定额人工乘以系数 1.2。
(5)阳台板安装不分板式或梁式。依附于阳台板制作的栏板、翻沿、空调板,并入阳台板内计算工
程量。非悬挑的阳台板安装,执行相应的楼板定额。
(6)小型构件安装适用于单独预制的空调板、花池、遮阳板、压顶以及单位体积小于 0.1m3 的构件。
(二)成品构件安装密切相关的部分施工工程
1、完全采用传统施工工艺的工程项目,除本定额有明确规定外,应执行 14 计价定额。
2、与混凝土成品构件安装密切相关的部分工程内容,执行 14 计价定额的有关规定如下:
(1)预制构件之间连接形成整体的后浇混凝土部分(表7)。
表7 执行14定额部分相关规定

(2)建筑物超高增加费执行 14 计价定额相应定额子目,人工消耗量乘以系数 0.75。
(三)施工措施项目
1、装配式混凝土建筑工程,不执行综合脚手架定额,按相应单项脚手架计算。
2、外脚手架分为搭设与使用两个部分。外脚手架搭拆工程量按外墙外边线长度乘以外墙高度以 100平方米计算。外脚手架使用工程量按脚手架搭设面积乘以脚手架在施工现场的有效使用天数以100m2乘以100 天为单位计算。
3、垂直运输天数(工程量)按照苏建价[2016]740 号文计算。
-6-
装配式建筑工程招标工程量清单
1、规则适用
(1)本补充规则既适用于符合装配式混凝土房屋建筑工程标准(Z1≥30%)的招标工程,也可适用于部分采用部品件的一般工程。
(2)本补充规则,与《房屋建筑与装饰工程工程量计算规范》(GB50854-2013)《通用安装工程工程量计算规范》(GB50856-2013)及我省有关工程量清单计价的规定配合使用。
2、补充清单项目的计量规则
1)装配式部品件分项工程
(1)为计量支付便利,凸窗、空调板和小型构件等部品件可按樘、块、根(自然计量单位)计算,压顶可按延长米计算。
(2)当以 m³为计量单位时,均按设计图示尺寸以体积计算,不扣除构件内钢筋、预埋铁件所占体积。这一规则与部品件的制运安工程量相同(表8)。
表8

(3)注意部品件分项工程均包括支撑安拆的工程内容,不应另列措施项目。
2)后浇混凝土
(1)对于混凝土部品件单独吊装工程,必须明确后浇带是否在承包内容内。
(2)后浇混凝土按部位分垂直后浇与水平后浇列项,以 m³为计量单位(表9)。
表9

(3)后浇混凝土项目组价工程内容包括钢筋、模板、混凝土三大部分。后浇带的模板不得列为措施费,后浇带钢筋不得列入现浇部分(重复)计算。
3、执行现行计量规范的补充说明
(1)当装配式建筑工程采用“施工图深化设计+构件制造及运输+现场装配安装”工程总承包方式实施时,在执行《房屋建筑与装饰工程工程量计算规范》(GB50854-2013)时,分部分项工程清单子目的项目特征可以简化,简化原则及简化内容应当在清单编制说明中详细说明。
(2)符合装配式混凝土房屋建筑工程标准(Z1≥30%)的工程,部品件中的门窗框、水电线管、套管及线盒等的预埋内容,应在清单中单独列项(不纳入传统建造方式范围的清单之内),并在清单编制说明和合同条款中具体说明相关预埋项目的材料供应及报价或预算、结算方法。
(3)对于混凝土构件单独吊装工程,必须明确垂直运输机械、脚手架工程等措施项目的报价或预算、结算方法。
4、可参考的工程总承包价格清单构成(表10)
表10

(编者注:由于本文为作者针对江苏省的培训,文内涉及到定额标准等,均以江苏省为例,请读者知悉)
(欢迎各大媒体转载,全面宣传推广装配式建筑!转载请注明出处)

BIM建筑网



评论前必须登录!
注册