各有关单位:
为进一步贯彻落实国务装配式住宅院《关于大力发展装配式建筑的指导意见》(国办发[26日在北京组织开展套筒灌浆操作技术与质量控制实训班,具体事项通知如下:
一、指导单位:
中国建筑学会建筑产业现代化发展委员会
二、承办单位:
中建科技有限公司
北京思达建茂科技发展有限公司
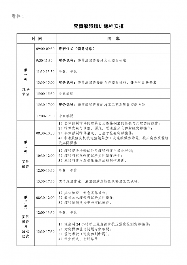
三、培训内容:
1、套筒灌浆连接技术及相关标准;
2、套筒灌浆连接的各类相关材料、部件和设备要求;
3、套筒灌浆连接的施工工艺及质量控制方法;
4、半灌浆接头机械连接实体检验、构件实体安装面及连接钢筋的检查与处理实际操作;
5、灌浆接头及灌浆料检验试件制作、构件实体灌浆操作。
四、具体安排:
培训时间:26~28日,为期三天,4月25日下午开始报到。
报到地点:蓝音国际酒店(河北省廊坊市广阳区和平路66号财富中心B座,电话:0316-6289999)
五、培训人员
培训对象主要以从事装配式建筑生产与施工的技术人员、套筒灌浆操作工人,以及有关质量监督管理人员。
六、有关事项
1、培训人员需交纳实训费用3000元/人(含资料费、餐费、材料设备费),交通、住宿费用自理,住宿统一安排。
2、请各位代表于4月20日前将《会议回执》、《发票信息》及相关证明材料、汇款凭证扫描件通过电子邮箱报送我处
七、联系方式
姜 楠 17710061712 邮箱:ccmchouse@163.com
附件1:培训课程安排
附件2:培训回执、发票信息


附件2:报名回执下载:附件2 实训班回执表.xlsx
上届培训情况






微信公众号:xuebim
关注建筑行业BIM发展、研究建筑新技术,汇集建筑前沿信息!
← 微信扫一扫,关注我们+

BIM建筑网


评论前必须登录!
注册