基坑支护工程的不可预见因素很多,风险性大,设计和施工应考虑的首要问题是确保基坑支护本身及周边环境的安全,因此需进行基坑监测,通过施工监测,及时回馈信息来指导施工和优化、修改设计,本文将BIM这项技术应用到某三层地下室办公大楼的深基坑工程监测中,创建基坑的三维模型,进行全过程的模拟分析与研究,做到信息化施工与管理。BIM技术的优势有多维可视化、工作协同化、施工模拟化、参数信息化等,可以实现在基坑监测过程中准确快速地识别变形敏感点和危险点,直观地展现基坑变形的细微程度[1],可有效预防深基坑工程的施工安全事故。
1、深基坑工程概况及监测方案
1.1深基坑工程概况
拟建南昌某办公大楼设三层地下室,设计整平地面标高为35.300m,基坑坑底最深处标高为21.400m,开挖深度约为13.9m,基坑面积约为4312平方米。基坑开挖深度范围内分布有素填土、强风化泥质粉砂岩、中风化泥质粉砂岩和中风化泥质粉砂岩破碎带,基底位于中风化泥质粉砂岩中。基坑北侧临近道路和南侧临近铁路线侧安全等级为一级,重要性系数为1.1;基坑东,西侧安全等级为二级,重要性系数为1.0。
本项目支护体系:基坑采用旋挖桩作为围护结构,桩型为800@1100旋挖桩,排水方式采用明沟有组织排水。在桩顶设置1000×1100的顶圈梁和1000×1100的腰梁及两道800×1000混凝土支撑以为支护桩提供侧向支撑力。
1.2深基坑监测方案
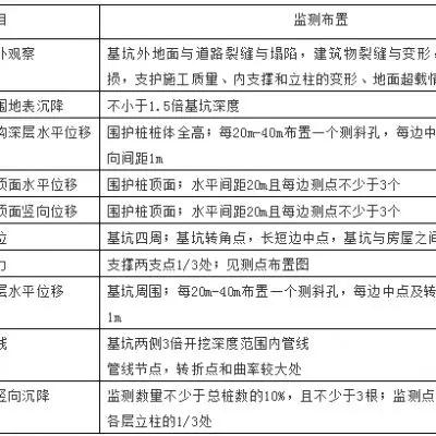
基坑支护工程是一个风险性工程,影响基坑工程安全的不确定因素很多,基坑开挖施工时,应通过监测和现场观察,获得准确数据并及时分析处理,严密注视是否有险情发生及险情发展的动向。对可能发生的突发事件制定必要的应急措施。本项目基坑支护工程的监测项目,报警值和频率要求如下表-1基坑监测项目监测布置表以及表-2基坑监测项目预警值表所示:


表-2 基坑监测项目预警值表
2、BIM技术在深基坑安全监测中的应用
2.1BIM技术在深基坑安全监测中的应用概述
建立BIM深基坑监测BIM模型(如图-1),在深基坑工程施工过程中,利用 BIM 技术的多维可视化、施工模拟、全参数化的优势,按照监测方案中的监测要求和监测类型在模型中布置变形监测点,并添加参数信息,将工程变形监控数据与模型进行关联,利用多维可视化BIM技术,来实现基坑模型的实时监控,并根据监测点的参数数值变化模拟实现基坑监测的预警功能,从而实现对深基坑工程安全的智能监控。
2.2深基坑安全监测BIM建模
Autodesk Revit是目前使用最为广泛的BIM建模软件之一,本项目深基坑工程安全监测模型选用Autodesk Revit来BIM建模。
结合本项目深基坑工程安全监测的实际要求,进行深基坑安全监测BIM 建模,将深基坑的土方、护壁旋挖桩、立柱桩、顶圈梁、腰梁、格构立柱、砼支撑、土钉墙等每个构件设置成一个“族”,将族导入到项目文件中,并添加参数信息。根据深基坑设计施工图纸中的平面尺寸信息、标高信息,创建深基坑支护的整体安全监测模型(如图-1)。

图-1 深基坑工程BIM安全监测模型
2.3BIM深基坑安全监测模型的应用
(1)深基坑工程施工模拟
该深基坑工程的施工模拟顺序为第一步:平整场地、定位放线、施工围护旋挖桩、工程桩、立柱桩,第二步:进行坑内降水并施工格构柱,第三步:开挖基坑土方至第一道砼支撑后施工顶圈梁和砼支撑,第四步:待第一道砼支撑达到强度,开挖基坑土方至第二道砼支撑底,施工腰梁和第二道砼支撑,第五步:待第二道砼支撑达到强度后开挖基坑至坑底标高。依据初定的施工方案,编制施工计划,利用数据源将施工计划导入到时间线工具之中,在 Navisworks 软件中添加岩土体及支护结构的场景动画并附着选择集合及动画,调试模拟,导出模拟文件[3],通过深基坑工程施工模拟,进行碰撞检查,预测危险源,提高深基坑工程施工的安全性。
(2)深基坑工程施工安全监测
在深基坑工程施工过程中,利用 BIM 技术的多维可视化、施工模拟、全参数化的优势,通过在 Revit 软件中建立的深基坑多维安全监测模型,实现深基坑工程施工安全动态警示化监测。在BIM安全监测模型中建立基坑的多维变形监测族,并在族中添加监测数据信息,包括基坑位移、支撑内力、变形、地下水位变化等不同类型的监测数据,实现监测数据与模型关联,并通过设置族函数来控制监测族的参数显示,实现监测数据的警示化[1]。
利用BIM安全监测模型,当基坑周围地表沉降、围护结构深层水平位移、围护桩顶面水平位移、围护桩顶面竖向位移、地下水位、支撑轴力、土体深层水平位移、地下管线、立柱桩竖向沉降等监测项目超过预警值时,发出警示声音,通过不同的警示声音来提示反应出现报警的监测项目,通过警示音的急促程度来反应监测项目超过预警值的大小。将深基坑工程施工的实时监测数据传导给BIM 模型上的警示装置,可以形象反应基坑在任意时间点各监测区域危险源以及变形危险程度,判别深基坑工程的危险等级,实现对深基坑支护结构的变形、受力趋势的预测,动态调整深基坑的施工方案,达到快速准确消除危险节点、排除施工过程中的冲突以及风险、避免发生安全事故的目的,并根据监测点的声音变化模拟实现基坑监测的预警功能。
3、结束语
在深基坑工程中运用BIM技术,建立BIM安全监测模型,模拟深基坑施工过程,按照监测方案中的监测要求和监测类型在模型中布置变形监测点,并添加参数信息,将工程变形监控数据与模型进行关联,利用多维可视化BIM技术,来实现基坑模型的实时监控,并根据监测点的参数数值变化模拟实现基坑监测的预警功能,当监测项目超过预警值时,发出警示声音,通过不同的警示声音来提示反应出现报警的监测项目,通过警示音的急促程度来反应监测项目超过预警值的大小,从而实现对深基坑工程安全的智能监控,杜绝深基坑工程施工安全事故发生。BIM技术在深基坑工程施工安全监测中的应用有着广阔的前景。
【参考文献】
[1] 陆珺.BIM技术结合WEB系统在基坑监测中的应用[D]. 武汉科技大学. 2016(05)
[2] 于丽娜,吴迈,耿会宣.BIM技术在基坑施工中的应用研究[J].图学学报. 2017(08)
[3] 虞伟良.基于BIM技术的深基坑工程施工模拟研究[J].浙江建筑. 2018(04)

BIM建筑网

评论前必须登录!
注册