前 言
BIM学习这件事,对个人价值的提升很大,但该价值必须在其所服务的企业BIM的应用价值基础上来体现,所以,个人BIM学习的内容和过程,也必须要跟随当前企业BIM应用的方法和过程。
当前企业成功BIM实施的核心就是模型的 “建立模型、应用模型、达成收益”,而相对应的,本课程设置的主体内容仍然是专业的BIM软件操作培训,也包括了真题讲解,但同时:
1、不仅操作的讲授是面向应用的、集成了专业深化经验
2、还随课附送了部分常用族和模板
3、添加了BIM模型如何用于管理
4、兼顾设计向、施工向讲解BIM落地所必须的项目应用知识与技能,体现了本课程的设置目标 — “学会BIM、用起来”。
由于本课程 “国企业BIM负责人现场亲授,课程源于企业BIM应用实战经验”,所以本培训班受到用人单位的大力支持,学员也将择优推荐给企业用人单位。
希望广大学员积极参与BIM学习的同时,建立正确的BIM思维坐标系,使BIM技术服务于自己的职业进步、企业的收益增加。
一、培训概述
1、培训对象:
建筑土木工程管理、机电暖通安装电气相关院校学生、毕业生;
设计院、施工单位BIM未完成学习人员;
BIM相关行业工作人员。
2、培训类型:■ 基础BIM操作培训 ■ 中级BIM项目应用培训 □ 高级BIM应用
3、培训目标:
了解BIM相关理论体系;
掌握BIM主流建模软件Revit、Navisworks基本操作;
掌握Revit项目模型搭建与应用;
了解BIM实施人员组织架构、软硬件选型、BIM项目实施策划、BIM标准、BIM工作流程以及技术路线。
二、培训费用
费用详情:培训费用4800元,电脑学员自带,费用包括讲课费用、园区场地、学习材料;(安排食宿,费用自理住宿多人间)开课试听一天满意在缴学费。
三、培训具体安排
1.开课时间:2018年【7】月
2、培训人员:
■ 专业技术人员(包含土建、给排水、机电、施工)
3、师资安排:
高级讲师【2】人
4、课时安排:脱产【10】天,合计【70】课时
注:如果培训时间临时作调整,双方必须及时沟通后作出变更。
四、定制学习计划:
●面授学习+课程练习辅导
讲师根据实际项目BIM应用经验精心编排每课程内容并结合特殊的授课方法及内容讲解思维,同时每天为学员安排课后练习,方便学员巩固课上所学,加强实践应用,深度掌握软件应用。次日讲师课后点评作业,高效解决学生疑难,让学员次日更有信心进行学习。
●配套教材
本次课程所用到的课件、模型、CAD图纸等配套资料发放给所有的学员,同时把资料按照每课时进行详细划分,方便学员学习。
●工信部教育与考试中心BIM应用技能独家真题考试与真题详解
由资深BIM老师编写模拟考题,并深度解析往期真题,帮你总结常见考点,分析考试趋势,让你充分备考。
四、推荐就业:
学员培训结束后,择优推荐入职,学员将进行3个月实习;
实习期将按实际情况分为BIM工程咨询、BIM教育培训(BIM课程研发、BIM讲师)、BIM内容运营等几个方向;
实习工资面议,实习期结束后双向选择,可正式入职所实习单位,也可自行就业。
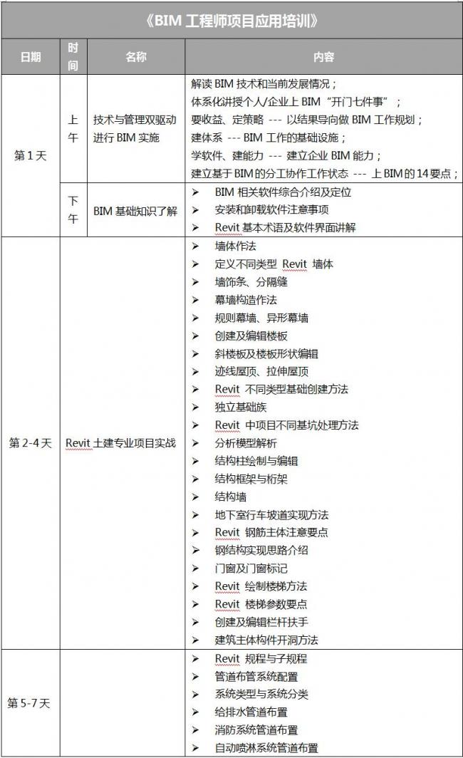
五、课程大纲


注:根据现场进度和不可控因素,课程安排前后顺序会有所调整
(工信部教育与考试中心)BIM建模工程师证书
一、BIM证书说明:
1、考试时间
考试时间:建筑信息模型(BIM)应用工程师考试实行统一开考时间、统一考试平台、统一人才标准、统一辅导教材,每年四期,分别为上半年4月、6月和下半年10月、12月的第三个周末,考试费统一480元/人/科目。
二、考试方式
分为理论知识考试和操作技能考核。初级、中级技能为理论知识考试,采取机考(计算机在线考试系统);操作技能考核采用上机BIM软件操作。理论知识考试100分,权重20%;操作技能考核100分,权重80%,合计100分,合计总成绩达到60分及以上者为合格。高级技能为理论知识和论文考试,采取机考,合计100分,总成绩达到60分及以上者为合格。
三、试题类型
初级:选择题20分,操作题80分;操作题的第一、二、三分别各占20分、20分、40分。选择题评分标准按唯一选项给分,答对给分答错扣分;操作题依据得分点评分,依据考生完成步骤评分,没有操作成功或者操作失误扣分,确保公平公正。
四、报名资格
1、具备以下条件者,可申报初级技能:
(1)凡中华人民共和国公民,遵守国家法律、法规,恪守职业道德;土木类、工程经济类、财经类、电子信息类、管理科学与工程类、计算机类、水利类等专业的在校大学生和中专以上学历从事工程项目设计、施工技术与管理,满足建筑信息模型(BIM)专业技术技能考试报名条件的有关从业人员,均可申请参加技能考试。
(2)凡参加 BIM 专业技术技能考试的人员,除符合上述的基本条件外,还需具备下列条件之一:
①在校大学生已经选修过建筑信息模型(BIM)相关理论知识和操作能力课程的;
②从事工程项目建筑设计、施工技术与管理的人员已经掌握建筑信息模型(BIM)相关理论知识和操作能力的;
③社会相关从业人员通过自学或参加建筑信息模型(BIM)理论与实践相结合系统学习,达到同等技能水平的。
五、BIM证书查询
工业和信息化部教育与考试中心http://www.ceiaec.org/


六、证书样本



BIM建筑网

评论前必须登录!
注册