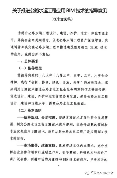
近日,交通运输部公路局对各省(自治区、直辖市)交通运输厅(局、委)等单位发布了《关于推进公路水运工程应用BIM技术的指导意见》,征求各单位意见(见附图)。
BIM的应用即将向公路水运工程推进?!

其实,在2016年12月,交通运输部即发布了关于打造公路水运品质工程的指导意见,旨在推进公路水运品质工程建设,提升公路水运工程质量,为人民群众安全便利出行和社会物资高效畅通运输提供更加可靠的保障。而应用BIM技术则可有助于打造品质工程,体现以人为本、本质安全、全生命周期管理、价值工程的建设理念;有助于保障工程质量管理,使建设与运营维护相协调、工程与自然人文相和谐,工程实体质量、功能质量、外观质量和服务质量均衡发展;有助于工程本质安全和风险可控,促进工程结构安全、施工安全和使用安全协调发展;有助于工程建设坚持可持续发展,使公路水运基础建设项目在生态环保、资源节约和节能减排等方面得到有力保障。
BIM在公路水运基础建设项目中的价值逐渐显现,反观国内相关领域的BIM应用目前也日渐增多,例如渝黔铁路新线白沙沱长江特大桥、济南黄河公铁两用桥、肇庆阅江大桥、港珠澳大桥等都运用BIM技术为项目保驾护航。


港珠澳大桥等只是我国桥梁BIM应用发展的一个缩影,我们看到,随着BIM的发展,BIM技术已渗透到工程行业的不同领域,BIM技术已经落地,BIM在中国桥梁建设中已悄然发力。
BIM是公路水运工程建设的大势所趋!
BIM已来,我们还等什么?!
附:






微信公众号:xuebim
关注建筑行业BIM发展、研究建筑新技术,汇集建筑前沿信息!
← 微信扫一扫,关注我们+

BIM建筑网

评论前必须登录!
注册