


近年来伴随着全社会信息化水平的快速提升,BIM技术在建筑产业的各个环节得到广泛的推广应用。然而,作为一项新兴技术如何在建筑行业能够有效推进,并且成为真正推动产业进步、提升企业效益的工具和技术手段,仍存在多方面问题需要探究和解决。
南京长江都市都市建筑设计股份有限公司在南通政务中心停车综合楼项目设计中采用BIM技术进行尝试与探索,获得了一些有益的经验,总结了今后需进一步改进的问题。同时,结合近年来我司在预制装配式建筑中大量BIM技术应用与实践的经验心得编写成文一并供行业同人参考借鉴。
项目背景
1.项目概况
南通政务中心停车综合楼项目,位于南通市政务中心北侧地块,停车综合楼建筑总高度为57.15米,总建筑面积48972.21m2,其中地上建筑面积42085.27m2,地下建筑面积6886.94m2。

2、结构设计与施工技术:
该项目采用装配整体式框架—现浇核心筒结构体系,预制率达到53.3%,围护结构及栏杆等部品部件装配率达93%。通过标准化设计,“少规格、多组合”减少预制构件种类,降低建造成本;结构设计与施工技术整合创新,通过土建与装修一体化设计,实现无外模板、无外脚手架、无现场砌筑、无抹灰的绿色施工,缩短施工周期。


3、绿色建筑设计:
(1)开敞式车库楼设计,最大程度限度的实现自然通风、自然采光的绿色被动式技术设计理念;建筑节能达到65%的节能标准,办公楼部分采用铝合金活动外遮阳卷帘,可调节遮阳比例达到28%以上。
(2)建筑屋面采用太阳能光热、光伏系统,充分利用可再生能源。
(3)屋顶合理设置屋顶绿化,车库楼部分外侧采用垂直绿化,最大限度的提升了建筑物可绿化面积。
(4)采用高效能的空调、照明系统实现建筑节能。
(5)建筑物卫生洁具采用节水型设备,收集屋面、场地雨水用于浇灌绿化及道路清洗。


该项目以创造“低耗、健康、舒适”的高效绿色公共建筑为目标,达到绿色建筑设计标准,获得“三星级绿色建筑设计标识证书”。
4、BIM技术应用:
(1)本项目在建筑设计阶段已Revit软件为核心平台实现建筑性能设计模拟,机电管线碰撞,室内空间优化,三维可视化空间漫游等多项BIM应用,极大的提高了建筑设计的前瞻性、精准性以及设计的精细化程度。
(2)在项目预制装配结构构件深化设计中,采用Cartier软件平台实现了预制梁柱节点的精细化设计、节点碰撞、安装模拟等功能,确保项目设计与实际现场施工100%准确,无任何施工碰撞和返工。
(3)项目施工阶段,施工单位应用鲁班软件实现施工进度的可视化模拟,提高了施工效率,节省施工时间。
5、示范工程:
本项目在规划设计前期大量采用了当前国内外先进的建筑设计理念和技术实现以最少的资源投入,达到高效、低耗和环保目标,成功申报:
(1)国家住建部装配式建筑科技示范项目;
(2)江苏省建筑产业现代化示范项目。
BIM技术应用
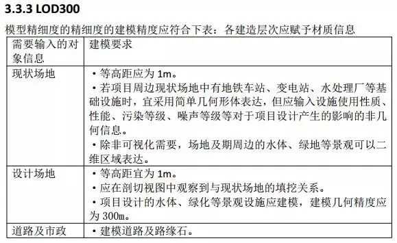
1、BIM全模型:基于Revit2014建模软件完成本项目建筑、结构、机电全模型,模型精度基本达到LOD300。


LOD300精度模型要求
2、性能化分析:
结合绿色三星建筑评价要求,本项目在Revit模型的基础上,将BIM模型转换成*.IFC、*.gbxml、*.dwg等格式文件导入相关计算软件,实现基于BIM模型的建筑性能分析优化功能。
室内采光分析:采用DALI采光计算软件,对建筑物立面、室内自然采光情况进行计算分析。

9~16F采光效果图
室内外风环境分析:采用PHOENICS软件的FLAIR模块对本项目周边风环境、室内自然通风状况进行模拟。综合考虑流场、风速、风压三个因素,对本项目周边的风环境状况进行分析评价,为室内自然通风适用性及舒适性分析提供参考数据。并项目分别在开窗和关窗情况下的自然通风状况进行分析评价。

风速云图
室内气流组织分析:采用Phoenics软件对本项目八层西侧的会议室在空调状况下的室内气流组织状况进行模拟分析。

距地面1.1m风速云图

距地面1.1m风速矢量图
3、可视化应用:
本项目BIM可视化应用采用将Revit模型直接导入FUZOR视频引擎,该引擎可实现与Revit模型双向无缝对接,不丢失任何信息。本项目主要针对地下车库、一层入口大堂、食堂夹层等大空间空调风管易影响层高的问题,采用人行模拟的方式进行体验,帮助设计师和业主方预先研判,尽可能保证实际空间建设完成后视觉感官良好。


4、碰撞检查:
项目机电设计采用Revit MEP建模软件,与建筑模型协同设计。由于本项目为预制装配式建筑,梁、楼板、柱、花池等大量构配件均考虑预留孔洞,通过将建筑、结构、机电模型导入naviworks软件进行碰撞检测,彻底解决管线与土建的碰撞问题。保证预制构配件及机电管线的安装过程中不出现标高、开洞等问题。

构配件BIM设计:
本项目的结构预制构件深化设计采用了Cartier软件,该软件在结构预制构件建模方面较Revit平台更加便利,同时该软件平台具有使用便捷的动画功能,对于预制构配件的模拟拼装,施工模拟交底更加直观。本项目所有构配件均由Cartier软件建模和模拟拼装。

BIM技术在预制装配建筑中的应用
预制装配式建筑俗称“像搭积木一样造房子,像造汽车一样造房子”。在设计和建造阶段BIM技术的集成应用更加有利于工程项目高质量的快速建造。根据我司近年来预制装配式建筑的大量设计实践,预制装配式建筑的BIM应用重点在以下几个方面:
1、方案设计阶段:3D构件拆分设计。在项目方案设计阶段建立BIM模型,不同的预制构配件在模型平台上进行预拆分,能够初步确定构件外形尺寸,为工厂生产、运输、吊装等工序提供前期的准备工作。

2、碰撞检测:施工图阶段完成机电管线在建筑碰撞检测,检查设计中预制构件上预留孔洞、预埋线盒等是否正确、准确。

构配件、节点预拼装:通过BIM模型对每个不同部位、不同的预制构件、不同的节点进行预拼装,保证今后实际安装准确无误。

4、施工交底与模拟吊装:利用三维模型进行施工交底,帮助施工人员理解设计。模拟吊装过程,可以帮助施工人员了解构配件的不同放置位置采用不同的吊点、吊具,提高实际操作效率。
5、BIM设计全模型应用:部品部件钢筋、混凝土量的统计,将设计模型与施工管理平台(如广联达5D平台)对接,实现施工过程优化管理。
存在问题
通过对南通政务中心综合停车楼项目BIM设计应用的总结,以及我司近年来BIM设计实践的经验教训的回顾,目前BIM技术在建筑行业的应用中主要存在以下一些问题,值得我们在今后推广应用中加以关注。
1、缺乏统一的建模规则,导致模型无法传递。
2、建模精度和模型的准确度得不到验证。
3、BIM技术缺乏全过程应用。
4、重视几何信息,轻视非几何信息。
5、重视设计模型,轻视施工及运维阶段BIM应用。

思考与建议
我们已经进入了一个崭新的新时代,BIM技术必将成为未来建筑产业发展的一个重要技术,也是信息化社会的一个基础数据源。认真扎实做好BIM技术的研究和应用对于我们建筑行业的生产发展模式都将会带来重大的变化。因此,结合我们的思考提出如下几点建议:
1、建立以设计为龙头的BIM技术顾问团队。
BIM技术的推广应用涉及到建筑业的全过程,也服务于建筑全生命期。作为建筑设计行业既占据在整个产业链的前端地位,又具有行业技术、人才密集的优势。因此,应尽快推进大型设计企业建立专业的BIM顾问团队,负责项目全生命期的BIM顾问和咨询服务,保障项目BIM技术在各个环节、各相关行业都可以有序推进,解决BIM技术分裂、片段化应用问题。
2、尽快建立BIM技术标准及应用技术导则。
前面一直在探讨BIM技术需要在建筑全生命期的应用,如果需要能实现全生命期的应用,就必须推进BIM模型的传递,以及在BIM技术应用开始就必须对项目全过程的应用进行规划,统一模型传递的标准。因此,应尽快建立我省的BIM技术应用系列标准。同时,应积极组织编制BIM技术应用的相关技术导则,提供各阶级BIM技术应用的主流技术产品,或根据市场应用特点推荐一些产品组合的解决方案,这样就能有效保障BIM模型的传递,完善企业内部的BIM标准,有利于推进BIM技术向后端应用。如我司BIM技术中心根据自身技术特点以及对BIM的理解,提出了长江都市的现阶段BIM技术应用解决方案即“Revit
建模平台+广联达5D工程管理平台+长江都市设施管理平台”此平台就涵盖了设计、工程、运维三大阶段的应用,同时配合长江都市BIM建模技术规则就能较好的保证建筑BIM在各个阶段传递。
3、改善BIM从业人员的专业结构,引入信息化软件产业人才。
在当前的BIM应用中,建筑行业大多是建筑、结构专业工程师做BIM的较多,机电专业也有一些工程师开始转入BIM。这些专业人在BIM应用中的优点是有专业背景,建模精准,解决问题能力强。但是BIM技术是需要模型全过程传递,多软件配合等方面能力。基于四大建模平台的二次开发,以及不同软件传递接口的二次开发也是BIM技术推广应用的一个重要的环节,没有好的二次开发能力,不能保证BIM多软件协同就不能更好的体现BIM的价值所在。因此,在建筑行业引入信息化软件开发人才对于BIM技术推广应用十分重要。
4、推进BIM技术在物业运维方面的应用。
目前我国的BIM技术应用主要还是停留在设计、施工阶段,而国外在BIM技术已在设备、设施管理、物业管理、资产管理等领域得到大量运用,也带来了较大的收益。由于其后端的应用效益,又反之推动前端的技术进步,形成良性互动。而国内在此领域的应用和研究较少。
5、规范BIM技术服务收费标准。
BIM在建筑行业的推广应用初期必然会带来各行各业的投入成本增加,从供求双方的市场情况看,目前适度增加收费是开发商、业主方可以接受的。如何界定收费标准对于进一步规范市场服务行为十分重要,建议尽快出台我省BIM技术服务收费标准,也有利于推动BIM技术服务持续稳定的良性发展。

BIM建筑网

评论前必须登录!
注册