BIM的价值、争议与方向BIM技术应用的春天已经到来,对于敢于挑战勇于创新的企业将进入一个全新的时代。
BIM技术经过10多年的推进,我们已经感受到BIM技术应用的春天已经来到了。早些年我给很多企业高层讲BIM技术的时候经常要解释,是BIM(建筑信息模型)而不是IBM。现在BIM技术的发展已经到了一个怎么去推广应用的新阶段了。
BIM技术这些年一直是建筑行业内最有争议话题,有非常反对的人,有非常支持,认为是万能的。上海市政府在全国抢先发布BIM政策文件基本上可以平息这些争议。那建筑企业应该怎么样来看待、如何来实施来制定企业的BIM技术策略,我想把我十多年研究推广实践BIM技术的经验分享给大家。
BIM的价值
BIM技术在争议中发展多年,但有一个观点行业人士基本取得了共识,那就是:BIM技术会成为建筑行业发展的趋势。
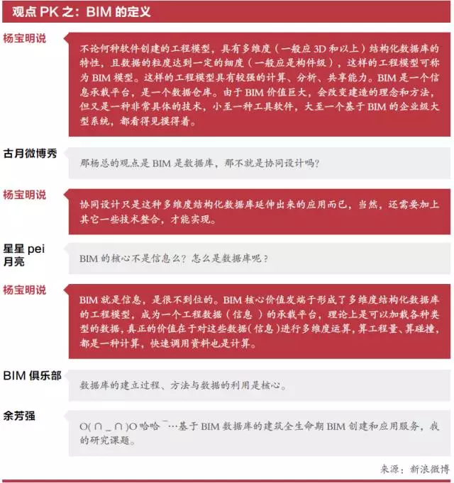
关于BIM是什么还存在一些争议,各种专家的观点,学院派的、实战派的各有不同。
我的观点是:BIM模型就是一个工程多维度结构化的数据库。
什么叫多维度结构化?就是很多维度参数确定了以后,所需要的数据都能统计、分析出来,它是关联的。很多专家提到过BIM的关联性就是结构化的重要体现。所以有了这样一个数据库,企业计算数据的能力就会大大的提升。
建筑工程是一个古老的行业,搞了几千年,一直是经验主导性的行业。投标的时候要报什么价——拍脑袋;要组织多少生产资料、民工队伍也要凭经验来拍板,这些都会导致行业的浪费、工期的拖延。BIM技术可以帮我们构建出多维度结构化的工程数据模型,需要什么数据可以马上分析得到,而且数据可以细到构件级,这意味着数据是准确的,可以用于分析成本指挥生产,组织资源计划;还能成为行业的大数据平台。项目设计过程中、生产过程中、施工过程中、甚至运维过程中所有的工程数据和业务数据都可以加载上去,而且具有关联性。找到这个构件、设备,就能找到所有相关的资料,再不用翻箱倒柜地找图纸、说明书等,用了几次甚至找不到了、找到的与实际竣工情况不一致。

我们可以得出一个重要结论:有了BIM,我们搞工程的才有了项目管理一直需要的一个最重要的支撑平台。我们工程搞了几千年,修起了长城、运河,现代鲁班盖起了近千米的上海中心、平安大厦,但一直缺少这样的项目管理支撑平台。这个平台的第一个优势是可以帮助我们随时随地获取准确、及时、完整的工程数据。
第二点是在协同方面。行业有了一个全新的、能力很强的创建数据、管理数据、协同应用的平台。有一个统一的资源服务器,有一个统一的来源,而不是点对点靠纸介质的传送。
第三点是让建筑业和制造业一样,有了一种“样机制造”的能力。制造业一样为了造一个手机、造一台电脑,可以把真实的样机造出来,并且设计数百遍,不断完善。苹果iPhone如艺术品般精致,靠的是无数次的样机试制。但这是我们造工程的所不能承受的。现在有了BIM,建筑业可以在电脑里把楼造一遍,甚至很多遍,把所有的问题先分析解决掉,把所有的数据全部精算,用于精确的计划。这大大缩小了建筑业与制造业的差距。所以有的专家讲BIM技术帮工程行业解决了一个时空难题,就是在某一个时间点,形象进度应该是什么样子?到某一个时间点所需要的资源,精准的数据是如何的。

BIM的争议
上海市的政策文件发出来了,但大家心里还有些疙瘩,必须要解决,企业才能放开手去干。
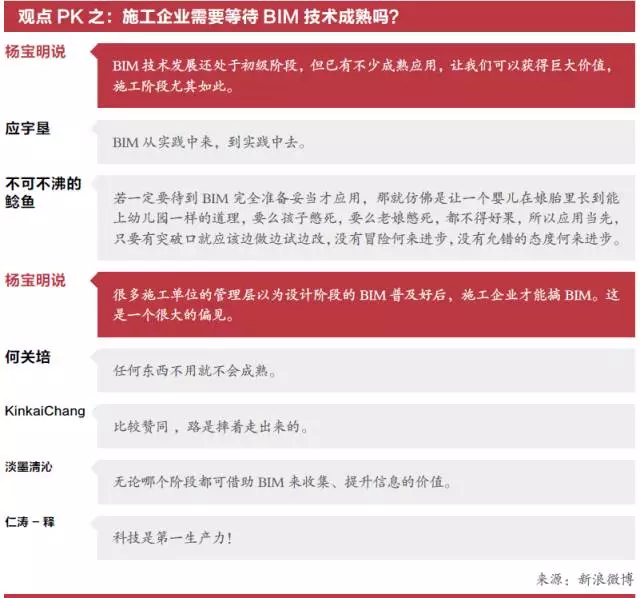
争议一:BIM技术现在成熟吗?
很多人跟我讲,杨博士BIM技术我用过,不好用。技术还不成熟,投入产出低。
我认为,用三句话来总结BIM的现状是比较合理的:1)BIM还处于初级阶段。如果把各种软件厂商的解决方案都用出来,光在施工阶段就有上百项价值很高的应用,但是相对于BIM技术发展的潜力、发展空间来讲,还仅仅处于初级阶段;2)BIM的价值已经非常巨大。把现有的应用用好,根据工程特点和实施阶段,选择正确的方案和实施方法,完全可以获得很高的价值回报;3)BIM技术是建筑业革命性的技术,基础性的技术。这意味着企业把这个技术用好了不代表就能成为行业第一名,但是不用,就会被市场所淘汰。

争议二:三边工程BIM技术有用吗?
经常听到老总抱怨,BIM技术在中国不适用,为什么?中国的工程都比较大,都是三边工程,试点工程上工地的大楼造好了,BIM小组的电脑里模型还没有建好,效率这么低,有啥用呢?
什么样的工程适合BIM?
如果方案选择正确,越大型复杂的工程,越三边工程,越工期紧成本压力大的工程越适合用BIM,价值体现越明显。我认为在目前的管理水平下,哪怕是一个小门房也应该用BIM,因为在成本方面,计划管理方面也有大的价值可以发挥出来。关键是BIM技术的建模,模型的调整、运算、协同的应用速度和能力要强,能够适应三边工程。这一点,鲁班软件的BIM建模平台完全可以胜任。

只要有CAD图形就可以马上把一个三维模型快速建立起来,十天十万平米,如果设计院采用三维设计了,也可以直接导入。这样的速度应付“三边工程”毫无问题,反而是越“三边”,效益是越大越适用。
争议三:数据透明后施工企业的利益怎么办?
2014年上海BIM技术大赛上,几位专家就这个问题展开了争论。BIM技术把工程行业搞透明了,施工企业怎么活?现在利润只有1、2个点,有时候靠高估冒算或者是二次经营加了2个点、3个点,如果把高估冒算这一块拿干净,企业的效益怎么办呢?
我的观点是,BIM技术对工程行业的所有参与方都会有好处。因为BIM技术会引发产业链的重新整合,有的之前不能做的工作现在有能力做了,如果有创新能力也可以利用BIM技术开拓更好的业务,获得更多的利益。

现阶段建筑业几乎是最不透明的,但各行业当中建筑行业的利润几乎也是最低的。因此,不透明的建筑业没有给企业带来高利润,结论是非常简单清楚的。真相是,真相是,你一个人(项目经理)在前面搞业主时,无数的人(众多分包商、供应商、操作层)在你后面搞,你一个人搞进来的,远没有被搞出去的多。不透明之下施工企业从业主方高估冒算来的一点利益,分包单位、材料供应商那么多也在高估冒算,因为不透明进来的远远没有漏出去的多。
各位老总现在最需要考虑的是,业主能搞清楚的时候,我搞不清怎么办?竞争同行能搞清楚的时候,我搞不清怎么办?分包商能搞得很清楚,我搞不清该怎么办?所以,现在施工企业要改变自己经营的理念,要改变鸵鸟思维主动拥抱透明,这也是行业的趋势。在行业透明的情况下,拼成本、拼质量、拼进度,特别是成本方面如何比别人更低,企业才能立于不败之地。
争议四:超级BIM软件?超级BIM团队?
有没有超级的BIM软件?有没有超级的BIM团队?很多企业其实都在做试点,但投入产出回报不甚理想。关键是一些BIM软件厂商营销太厉害,希望所有中国的用户都用他的软件从设计到施工到运维一竿子插到底,这个给我们带来一个灾难性的问题。工程实在太复杂了,不光是信息量巨大,工程的技术、成本管理、质量问题、安全问题等等,太多太杂,绝对不可能用一个软件通吃设计、施工、运维三大阶段。我们要从这种灾难性的营销中觉悟过来,找到真正实用的BIM技术。从现在的BIM技术特点来看,一定是要找每一个阶段最专业,最能落地的专业化能力最强的软件平台拿来用,一定可以得到很好的投入回报。但是如果你是拿一个锤子把所有的钉子都要敲到不同的墙上,这个就很难。

争议五:BIM不安全
BIM技术现在已经到了广域网应用的阶段,虽然目前很多软件还只是一个简单的工具级,上升不到管理的层面。这是一个初级阶段,但已经有越来越多的BIM模型放到云端,放到服务器上去共享去协同去做各种各样的应用。这安全吗?

有一些企业甚至是大国企、大央企为了做一些简单BIM应用,就把BIM模型放在国外的公司的服务器上,这个当然是很不妥当的。国家越来越重视信息安全,习主席亲自担任信息安全领导小组的组长。很多关系到国计民生的政府重大工程项目的数据和信息非常重要,放在国外的服务器上是有问题的。我认为任何BIM技术厂商都应该能够提供企业级的方案,无论是公有云、还是私有云,企业要把自己的数据保护好。所以上海市的政策文件也很明确,要研发具有自主产权的BIM软件和应用技术,保障建筑模型的信息安全。
争议六:BIM投入谁出钱
使用新技术不能被政策逼着走,企业如果没有效益,为什么要用,BIM的投入成本谁来出?
十多年BIM技术应用的实践经验,结论已经非常明朗,选择正确的BIM技术方案和实施方法,可以实现10%以上的进度提升,60%以上的返工减少。尤其是在大型复杂工程,实现10倍以上的投资回报没有问题。对于有些管理基础比较差,浪费漏洞比较多的工程甚至有的利润可以提高10个点。
BIM的数据能力可以减少少算漏算,提高结算收入;可以大幅度提升现场质量安全的管理能力;提升协同效率。
BIM与互联网结合,能实现企业级管理的小前端、大后台模式。很多规范、经验的数据库形成一个后台,为前台项目管理人员提供数据支撑、技术支撑。现在工程项目这么多,工程技术人员特别是成熟、老练的老法师很少,利用BIM技术降低对现场管理人员的这种经验要求完全可以发挥价值。最后形成的工程竣工模型,可以用到工程的全生命周期,每年都可以用来节省资源。
BIM技术发展到现在,已经有工具级的、项目级的、企业级的应用甚至要上升到行业级和城市级。这都是今后的趋势,在用好工具级的基础上现在已经可以朝着项目级和企业级的层级去努力了。施工阶段梳理下至少在六大应用方面(见《BIM的数字解读》),是可以发挥作用产生效益的;并且每一个应用点还能延伸很多小的有价值的应用,鲁班软件在建造阶段已经有106个应用点。

企业的行动方向
政策已经落地,企业不能再等。高层的战略思维要统一起来,尽快开始项目的试点,有了起步才有新的开始。今后政府的工程、大业主的工程都需要强制应用BIM技术,在投标当中要加分。企业再不启动,竞争力从何谈起。
企业可以开始建立集团BIM中心,进行团队建设,组织落实。先进行试点,通过专业顾问团队的合作把BIM的技术、BIM的实施方法引入进来,成为集团的BIM中心掌握的资源、知识体系后,再扩散到更多的项目上去。
BIM技术的实施需要与管理深度结合,虽然BIM可以脱离于流程之外先发挥技术和数据的作用,但要实施落地必须和流程契合起来。把建模的标准、应用的标准、数据的标准、应用的流程梳理好。
最后,架设企业的BIM服务器,升级应用扩展到更多的项目,把更多的应用深入下去。提升应用层次不仅仅是工具级,要到项目级,实现项目的协同,最后形成企业的集中的BIM数据库。
时不我待!现在BIM技术的应用已经到了这样的一个时点,政策倒逼、市场倒逼,竞争倒逼。
当前形势、宏观经济到现在都不太好,项目数量减少,业主的款项更难拿了,企业凭什么比别人活得好? BIM技术一个非常重要的抓手,一个非常重要的出路。上海市政策当中明确提出来2017年起,上海市投资额1亿元以上的政府公建项目都要强制应用BIM技术。留给企业的准备时间并不是太多,所以要马上开始起步了。虽然有人对BIM技术带来的行业透明化感到恐惧,但对敢于挑战勇于创新的企业家来讲,这是一个全新的时代,这是一个朝阳的时代。
——本文节选自2014年12月4日上海市BIM政策宣贯会杨宝明博士的发言

BIM建筑网

评论前必须登录!
注册