建筑信息化上升空间已然存在
中国建筑业的体量非常庞大,而截至 2014 年,中国建筑资产规模为 47.6 万亿美元,位居全球第一,高于第二名美国的 36.8 万亿美元。在 2016 年全国建筑业总产值达到了 19.4 万亿,同比增长 7.1%,大幅扭转前几年连续下滑的走势。
中国近年建筑业总产值(万亿元)

全球各地区 2014年建筑总资产规模(万亿美元)

根据数据,国际建筑业信息化率平均水平为 0.3% ,而我国这一数字仅为 0.03%。国内的建筑信息化的上升空间还是非常大的。
2015 年的研究表明未来两年中国的高 BIM 使用率机构中(30%以上),建筑设计师的 BIM 使用率会增长 89%,而建筑工程承包商的 BIM 使用率会增长 108%(全球平均水平为 95%)。
BIM高使用率工程承包商增速全球前五的地区的未来两年使用率增速

中国的建筑业总产值十分巨大,虽然近年增长放缓,但是极高的总产值和极低信息化率的使得建筑信息化的上升空间大,并且在 BIM 使用率较高的机构中 BIM 的渗透速度非常快 。如果以 0.3% 的建筑信息化率估算,建筑信息化行业的市场空间约为 580.8
BIM技术引领建筑信息化最前沿
BIM 技术是一种应用于工程设计建造管理的数据化工具,通过参数模型整合各种项目的相关信息,在项目策划、运行和维护的全生命周期过程中进行共享和传递,使工程技术人员对各种建筑信息作出正确理解和高效应对,为设计团队以及包括建筑运营单位在内的各方建设主体提供协同工作的基础,在提高生产效率、节约成本和缩短工期方面发挥重要作用。
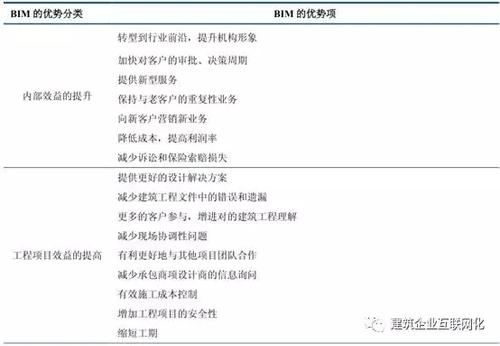
中国的建筑设计机构与建筑工程承包机构对 BIM 优势的调查统计结果,其显示了 BIM 在中国会被广泛应用和标准化的关键推动因素。
BIM在中国会被广泛应用和标准化的关键推动因素

其中对内部效益的提升方面,转型到行业前沿,提升机构形象、加快对客户的审批、决策周期是机构最看重的 BIM 的优势:
(1)转型到行业前沿,提升机构形象:BIM 技术下的项目交付方式是一个快速增长和价值较高的新方法,它可完善项目整体交付质量,从而帮助用户提高企业声誉,所以吸引了较多的关注。
(2)加快对客户的审批周期:对于建筑设计商而言,可能是因为项目通常更大和更复杂,具有更长的决策周期。而承包商(74%)比设计商(59%)更看中于此,表明工程进度加快对其价值更突显。
内部效益的提升推动因素的统计结果

工程项目效益的提高推动因素(前三)

而对工程项目效益的提高方面,最被认可的前三个推动因素是: 提供更好的设计解决方案;减少建筑工程文件中的错误和遗漏;更多的客户参与,增进对的建筑工程理解,它们基于 BIM 优越的高维可视化技术和贯穿工程项目全生命周期的覆盖度。尤其是大型的建筑设计机构(8 亿元规模以上),它们倾向于工作在更大、更复杂的项目中,对建筑工程的整体和细节的理解更困难,错误和遗漏可对成本产生破坏性影响。
按每年50 万个项目数、平均每个项目10万元的规模估算,BIM 在中国有500亿元的市场规模。
中国的BIM 标准化进程迅速
中国建筑科学研究院联合多家单位于2012年成立中国 BIM 发展联盟,目的为发展BIM标准建设,促进BIM 应用。
BIM 在政策面上有较大支持。中国住建部在其《建筑业发展“十二五”规划》中提及界定项目各阶段交接时的模型精细度;在《2016-2020 年建筑业信息化发展纲要》中,住建部将 BIM 称为信息化发展的关键技术,该纲要还要求施工企业开展相关研究并在施工阶段应用 BIM 技术,这被纲要视为其主要战略目标。
2014 年北京城市规划委员会联合清华大学及其他知名地方设计研究院,发布了北京市《民用建筑信息模型设计基础标准》,此标准促进 BIM 技术的快速发展及普及,为其他城市编写相应标准提供了参考;同年,上海市建设管理委员发布《上海市推进 BIM 技术应用指导意见》,提出 2017 年上海市规模以上政府投资工程全部应用 BIM 技术。
2016 年,住建部编制了《2016-2020 年建筑业信息化发展纲要》,“十三五”时期,提出全面提高建筑业信息化水平,着力增强 BIM、大数据、智能化、移动通讯、云计算、物联网等信息技术集成应用能力,建筑业数字化、网络化、智能化取得突破性进展等发展目标。
建筑信息化相关重要政策


BIM建筑网

评论前必须登录!
注册