金鸡报喜迎新春,2017年1月深圳市迎来装配式建筑政策纲领文件三连发!一系列鼓励扶持政策的出台,极大地激发了企业与市场的积极性,也奠定了深圳市建筑产业化的新发展与新局面。
深建规【2017】1号
【深圳市住房和建设局关于加快推进装配式建筑的通知(深建规〔2017〕1号)】
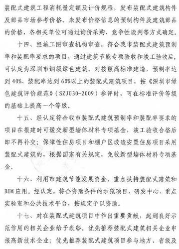
随着《关于加快推进装配式建筑的通知》6个月的试行期结束,深圳市住房和建设局于2017年1月12日正式发布《关于加快推进装配式建筑的通知》,根据《关于大力发展装配式建筑的指导意见》(国办发〔2016〕71号)文件等国家文件要求,征集试行期内全市装配式建筑产业链企业意见反馈,从行业、企业层面考虑,修编修订19条政策,力推装配式建筑!





深建规【2017】2号
【关于印发《深圳市装配式建筑住宅项目建筑面积奖励实施细则》的通知(深建规〔2017〕2号)】
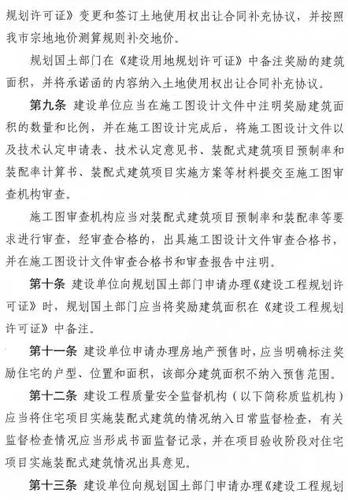
2017年1月20日,深圳市住房和建设局、深圳市规划和国土资源委员会联合发布《深圳市装配式建筑住宅项目建筑面积奖励实施细则》的通知,深圳装配式建筑领域翘首期盼的“3%建筑面积奖励措施”经过四个月的试行,正式落地。
该文件历经四个多月试行,主管部门根据试行期间的反馈对流程进一步梳理完善,使得文件更具有操作性。通过落实政策细则,切实发挥政府引导、鼓励扶持、市场运作、社会参与的积极作用。深圳市住房和建设局与国土资源委员会等部门积极研究、切实探索、打通部门壁垒、简化实施流程,为我市装配式建筑发展打下奠定坚实的基础。






深建规【2017】3号
【深圳市住房和建设局关于装配式建筑项目设计阶段技术认定工作的通知(深建规〔2017〕3号)】
1月22日,为保障我市装配式建筑项目的技术认定工作规范有序,根据《关于加快推进装配式建筑的通知》(深建规〔2017〕1号)、《深圳市装配式建筑住宅项目建筑面积奖励实施细则》(深建规〔2017〕2号)等文件的要求,《深圳市住房和建设局关于装配式建筑项目设计阶段技术认定工作的通知》(深建规〔2017〕3号)紧接着出台!
该文件的发布将为我市装配式建筑设计阶段技术认定提供了可操作性指引,明确了装配式建筑项目认定范围及认定职责部门,规范了项目认定技术要求与审查要点,提供了技术认定材料要求及示范样本,为项目项目技术认定提供实际参考,为我市装配式建筑落地提供切实保障!


BIM建筑网

评论前必须登录!
注册