今年,装配式建筑在全国各地的推广与发展简直呈星火燎原之势。很多企业已经跃跃欲试,投入其中;但有些企业对此还持观望态度,因为在目前阶段,装配式建筑成本高,技术难度比较大是众所周知的问题。本文从装配式建筑的国外发展现状、国内的发展形势、装配式与传统式在节能方面的测评数据详解为何发展装配式是建筑转型的必然趋势。
国外装配式建筑发展现状
一、美国—地域大,多元化发展,预应力预制构件应用广
美国装配式住宅盛行于20世纪70年代。1976年,美国国会通过了国家工业化住宅建造及安全法案,同年出台一系列严格的行业规范标准,一直沿用至今。除注重质量,现在的装配式住宅更加注重美观、舒适性及个性化。据美国工业化住宅协会统计,2001年,美国的装配式住宅已经达到了1000万套,占美国住宅总量的7%。在美国、加拿大,大城市住宅的结构类型以混凝土装配式和钢结构装配式住宅为主,在小城镇多以轻钢结构、木结构住宅体系为主。
美国住宅用构件和部品的标准化、系列化、专业化、商品化、社会化程度很高,几乎达到100%。用户可通过产品目录,买到所需的产品。这些构件结构性能好,有很大通用性,也易于机械化生产。
钢-木结构别墅,钢结构公寓;
建材产品和部品部件种类齐全;
构件通用化水平高、商品化供应;
BL质量认证制度;
部品部件品质保证年限。
二、德国—70年代东德工业化90%, 是工业化水平高的国家
德国的装配式住宅主要采取叠合板、混凝土、剪力墙结构体系,采用构件装配式与混凝土结构,耐久性较好。德国是世界上建筑能耗降低幅度最快的国家,近几年更是提出发展零能耗的被动式建筑。从大幅度的节能到被动式建筑,德国都采取了装配式住宅来实施,装配式住宅与节能标准相互之间充分融合。
二战后多层办事装配式住宅,1970年代东德工业化水平90%;
新建别墅等建筑基本为全装配式钢(-木)结构;
强大的预制装配式建筑产业链;
高校、研究机构和企业研发提供技术支持;
建筑、结构、水暖电协作配套;
施工企业与机械设备供应商合作密切;
机械设备、材料和物流先进,摆脱了固定模数尺寸限制。
三、日本—木结构最多, 框架为主, 抗震技术优先
日本于1968年就提出了装配式住宅的概念。1990年推出采用部件化、工业化生产方式、高生产效率、住宅内部结构可变、适应居民多种不同需求的中高层住宅生产体系。在推进规模化和产业化结构调整进程中,住宅产业经历了从标准化、多样化、工业化到集约化、信息化的不断演变和完善过程。日本政府强有力的干预和支持对住宅产业的发展起到了重要作用:通过立法来确保预制混凝土结构的质量;坚持技术创新,制定了一系列住宅建设工业化的方针、政策,建立统一的模数标准,解决了标准化、大批量生产和住宅多样化之间的矛盾。
木结构占比超过40%;
多高层集合住宅主要为钢筋混凝土框架(PCA技术);
工厂化水平高,集成装修、保温门窗等;
立法来保证混凝土构件的质量;
地震烈度高,装配式混凝土减震隔震技术。
四、英国—选择发展钢结构的道路,新建项目钢结构占70%
钢结构建筑、模块化建筑,新建占比70%以上;
设计、制作到供应的成套技术及有效的供应链管理;
英钢联起到关键作用。
五、法国—预制混凝土结构的道路
1959-1970开始,1980年代后成体系;
绝大多数为预制混凝土;
构造体系,尺寸模数化,构件标准化
少量钢结构和木结构
装配式链接多采用焊接和螺栓链接
六、丹麦–产业化发达,产业链完整
混凝土结构为主,受法国影响;
强制要求设计模数化;
预制构件产业发达;
结构、门窗、厨卫等构件标准化;
装配式大板结构、箱式模块结构等。
七、瑞典—木结构建筑为主
装配式木结构产业链及其完整和发达。发展历史上百年,涵盖低层、多层、甚至高层;
90%的房屋为木结构建筑。
八、加拿大—剪力墙+空心楼板,严寒地区混凝土装配化率高
类似美国,构件通用性高;
大城市多为装配式混凝土何钢结构;
小镇多为钢或钢—木结构;
6度以下地区,全预制混凝土(含高层)。
九、新加坡—政府作用显著,无地震,剪力墙为主
新加坡80%的住宅由政府建造,20年快速建设;
组屋项目强制装配化,装配率70%;
大部分为塔式或板式混凝土多高层建筑;
装配式施工技术主要应用与组屋建设。
我国装配式建筑现状
目前我国的装配式建筑主要有:预制混凝土装配式(PC建筑);钢结构建筑;木结构装配式建筑。本文中主要介绍目前关注比较高的PC建筑。
(一)PC建筑优势巨大,PC工厂初具规模,东部沿海城市领先内地,发展相对较好
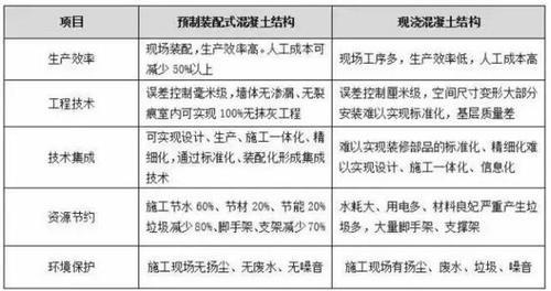
PC建筑是低能耗绿色建筑的代表之一,其在减少能耗、节约资源方面具有突出的表现。相较传统的现浇混凝土的生产方式,其在生产效率、工程质量等多方面都具有巨大的优势。

国内PC建筑行业初具规模,至2015年末,全国共有PC工厂104座,产业化基地56个,其主要分布沿海城市如山东、浙江、江苏、上海等,内地分布较少。同时2015年新建PC工厂16座,主要集中于四川、上海、湖南。

(二)PC建筑市场容量巨大:近5亿平方米新开工面积,3万亿元产值,建设150万套保障性住房
PC建筑在国内发展空间巨大,据《建筑产业现代化发展纲要》,“十三五”期间,装配式建筑要达到新建建筑的20%以上,保障性安居住房采取装配式搭建的要达到40%以上。

注:资料来源于《建筑产业现代化发展纲要》
到2015年末,全国新建保障性安居住房783万套。2015年新开工建筑面积达到46.84亿平方米,全国建筑业总产值达到18.07万亿元。假设2020年建筑业新开工面积基本与2015年持平,那么装配式建筑的开工面积将达到9.87亿平方米,以PC建筑占到其中的50%计,PC建筑的新开工面积将会是4.94亿平方米。
假设建筑业产值以9%(近三年平均值)的速度增长,预计2020年建筑业总产值将达到27.81万亿元,PC建筑产值为2.83万亿元。
再假定保障性住房建设数量维持稳定,预计至2020年,采用预制混凝土建设的保障性住房预计将达到150万套左右。
与传统建筑业生产方式相比,工业化生产在设计、施工、装修、验收、工程项目管理等各个方面都具有明显的优越性。从全球范围看,绿色化、信息化和工业化是建筑产业发展的三大趋势,装配式建筑正是顺应了这一趋势,同时也是气候变化巴黎协定和中美联合声明的重要内容。我国已经成为世界第二大经济体,拥有世界上规模最大建筑市场,在社会发展、经济基础、科技水平等具备了发展装配式建筑的条件。国务院关于大力发展装配式建筑的指导意见提出八大任务,是中国政府落实五大发展理念,大力发展装配式建筑发出的最强声,也是对世界的庄严承诺。
建筑业转型升级的最终目标是建筑产业现代化,它是以建筑工业化为核心,结合技术创新、现代化管理、信息化手段,实现建筑全产业链的改造升级,全面提高建筑工程的质量和经济效率。目前我国的建筑工业化率不到7%,国外的历史经验表明,我国建筑产业化还处在初级阶段具有巨大的提升空间。发展装配式建筑是我国建筑产业转型的大势所趋!相信随着技术的提高,管理水平的进步,装配式建筑将有广阔的市场与空间。这正是装配式建筑今年在我国比较火的原因。
内容来源:中冶建研院;工程建设与设计
编辑整理:建筑经济与管理

BIM建筑网

#BIM阅读笔记# [good]装配式建筑为何这么火[good]@BIM大数据云