为贯彻《关于本市保障性住房项目实施建筑信息模型技术应用的通知》(沪建建管〔2016〕250号),结合上海保障房项目和BIM技术应用的实际,住建委进一步出台了1124号文,使实施要点有了更明确的实操性。

关于实施要点的解析
1、这个细则是对(沪建建管〔2016〕250号)文的有效补充,原文件仅规定BIM应用指南作为技术依据,缺乏细则,可操作性差,此次的补充细则使得BIM技术的运用具有了超强的实操性。
2、细则针对保障房项目的具体情况,将BIM应用指南中的23个BIM应用点扩展为30个应用点,分为个18个必选项和12个可选项,当完成某阶段所有必选项时,则视为完成本阶段的BIM应用。
3、明确了保障房项目BIM应用阶段的可选组合以及对应的补贴标准。
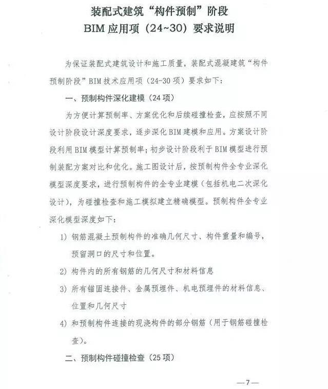
4、装配式保障房项目增加构件预制阶段的BIM应用点,并对这几个应用点做出明确的要求。预制构件必须做到钢筋实体建模,并采用此模型进行设计、加工、施工阶段的应用。
5、明确装配式保障房项目必须进行构件预制阶段的BIM应用。
以下为通知正文:
一、适用范围
本实施要点适用于上海市各类保障性住房项目。
二、实施单位
保障性住房项目BIM技术应用应由建设单位组织或委托BIM咨询顾问单位组织实施,承担单位应当有BIM技术应用组织实施经验。参与项目的设计、施工、监理、预制构件厂商等企业按照要求共同参与BIM技术应用。
三、应用阶段的选择和补贴费用标准
应用阶段细分为设计、施工准备、构件预制、施工实施和运维等5个子阶段。建设单位根据项目实际,可选择不同的子阶段组合开展项目应用。子阶段选择按照以下规则执行:
(一)鼓励选择5个子阶段全生命期应用;
(二)设计阶段不能单独应用,应当选择与施工准备或与施工准备、施工实施阶段一起应用;
(三)采用装配式建筑的,构件预制为必选阶段;
(四)运维阶段为可选项。
保障性住房项目BIM应用补贴费用申请主体为建设单位,补贴标准按照子阶段细分如下:

四、BIM应用项选择
根据《上海市建筑信息模型应用指南(2015版)》(以下简称“BIM应用指南”)以及保障性住房和装配式混凝土建筑的实际,BIM应用细分为5个子阶段30个应用项,应用项分必选和可选项,完成全部必选项和一项可选项为每个阶段完成的标志,具体见《上海市保障性住房项目BIM技术应用项汇总表》。
鼓励企业完成可选项的应用以及30项以外的其他应用。
五、实施步骤和验收方法
实施BIM技术应用的保障性住房房项目,建设单位在实施前应当根据项目建设管理要求和本实施要点的规定,制定BIM技术应用方案。建设单位可自行组织或委托上海市建筑信息模型技术应用推广中心(以下简称BIM推广中心)等机构组织专家对BIM应用方案进行评审。建设单位应当根据项目分类和BIM应用方案报市、区住宅发展中心备案,并按照备案方案实施。
BIM技术各阶段应用过程中,建设单位应当加强组织实施,自行或委托专业顾问单位进行中间成果审核;全部应用完成后,建设单位组织BIM实施单位进行验收,并编制《项目BIM技术验收报告》,重点审核应用成果内容、深度和效益是否符合合同和BIM应用方案的要求。建设单位组织验收完成后,可向BIM推广中心申请组织专家验收。
申请验收应提交以下资料:
(一)《项目BIM技术应用方案》;
(二)《项目BIM技术应用验收报告》;
(三)应用过程成果报告及BIM模型(现场演示检查);
(四)基于BIM的运维平台(如有运维阶段应用)。
BIM推广中心根据要求组织专家进行验收,达到应用要求的,出具《上海市保障性住房项目BIM技术应用验收合格意见书》(以下简称《意见书》)。
验收合格后,建设单位可凭《意见书》在项目回购中计入工程成本。
附件一、上海市保障性住房项目BIM技术应用项汇总表


附件二、装配式建筑“构件预制”阶段BIM应用项(24~30)要求说明




BIM建筑网

评论前必须登录!
注册