住房城乡建设部办公厅关于印发装配式建筑可复制可推广技术体系和产品目录(第一批)的通知
各省、自治区住房城乡建设厅,直辖市住房城乡建设(管)委,新疆生产建设兵团住房城乡建设局:
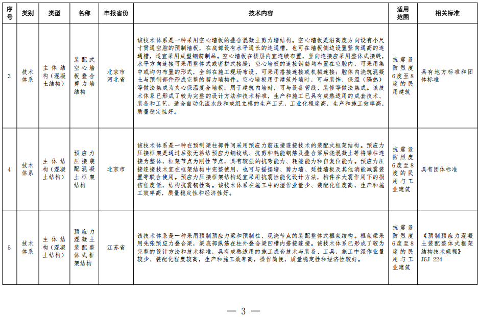
为贯彻落实党中央、国务院关于大力发展装配式建筑的决策部署,推动装配式建筑高质量发展,助力好房子建设,我部组织开展了装配式建筑可复制可推广技术体系和产品征集工作,形成《装配式建筑可复制可推广技术体系和产品目录(第一批)》。现印发给你们,请结合实际学习借鉴,推动先进技术体系和产品应用,引导行业技术进步。
住房城乡建设部办公厅2025年3月4日
(此件主动公开)
附件下载:装配式建筑可复制可推广技术体系和产品目录(第一批) (1)












微信公众号:xuebim
关注建筑行业BIM发展、研究建筑新技术,汇集建筑前沿信息!
← 微信扫一扫,关注我们+

BIM建筑网

评论前必须登录!
注册