宁波市住房和城乡建设局关于全面应用浙江省装配式建筑评价标准的通知
甬建发〔2025〕4号
各区(县、市)、开发园区住房城乡建设主管部门,各有关单位:
为推动装配式建筑发展,贯彻落实《浙江省装配式建筑评价认定管理办法》(浙建〔2023〕3号)文件精神、全面应用《浙江省装配式建筑评价标准》(DB33/T1165-2024),现将相关要求通知如下:
一、2025年1月1日后新立项或取得土地出让合同、土地划拨决定书的项目,装配式建筑评价应按照《浙江省装配式建筑评价标准》(DB33/T1165-2024)或宁波市装配式建筑装配率与预制率计算细则(2024年补充规定条文对照版)执行。2025年1月1日之前的项目,可参照执行。
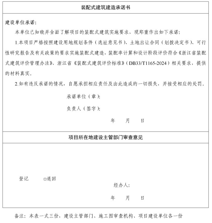
二、项目建设单位应在施工图审查前向各地住房城乡建设主管部门提交《浙江省装配式建筑评价表》(附件1)、《不计容奖励面积情况汇总表》(附件2)(如有)登记。不计容奖励面积政策根据各地实际情况执行。
三、装配式建筑项目录入“浙里建”系统后,项目各方主体应及时在“浙里建造”平台完善项目技术指标、设计阶段评价等相关信息,填报内容原则上应与登记内容一致。项目竣工阶段,建设单位、施工单位应及时在“浙里建造”平台完成竣工阶段评价。
附件下载:
1.浙江省装配式建筑评价表
2.不计容奖励面积汇总表
4.宁波市装配式建筑预制率计算细则20241208(条文对照稿).pdf
宁波市住房和城乡建设局
2025年2月24日
微信公众号:xuebim
关注建筑行业BIM发展、研究建筑新技术,汇集建筑前沿信息!
← 微信扫一扫,关注我们+

BIM建筑网




评论前必须登录!
注册