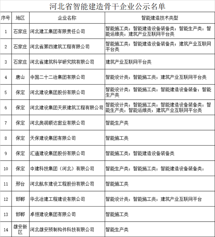
据河北省住房和城乡建设厅门户网站显示,为大力发展新型建造方式,推动智能建造技术在工程项目中的应用,培育一批具有发展潜力的智能建造骨干企业,引领带动全省建筑业转型升级,在企业自愿申报、市级住房城乡建设行政主管部门推荐、河北省住房和城乡建设厅组织专家评审的基础上,拟将“河北建工集团有限责任公司”等14家企业列为河北省智能建造骨干企业,将“雄安之翼”等25个项目列为河北省智能建造示范项目。现予以公示。公示期自2024年9月29日-10月12日。


微信公众号:xuebim
关注建筑行业BIM发展、研究建筑新技术,汇集建筑前沿信息!
← 微信扫一扫,关注我们+

BIM建筑网

评论前必须登录!
注册