
闽建筑函〔2024〕50号
各设区市住建局、平潭综合实验区交建局:
近年来我省持续推进装配式建筑发展,在房屋市政工程领域推广应用装配式建造技术。不少企业探索应用新技术、新材料、新工艺,注重提质降本增效,建造一批装配式建筑精品工程。为培育建筑业新质生产力,指导各地更好发展装配式建筑,经企业申报、各设区市住建主管部门推荐,省住建厅确定了第二批装配式建筑典型工程案例(详见附件),现予以发布,请结合实际学习借鉴。
附件:1.装配式建筑典型工程案例清单(第二批)
2.装配式建筑典型工程案例(第二批)
福建省住房和城乡建设厅
2024年9月20日
附件1
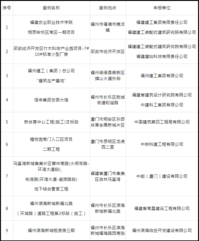
装配式建筑典型工程案例清单(第二批)

附件下载:闽建筑函〔2024〕50号附件.rar
微信公众号:xuebim
关注建筑行业BIM发展、研究建筑新技术,汇集建筑前沿信息!
← 微信扫一扫,关注我们+

BIM建筑网

评论前必须登录!
注册