市住房城乡建设委 市工业和信息化局 市科技局关于联合发布天津市智能建造新技术新产品(第一批)名单的通知
各有关单位:
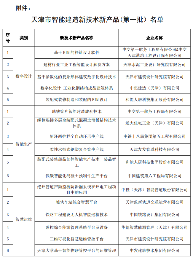
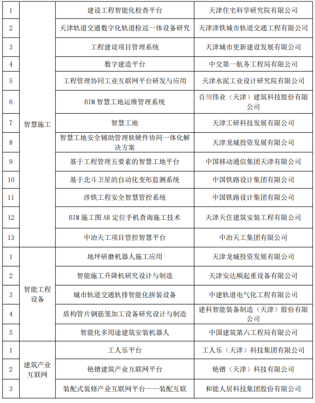
为深入贯彻《住房和城乡建设部等部门关于推动智能建造与建筑工业化协同发展的指导意见》(建市〔2020〕60号)和《住房和城乡建设部关于公布智能建造试点城市的通知》(建市函〔2022〕82号)等文件精神,认真落实《天津市推动制造业高质量发展若干政策措施》有关要求,推动我市智能建造试点城市建设,拓展智能建造应用场景,市住房城乡建设委、市工信和信息化局、市科技局联合组织开展智能建造新技术新产品征集工作,本次共有37家企业申报54项新技术新产品,经专家评审且公示无异议,确定“数字建造平台”等38项智能建造新技术新产品,现予以公布。
附件:天津市智能建造新技术新产品(第一批)名单
市住房城乡建设委
市工业和信息化局
市科技局
2024年8月5日
(此件主动公开)
附件:天津市智能建造新技术新产品(第一批)名单


微信公众号:xuebim
关注建筑行业BIM发展、研究建筑新技术,汇集建筑前沿信息!
← 微信扫一扫,关注我们+

BIM建筑网

评论前必须登录!
注册