上海市住房和城乡建设管理委员会
关于落实建筑外窗工程全面应用成品窗的通知
沪建建材〔2024〕369号
各有关单位:
为深入践行人民城市重要理念,切实提高建筑外窗工程质量,不断满足人民群众对高品质住房的需求,根据《上海市建设工程材料管理条例》《上海市建设工程检测管理办法》有关规定,现就建筑外窗工程全面应用成品窗相关事项通知如下。
一、新建、改建和扩建房屋建筑工程全面应用成品窗
本通知所指的成品窗是根据《民用建筑外窗应用技术标准》(DG/TJ08-2242),通过整体的系统设计、固定选材(型材、五金件、密封材料、玻璃、附件等),形成相应的技术文件,按照技术文件由工厂标准化生产制作、检测、安装、使用维护,并达到设定性能指标的外窗(含阳台门)。
自2024年9月1日起,成品窗生产单位可根据《关于进一步深化建材备案“放管服”改革工作的通知》(沪建建材〔2021〕318号)和《关于进一步优化建设工程材料备案办理手续的通知》(沪建建材〔2018〕838号)要求,申请办理成品窗备案(成品窗备案需提交的资料,详见附件1、附件2)。同时,自2025年3月1日起,原非成品外窗备案证自动失效。
二、严格落实成品窗性能要求
成品窗气密性能、水密性能、抗风压性能、保温性能、隔声性除应达到设计要求外,同时应符合《民用建筑外窗应用技术标准》表4.6.1的要求,启闭力应符合《建筑幕墙、门窗通用技术条件》中启闭力3级的规定,反复启闭耐久性能应符合《民用建筑外窗应用技术标准》表4.6.2要求。
三、建设单位应加强外窗工程质量管理
建设单位对外窗工程质量负总责,确保外窗的使用功能和使用安全,不得降低外窗工程质量。工程施工前,建设单位应组织设计单位、监理单位、施工总承包单位、成品窗生产单位对设计图纸及外窗深化设计图纸进行设计交底,并形成交底确认记录。
四、建筑设计单位应加强外窗工程设计质量管理
建筑设计单位应严格依据《民用建筑外窗应用技术标准》(DG/TJ08-2242)的要求,在施工图设计文件中明确外窗形式、立面分格、性能指标等技术要求,设计文件应满足施工图设计文件深度要求。
五、成品窗生产单位应加强建筑成品窗生产管理
成品窗生产单位应生产已经过市住房城乡建设管理委备案且符合设计要求的成品窗。成品窗生产单位应有质量管理体系,具有固定的生产场地和必备的生产设备(切割锯、组角机等)、检测仪器。鼓励生产单位采用数字化、信息化等智能制造先进生产方式。
五金件、窗扇、窗框等部件应在成品门窗出厂前完成装配调试,整体进入工地。每批次成品窗进工地时应附相应的质量保证书,每樘成品窗应有产品二维码和产品合格证,产品二维码尺寸应大于30mm×30mm,产品二维码应在明显位置标记,内容应满足产品的追溯性要求(成品窗二维码信息详见附件3)。
六、施工各方应加强建筑成品窗施工质量管理
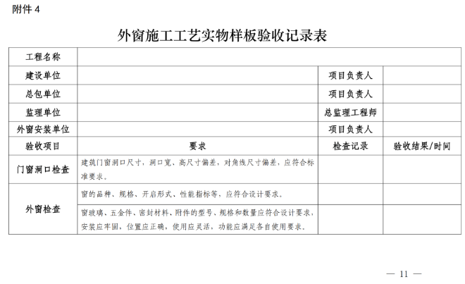
施工总承包单位应对外窗工程安装负责,若委托安装,安装工人应具有相应培训合格证书。施工总承包单位应对成品窗进场进行验收,验收内容包括产品备案证、成品窗外观尺寸、产品合格证和质量保证书等,严禁采购(安装)未经备案或不符合设计图纸要求的成品窗。施工总承包单位应对外窗洞口尺寸负责,应在监理等单位见证下进行复核,并制作不同外窗的洞口处理、窗框(或附框)与墙体连接以及外窗四周防水、密封、保温施工工艺实物样板。外窗实物样板需经建设单位、监理单位验收合格后,方可施工安装。施工总承包单位应留存施工工艺实物样板验收记录(记录内容详见附件4)。
监理单位应对成品窗的备案证、质量保证书、型式检验报告及相关性能检测报告进行同步核验,并按照规定对成品窗的进场复试、现场实体检测进行旁站见证,并同步核验、复试、实体检测相应记录。
七、检测单位应加强建筑成品窗检测管理
成品窗进入施工现场后应由建设单位委托有资质的检测机构进行见证取样检测,检测试样由施工总承包单位在监理单位(或建设单位)见证下在工地现场随机抽取。见证人员应通过建设检测手机软件进行身份验证、定位并上传取样的影像资料。严禁由成品窗生产单位取样或委托送检。
成品窗安装完成后应由建设单位委托有资质的检测机构按照标准《建筑外窗气密、水密、抗风压性能现场检测方法》(JG/T211)对成品窗气密性能和水密性能进行现场实体检测,并在监理单位(建设单位)见证下,随机拆下1樘具有代表性且已经安装的成品窗进行实验室检测,检测内容包括成品窗传热系数、玻璃的遮阳系数及可见光透射比。见证取样检测和实体检测批次和内容应符合《民用建筑外窗应用技术标准》(DG/TJ08-2242)的要求。
八、加强建筑外窗工程监督管理
根据《上海市建设工程材料使用监督管理规定》(沪建管〔2015〕726号),市住房城乡建设管理委应对成品窗备案生产单位进行备案事后抽查,重点抽查成品窗生产单位备案真实性,承诺内容落实情况,必要时可随机抽取成品窗进行检测。
抽查发现存在与成品窗备案承诺内容不符的,根据《关于进一步深化建材备案放管服改革工作的通知》(沪建建材〔2021〕318号),市住房城乡建设管理委应暂停成品窗备案生产单位项目信息报送3个月,并要求进行整改。整改完成后,市住房城乡建设管理委将组织复查。对存在故意虚假承诺、以假充真、以次充好、以不合格产品冒充合格产品、整改仍不符合要求等行为的,市住房城乡建设管理委将根据《上海市建设工程材料管理条例》和《企业法定代表人承诺书》取消该产品在本市的备案资格。
市区(管委会)建设行政管理部门应加大对施工现场外窗工程的监督管理力度。每年应组织对外窗工程工地开展现场专项监督检查,专项监督检查情况纳入当年度全市推进建筑绿色发展考核。现场专项监督检查中,发现成品窗施工安装等质量安全问题的,应按规定对相关责任单位及个人进行处理。
九、加强信息公开
住房城乡建设管理委将在门户网站“通知公告(建材备案公示)”栏目和“上海建筑市场”微信公众号公开成品窗生产单位及其备案的固定选材清单。
十、加强建筑工程成品窗行业自律管理
本市相关管理部门应充分发挥协会行业自律作用、培训指导作用、权益保护作用以及纠纷处理作用。
十一、其他
本通知自2024年8月1日起实施,原《关于全面推广建筑成品外窗应用加强建筑外窗工程质量管理的通知》(沪建建材〔2020〕55号)同时废止。
附件:
1.上海市建筑工程成品窗办理备案需提供的资料
2.企业法定代表人承诺书
3.成品窗二维码信息(样本)
4.外窗施工工艺实物样板验收记录表
2024年7月18日
附件1
上海市建筑工程成品窗办理备案需提供的资料
1.工商营业执照(经营范围内有生产、加工或制造门窗等内容)
2.成品窗首次备案时提交每个备案系列产品有效期内的产品型式检验合格证明(合格证明中显示是抽样形式)
成品窗备案证有效期到期换证时(可在以下检测合格证明中任选其一):1)有效期内的产品型式检验合格证明(显示是抽样形式);2)半年内本市施工现场见证取样检测合格证明(显示是抽样形式);3)半年内本市施工现场监督检测合格证明(显示是抽样形式)。
3.企业法定代表人承诺书
4.产品质量保证书
5.成品窗二维码中的信息内容
6.成品窗生产工艺控制文件
附件2
企业法定代表人承诺书
本人以企业法定代表人的身份郑重承诺:本企业已知晓上海市建筑工程成品窗备案需提供的资料及要求,愿意遵照执行,并接受上海市相关建设行政管理部门的监督管理和行业指导。本企业承诺所填报和提供的资料都是真实、有效、合法的,并具备产品设计说明书、产品设计计算书、产品结构构造图、成品窗生产工艺控制文件、各个品牌系列产品图集表等技术资料。
如有虚假承诺、以假充真、以次充好,以不合格产品冒充合格产品等行为的,本企业愿意接受建设行政部门撤销备案证的处理。
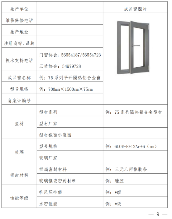
附件3
成品窗二维码信息(样本)


附件 4
外窗施工工艺实物样板验收记录表



BIM建筑网

评论前必须登录!
注册