摘要│《云南省加快推动建筑领域节能降碳工作方案》提出了提升城镇新建建筑节能降碳水平、推进城镇既有建筑节能改造升级、强化建筑运行节能降碳管理等9个方面的重点任务。明确政府和国企投资、主导建设的建筑工程项目,应采用装配式建筑或装配式建造方式。建立完善装配式混凝土建筑技术体系和标准,制定装配化装修技术标准,推广标准化、少规格、多组合设计,推动提升建筑品质、降低建造成本。
云南省住房和城乡建设厅 云南省发展和改革委员会
关于印发云南省加快推动建筑领域节能降碳工作方案的通知
云建科〔2024〕121号

云南省加快推动建筑领域节能降碳工作方案
为贯彻落实《国务院办公厅关于转发国家发展改革委、住房城乡建设部(加快推动建筑领域节能降碳工作方案)的通知》(国办函〔2024〕20号)精神,扎实推进建筑领域节能降碳,结合云南省实际,制定本方案。
一、工作目标
到2025年,建筑领域节能降碳制度体系更加健全,城镇新建建筑全面执行绿色建筑标准,建成一批高品质星级绿色建筑,组织开展超低能耗、近零能耗建筑试点示范工程建设,积极推动既有建筑节能改造,建筑用能中电力消费占比超过55%,城镇建筑可再生能源替代率达到8%,建筑领域节能降碳取得积极进展。到2027年,基本建立云南地域适应性建筑节能技术标准体系,建筑能耗强度和碳排放强度处于全国较低水平,建成一批绿色低碳高品质建筑,统筹推进既有建筑节能改造,建筑领域节能降碳取得显著成效。
二、重点任务
(一)提升城镇新建建筑节能降碳水平。立足云南独特地理气候资源条件,加强建筑节能基础研究,建立完善地域适应性建筑节能技术标准体系。大力推广被动式技术和高效节能低碳设备,提高建筑围护结构的保温隔热和防火性能,推动公共建筑和具备条件的居住建筑配置能源管理系统。积极推动超低能耗建筑发展。压实工程建设各方责任,严把施工图审查、施工过程和竣工验收关,严格执行建筑节能降碳强制性标准。强化对年综合能源消费量1000吨标准煤(或电耗500万千瓦时)及以上建筑的节能审查。持续推动城镇新建建筑全面执行绿色建筑标准,政府投资公益性建筑、大型公共建筑、保障性住房至少达到一星级标准,超高层建筑达到三星级标准,鼓励社会投资项目达到星级标准。星级绿色建筑项目在施工图设计文件送审时应同步委托绿色建筑预评价,项目竣工验收合格后申请绿色建筑标识。申请绿色金融的项目,按照现行有关规定执行。(省住房城乡建设厅、省发展改革委、省金融管理局、省机关事务局、云南金融监管局、中国人民银行云南省分行,各州、市人民政府按照职责分工负责。以下均需各州、市人民政府负责,不再列出)
(二)推进城镇既有建筑节能改造升级。各州(市)要在摸清城镇既有建筑底数基础上,推动开展能效诊断,因地制宜建立建筑节能降碳改造数据库和项目储备库,制定本州(市)既有建筑年度节能改造计划,合理确定改造时序,科学确定改造重点,结合小区公共环境整治、老旧小区改造等工作统筹推进。严寒地区、寒冷地区重点实施外墙保温、屋面保温和外门窗改造,夏热冬暖、夏热冬冷地区重点实施外墙隔热、屋面隔热和外窗改造,温和地区重点实施照明、电梯和防西晒改造。集中供暖地区要同步实施供热计量改造,逐步实现按用热量计量收费,新建建筑应达到供热计量要求。各地要积极争取中央预算内投资、省级财政节能降耗专项资金支持建筑节能改造。(省住房城乡建设厅、省发展改革委按职责分工负责)
(三)强化建筑运行节能降碳管理。加大高效节能家电等设备推广力度,加快淘汰低效落后用能设备。完善云南省公共建筑节能监管体系建设,分类制定建筑能耗及碳排放限额基准,逐步推行建筑能耗及碳排放限额管理。各州(市)要建立建筑节能降碳重点改造项目清单,明确改造预期目标、重点内容、计划进度等,并以适当方式予以公开。安装供暖、空调设备的公共建筑,要合理控制室内温湿度,聚焦公共机构办公和技术业务用房、国有企业办公用房、交通场站等公共建筑,依法开展建筑室内温度控制、用能设备和系统运行等情况检查,严肃查处违法用能行为。压实业主或用户责任,督促指导责任人定期开展公共建筑照明、电梯、空调等重点用能设备调试保养,确保用能系统全工况低能耗、高能效运行。选取节能潜力大的公共机构、商场、办公楼等开展能源费用托管服务。推动建筑数字化智能化运行管理平台建设,推广应用高效柔性智能调控技术。推动建筑群整体参与电力需求侧响应和调峰。(省住房城乡建设厅、省发展改革委、省机关事务局、省能源局、云南电网公司按职责分工负责)
(四)推动建筑用能低碳转型。深化太阳能系统建筑应用,完善太阳能建筑一体化建设标准图集。试点推动工业厂房、公共建筑、居住建筑等新建建筑光伏一体化建设。加强建筑光伏建设管理,新建建筑光伏系统纳入工程建设管理程序,既有建筑加装光伏系统应符合建筑结构、电气、消防等安全要求。因地制宜推进地热能、生物质能、太阳能、工业余热等应用。提高建筑电气化水平,推动新建公共建筑全面实现电气化,提高住宅采暖、生活热水、炊事等电气化普及率。(省住房城乡建设厅、省能源局、云南电网公司按职责分工负责)
(五)稳步提升农房绿色低碳水平。坚持农民自愿、因地制宜、一户一策原则,推进绿色低碳农房建设。各地在核发乡村建设规划许可证时,要引导农民建房执行节能标准,采取经济适用的节能降碳措施。各地要加快制定宜居农房通用图集、特色民居通用图集,严寒、寒冷地区要注重农房围护结构保温性能,夏热冬冷、夏热冬暖地区要注重提升农房防潮、隔热、遮阳、通风性能,温和地区要注重提升农房通风、遮阳性能。对房屋墙体、门窗、屋面、地面等进行菜单式微改造。推动农村用能低碳转型,鼓励使用电力、太阳能、沼气、液化气、天然气等清洁能源,减少使用煤炭、薪材。(省住房城乡建设厅、省自然资源厅、省农业农村厅、省能源局按职责分工负责)
(六)全面提升绿色低碳建造水平。政府和国企投资、主导建设的建筑工程项目,应采用装配式建筑或装配式建造方式。建立完善装配式混凝土建筑技术体系和标准,制定装配化装修技术标准,推广标准化、少规格、多组合设计,推动提升建筑品质、降低建造成本。加强对绿色建材认证机构和生产企业的监督管理,建立绿色建材采信应用数据库,推动绿色建材产品认证、信息共享和工程应用,持续开展绿色建材下乡活动。扎实推进政府采购支持绿色建材促进建筑品质提升试点城市建设,在项目立项、招标采购、设计、施工、验收等环节严格执行《绿色建筑和绿色建材政府采购需求标准》。推广节能型施工设备,统筹做好施工临时设施与永久设施综合利用。规范施工现场管理,推行绿色施工,推进建筑垃圾源头减量、分类处理和资源化利用。(省住房城乡建设厅、省发展改革委、省工业和信息化厅、省财政厅、省市场监管局按职责分工负责)
(七)严格建筑拆除管理。转变城市开发建设方式,推进城市有机更新,防止大拆大建,坚持“留改拆”并举、以保留利用提升为主,加强老旧建筑修缮改造和保留利用,注重保护和塑造城市特色风貌,除确需拆除的违法违规建筑和经专业机构鉴定为危房且无修缮保留价值的建筑外,不大规模、成片集中拆除现状建筑。加强建筑拆除动态管理。(省住房城乡建设厅、省自然资源厅按职责分工负责)
(八)加快节能降碳先进技术研发推广。推动具有云南特色的超低能耗、近零能耗、低碳、零碳等建筑技术研发,加强地域适应性墙体材料、保温材料、隔热材料研究,支持钙钛矿、碲化镉等薄膜电池技术装备在建筑领域应用,推动可靠技术工艺及产品设备集成应用。落实建筑领域能源管理体系认证制度,推荐申报国家建筑领域先进适用节能降碳技术应用典型案例。推动产学研深度融合,培育具有竞争力的建筑节能降碳领军企业,提高全省建筑节能降碳技术研发和生产供给能力。支持企业建设建筑节能降碳技术研发和培训平台,加强从业人员工程实践培训。(省住房城乡建设厅、省发展改革委、省科技厅按职责分工负责)
(九)夯实建筑领域能耗碳排放统计核算基础。加快构建涵盖住房城乡建设、能源、电力供应等部门的建筑用能数据共享机制。结合实际需要,适时制定有关工程建设地方标准,鼓励行业协会制定团体标准。组织开展建筑全生命周期能耗、碳排放核算试点。(省住房城乡建设厅、省发展改革委、省能源局、省统计局、云南电网公司按职责分工负责)
三、工作措施
(一)强化组织领导。充分发挥省级城乡建设绿色发展联席会议作用,协调解决推进过程中跨部门的重点难点问题,加强对州(市)业务指导和监督检查。各地要结合工作实际,进一步完善工作机制、压实工作责任,确保取得实效。强化源头管控和引导,加强部门协同,拧紧各环节责任链条,确保建筑项目全生命周期落实节能降碳要求。省级发展改革部门会同住房城乡建设部门加强工作调度,建立并动态更新建筑节能降碳政策实施范围及实施要求清单(见附件,以下简称“清单”)。清单内项目的建设单位应在项目建议书或可行性研究报告中明确绿色建筑等级、绿色建材应用比例、装配式建筑、超低能耗建筑、低碳建筑等内容,将相关建设费用纳入工程投资概预算。发展改革部门应按照清单要求进行立项审查和节能评估,并在审查意见中予以明确。住房城乡建设部门应在施工图审查、施工许可、竣工验收等环节,严格监督建设单位落实立项批复、规划用地条件及清单中有关建筑节能降碳要求。政府采购监管部门应加强对政府采购支持绿色建筑绿色建材有关政策执行情况的监督检查。
(二)强化政策支持。积极争取中央资金对建筑节能降碳改造项目的支持。对以取得住房城乡建设部门认定的超低能耗、低碳、星级绿色、装配式建筑为主营业务,并符合《财政部税务总局国家发展改革委关于延续西部大开发企业所得税政策的公告》(财政部公告2020年第23号)相关规定的企业,减按15%征收企业所得税。装配式商品房项目在投入开发建设资金达到工程建设总投资25%以上、工程形象进度达到正负零,并已确定施工进度和竣工交付日期的情况下,即可办理预售许可证。购买超低能耗建筑、星级绿色建筑、装配式建筑等商品住宅的,金融机构按照差别化信贷给予支持并优先放款。在“云南省优秀工程勘察设计奖”“云南省优质工程”“云南省安全质量标准化工地”等评奖评优活动中,同等条件下要优先考虑。银行保险机构应完善绿色金融等产品和服务,支持超低能耗建筑、绿色建筑、装配式建筑、智能建造、既有建筑节能改造、建筑可再生能源应用和相关产业发展。
(三)加强宣传推广。广泛开展宣传教育和舆论引导,普及相关法律法规和科学知识,加强先进经验和典型做法的宣传推介,引导全社会自觉践行简约适度、绿色低碳生活方式,营造有利于建筑节能降碳的社会氛围。
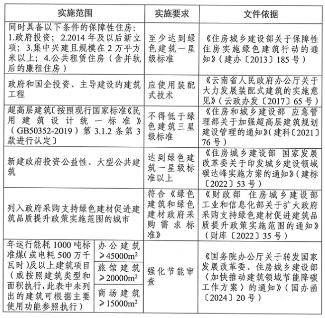
附件:国家和云南省建筑节能降碳有关政策实施范围及实施要求清单


BIM建筑网

评论前必须登录!
注册