为贯彻落实《中共湖南省委办公厅湖南省人民政府办公厅关于印发〈重点产业倍增计划推进机制方案〉的通知》(湘办发电[2024]7号)、《湖南省人民政府办公厅关于推进新型建筑工业化发展的若干意见》(湘政办发[2023]57号)要求,大力实施装配式建筑产业倍增计划,推动全省建筑业高质量绿色发展,湖南省住房和城乡建设厅于7月16日发布了《湖南省装配式建筑发展提升三年行动方案》。

主要目标
(一)行业产值倍增。装配式建筑产业规模不断扩大,产业链不断延伸,2024年全省装配式建筑产业总产值达到2000亿元;2025年达到3000 亿元;2026年达到5000 亿元。
(二)占比大幅提升。全省城镇新开工装配式建筑面积占新建建筑面积的比例持续提升,2024年达到44%;2025年达到52%;2026年超过60%,其中长沙、株洲、湘潭三市力争达到70%以上。
(三)体系基本建立。到2026年,建立完善与装配式建筑发展相适应的政策、管理、建材、装备、建造、评价、人才和市场等八大创新体系,智能建造、装配式建筑水平显著提升,市场接受度明显提升,应用场景更加广泛,逐步形成装配式建筑“湖南模式”。
重点任务
(一)强化政策刚性约束。健全装配式建筑全过程闭环管理制度,明确项目申报、用地、立项、规划、设计、图审、施工、验收等环节执行装配式建筑要求。对于《湖南省绿色建筑发展条例》规定应当实施装配式建筑的,要突出政策措施刚性约束作用,狠抓落实,严禁将项目拆分,化整为零,逃避监管。
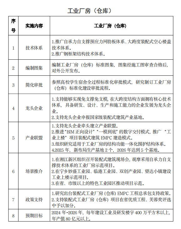
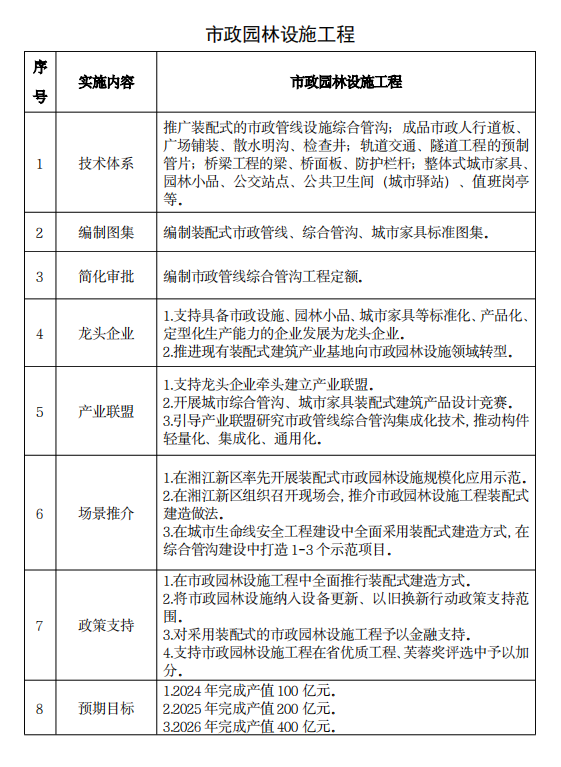
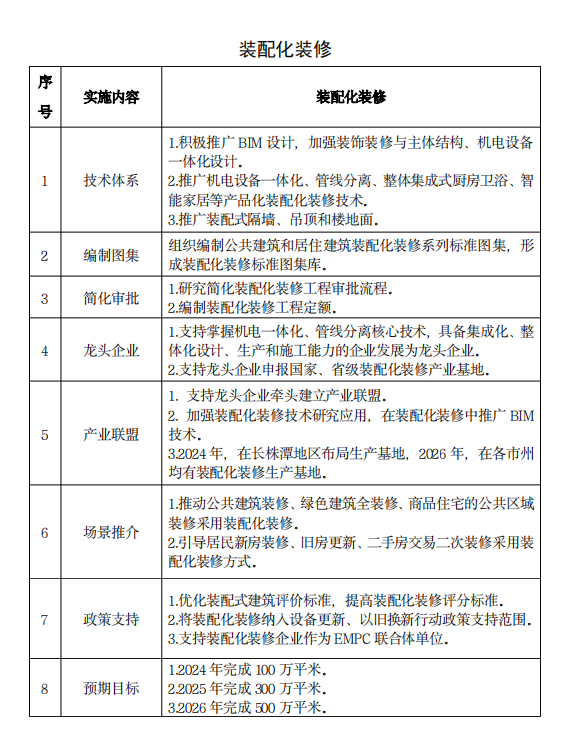
(二)打造分类应用场景。按照“工效更高、品质更优、成本更低”的原则,对易于工业化建造的建筑类型,如农村住房、集体公寓(宿舍)、保障性住房、工业厂房(仓库)、市政园林设施、装配化装修等,按照“六个一”模式(即一种建筑类型、一套建造技术体系、一套标准图集、一套专属审批流程、一批龙头企业、一个产业联盟)分类推进,突出技术体系创新引领作用,建设“安全、绿色、低碳、质优”的装配式建筑。通过打造应用场景、建立产业联盟,技术迭代升级,促进装配式建筑企业形成核心竞争力,推动装配式建筑发展由政府引导向市场主导转变。
(三)完善配套支持措施。加强财税支持,开展装配式建筑产业发展试点市县建设,对试点地区给予适当财政奖补,支持装配式绿色农房等装配式建筑按规定享受税收优惠;将推广装配式绿色农房、装配化装修、部品部件生产基地设备更新改造纳入以旧换新行动。加强土地政策支持,保障装配式建筑产业基地布局用地需求,落实商品住宅容积率核算优惠政策。实行首创奖励,对装配式建筑技术、专利、图集、项目等首次落地给予金融等方面支持。积极申请科技创新再贷款,建立“先贷后借”的直达机制,对装配式绿色农房、结构功能一体化等优势技术科技创新企业给予金融贷款支持。在省产业引导基金中,探索设立装配式建筑产业子基金,投资高新技术企业、科技型中小企业、专精特新“小巨人”企业,支持一批科技创新型企业进入省“金芙蓉”跃升行动上市后备资源库,加强培育指导。加强宣传推广培训,召开装配式绿色农房、集体公寓(宿舍)、保障性住房、工业厂房(仓库)、市政园林设施工程装配式建筑现场推进会,推广“六个一”标准化建造模式,形成可复制推广经验做法;将装配式建筑纳入建筑施工现场专业人员培训、继续教育培训内容和土建工程专业职称评价体系。
(四)健全规范标准体系。以科技创新为动力,推进技术创新、标准编制和产业发展一体化。加快装配式建筑科技成果转化,将成熟的装配式建筑技术体系及时上升为地方标准,不断健全装配式建筑规范标准体系,为装配式产业发展提供技术支撑。出台装配式建筑标准化设计技术指南和评价细则,指导装配式建筑设计符合标准化、模数化要求,满足工厂化生产和装配化施工的需要。完善施工图设计文件审查要点,增加装配式建筑审查内容。
产值目标任务表

装配式建筑占比目标任务表

六个清单










BIM建筑网

评论前必须登录!
注册