深圳市新型城市基础设施建设试点工作领导小组办公室关于公布深圳市智能建造新技术新产品创新服务典型案例(第一批)的通知
各有关单位:
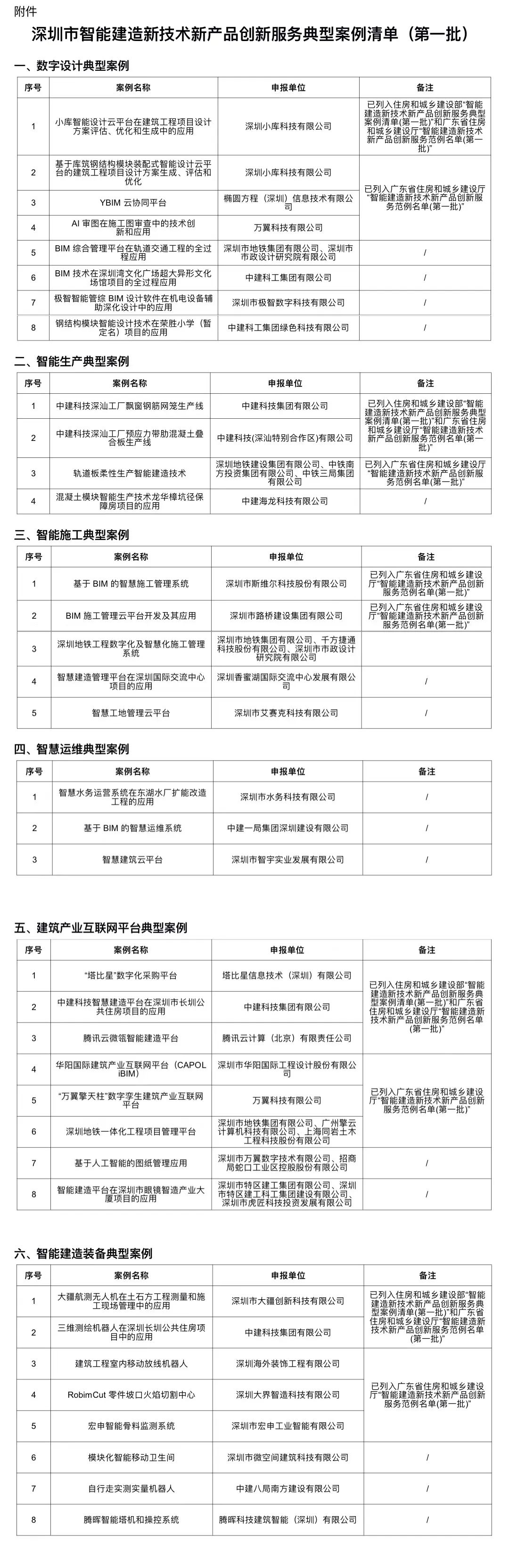
为贯彻落实《深圳市人民政府办公厅关于印发深圳市智能建造试点城市建设工作方案的通知》(深府办函〔2023〕30号)的要求,加快我市智能建造新技术新产品创新服务案例库建设,指导行业企业全面了解、科学选用智能建造技术和产品,经征集和遴选,确定“小库智能设计云平台在建筑工程项目设计方案评估、优化和生成中的应用”等36个案例为深圳市第一批智能建造新技术新产品创新服务典型案例(清单见附件,已列入住房和城乡建设部和广东省住房和城乡建设厅“智能建造新技术新产品创新服务典型案例清单(第一批)”的21个案例自动入选),现予公布。
特此通知。
附件:深圳市智能建造新技术新产品创新服务典型案例清单(第一批)
深圳市“新城建”试点工作领导小组办公室
2024年7月12日

微信公众号:xuebim
关注建筑行业BIM发展、研究建筑新技术,汇集建筑前沿信息!
← 微信扫一扫,关注我们+

BIM建筑网

评论前必须登录!
注册