阜阳市城乡建设局
关于印发智能建造可复制经验做法清单 (第一批)的通知
各县市区住房和城乡建设局、开发区土地规划建设局、阜合产业园规划建设局:
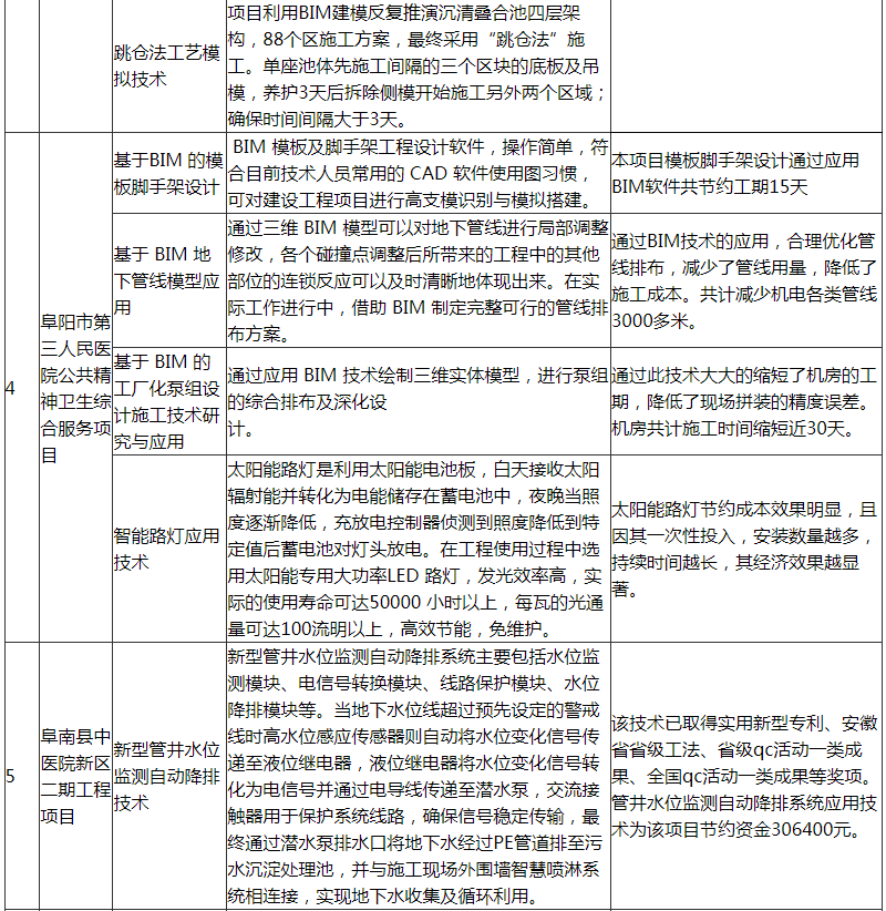
为加快推进我市智能建造高质量发展,促进建筑科技创新,推动建筑业转型升级,根据《住房和城乡建设部等部门关于推动智能建造与建筑工业化协同发展的指导意见》(建市〔2020〕60号)等文件精神,结合智能建造试点项目应用成效,现将有关经验做法印发给你们,请结合实际学习借鉴。
阜阳市城乡建设局
2024年6月17日
抄送:省住房和城乡建设厅,各有关单位。





微信公众号:xuebim
关注建筑行业BIM发展、研究建筑新技术,汇集建筑前沿信息!
← 微信扫一扫,关注我们+

BIM建筑网

评论前必须登录!
注册