福建省住房和城乡建设厅
关于公布福建省装配式钢结构生产基地(第三批)的通知
闽建筑函〔2024〕30号
各设区市住建局,福州市建设局、平潭综合实验区交建局:
为方便建筑市场各方主体及时掌握我省装配式钢结构生产企业情况,按照《关于组织推荐装配式钢结构生产基地(第三批)的通知》(闽建办筑函〔2024〕6号),经设区市住房城乡建设主管部门初审、省厅复核,现将我省装配式钢结构生产基地名单(第三批)予以公布。
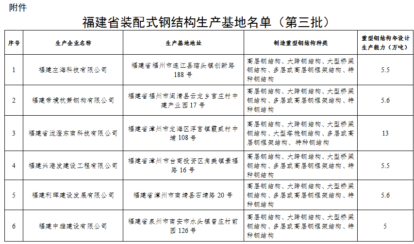
附件:福建省装配式钢结构生产基地名单(第三批)
福建省住房和城乡建设厅
2024年5月13日


微信公众号:xuebim
关注建筑行业BIM发展、研究建筑新技术,汇集建筑前沿信息!
← 微信扫一扫,关注我们+

BIM建筑网

评论前必须登录!
注册