关于发布我省装配化装修系统工程市场价格参考信息的通知
浙建站推〔2024〕3号
各有关单位:
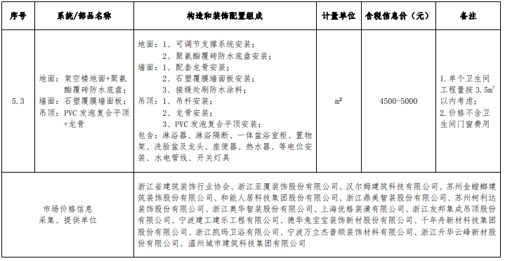
为加快推进绿色低碳建造,积极助推我省装配化装修试点工作,我站组织行业技术力量对我省装配化装修系统工程市场价格开展监测统计,并依据我省现行装配式内装相关标准及我省2018版建设工程计价依据,结合我省建设市场实际,测算分析形成《浙江省装配化装修系统工程市场价格参考信息(2024年第2季度)》,供各单位参考使用。
影响装配化装修系统工程价格的可变因素较多,建设各方在工程计价时应结合工程实际,充分考虑市场风险因素。下一步,我站将进一步加大市场价格监测力度,及时做好相关价格信息的动态调整工作。
附件:《浙江省装配化装修系统工程市场价格参考信息(2024年第2季度)》
浙江省建设工程造价管理总站
2024年5月15日









微信公众号:xuebim
关注建筑行业BIM发展、研究建筑新技术,汇集建筑前沿信息!
← 微信扫一扫,关注我们+

BIM建筑网

评论前必须登录!
注册