桐乡市人民政府办公室
关于印发桐乡市智能建造试点实施方案的通知
桐政办发〔2024〕9号
各镇人民政府、街道办事处,市政府各部门、市直各单位:
《桐乡市智能建造试点实施方案》已经市十七届政府第37次常务会议讨论通过,现印发给你们,请认真贯彻执行。
桐乡市人民政府办公室
2024年4月11日
桐乡市智能建造试点实施方案
为推进建筑业工业化、数字化、绿色化、智能化升级,促进建筑业与数字经济深度融合,以科技创新推动建筑业转型升级和高质量发展,根据《住房和城乡建设部等部门关于推动智能建造与建筑工业化协同发展的指导意见》(建市〔2020〕60号)、《住房和城乡建设部办公厅关于征集遴选智能建造试点城市的通知》(建办市函〔2022〕189号)、《住房和城乡建设部关于公布智能建造试点城市的通知》(建市函〔2022〕82号)、《嘉兴市人民政府办公室关于印发嘉兴市智能建造试点实施方案的通知》(嘉政办发〔2023〕20号)等文件有关要求,结合我市实际,制定本实施方案。
一、指导思想
以习近平新时代中国特色社会主义思想为指导,深入贯彻党的二十大精神,坚持科技引领改革创新,以大力发展建筑工业化为载体,以数字化、绿色化、智能化升级为动力,加大智能建造在建筑全生命周期的应用,形成涵盖科研、设计、生产加工、施工装配、运营等全产业链融合一体的智能建造产业体系,为建筑业高质量、绿色、低碳发展描绘出新的蓝图,为奋力谱写中国式现代化的桐乡新篇章贡献更多力量。
二、发展目标
通过以智能技术为核心的现代化信息技术与以工业化为主导的先进建造技术深度融合形成的工程建设创新模式,培育一批龙头企业、建成一批示范项目、形成一批“桐乡经验”,产业转型、产业规模、产业形象、技术创新、协同联动取得新突破。
到2024年,研究出台一批政策,有效保障智能建造试点工作落地;建立建筑业智慧监管云平台,初步形成第一批试点示范项目和示范企业,以点带面,充分发挥示范引领作用,激发和调动我市建筑业企业智能建造试点工作的积极性、主动性和创造性。
到2025年,我市智能建造与建筑工业化协同发展的配套政策体系基本建立,建筑工业化、数字化、绿色化、智能化水平显著提高,产业基础、技术装备、科技创新能力以及质量监管水平全面提升,全市重点打造智能建造示范基地1—2个,培育示范企业不少于10家,争创培育住房和城乡建设部智能建造产业示范基地;智能建造试点示范工程项目面积占本地新开工建筑面积比例提高10%;智能建造产值占建筑业总产值比例和智能建造增加值占建筑业增加值比例分别提高0.5%;建设装配式建筑产业基地,全市装配式建筑面积占新建建筑面积比例达到35%;培育一批满足智能建造产业需要的管理人才、专业技术人才和复合型人才,形成一支专业化、职业化、技能化的智能建造产业工人队伍。
三、主要任务
(一)实施智能建造政策体系保障行动。
1.研究制定发展规划。将数字桐乡、数字化建筑等列入桐乡市发展规划,强化规划引领和实施。出台《关于促进建筑业持续健康发展的实施意见(2023-2025年)》,提出智能建造的具体要求。(责任单位:建设局。列第一位的为牵头单位,下同)
2.形成政策“工具箱”。将智能建造相关要求纳入公共投资项目概算内容,加大科技、人才、财政、金融、税务等支持力度,研究出台土地规划、工程建设、科技创新、财税金融、人才培养等方面配套实施细则。(责任单位:建设局、发改局、经信局、科技局、财政局、人力社保局、自然资源和规划局、金融发展服务中心)
3. 发挥互联网优势。发挥乌镇世界互联网大会永久举办地优势,加强建筑行业与互联网思维碰撞,加强人才培养转化,推动建筑业的数字化创新。推动互联网数字化技术对建筑业赋能的相关交流论坛、讲座、竞赛举办。加强与互联网公司交流合作,实现智能建造课题与产业落地。(责任单位:建设局、发改局、经信局、科技局、人力社保局、互承委)
(二)实施龙头企业产业培育行动。
1.探索建立产业集群。依托桐乡市级、各镇街道级平台优势,打造具有桐乡特色的智能建造产业集群和示范基地,通过龙头带动、示范引领、配套产业集聚、资源共享、优势互补等推动智能建造科技成果转化应用。加快建筑业与先进制造技术、新一代信息技术融合发展,带动自主创新软件、人工智能、物联网、大数据、高端装备制造等新兴产业发展,培育新产业、新业态、新模式。(责任单位:建设局、发改局、经信局、科技局、财政局)
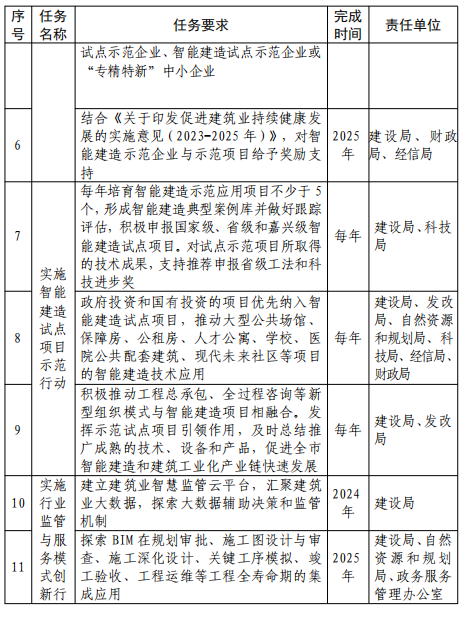
2.着力培育示范企业。扶持培育壮大一批数字设计、智能生产、智慧施工、建筑产业互联网、建筑机器人等领域的示范企业,培育具有关键核心技术的智能建造骨干企业,推动企业实现工业化、数字化、绿色化、低碳化转型。择优推荐国家级、省级、嘉兴级示范企业。建立行业全产业链交流合作平台,引导大型项目开发企业、施工总承包特级企业和行业内有一定影响的部品部件生产企业密切协同,向一体化产业链发展,打造我市新型建筑工业化产业联盟。支持本地企业申报国家级、省级、嘉兴级智能制造试点示范企业、智能建造试点示范企业或“专精特新”中小企业。智能建造相关奖励政策按照《关于促进建筑业持续健康发展的实施意见》执行。(责任单位:建设局、财政局、经信局)
(三)实施试点项目示范引领行动。
1.建立典型案例库。每年培育智能建造示范应用项目不少于5个,形成智能建造典型案例库并做好跟踪评估,积极申报国家级、省级和嘉兴级智能建造试点项目。对试点示范项目所取得的技术成果,支持推荐申报省级工法和科技进步奖。(责任单位:建设局、科技局)
2. 积极培育示范项目。政府投资和国有投资的项目优先纳入申报智能建造试点项目,推动大型公共场馆、保障房、公租房、人才公寓、学校、医院公共配套建筑、现代未来社区等项目的智能建造技术应用。(责任单位:建设局、发改局、自然资源和规划局、科技局、经信局、财政局)
3.积极推动新型组织模式。推进工程总承包、全过程咨询等新型组织模式与智能建造项目相融合。发挥示范试点项目引领作用,及时总结推广成熟的技术、设备和产品,促进全市智能建造和建筑工业化产业链快速发展。(责任单位:建设局、发改局)
(四)实施行业监管与服务模式创新行动。
1.建立数字化监管标准体系。整合现有各类工程建设监管信息系统,建立建筑业智慧监管云平台,汇聚建筑业大数据,探索建立大数据辅助科学决策和市场监管机制,有效支撑城市信息模型(CIM)基础平台,实现项目库、企业库、人员库、设备库、信用库、图档库数据互通,集成投资管理、工程交易、工程勘察、工程设计、施工质量、安全生产、工程检测、建筑设备、专业人员等场景,推进工程设计、施工、专业服务及监管执法各环节的数字化。(责任单位:建设局)
2.推行全过程BIM技术应用,探索BIM在规划审批、施工图设计与审查、施工深化设计、关键工序模拟、竣工验收、工程运维等工程全寿命期的集成应用。出台《关于加快我市推进建筑信息模型(BIM)应用的指导意见》,提高BIM技术在新建项目中的应用比例。探索BIM报建审批和建设工程BIM审图或人工智能审图,按照国家设计规范要求,实现批量自动审查。探索构建基于BIM技术的全过程数字化工程监管平台,实现工程项目设计、施工、验收、项目管理全过程信息传递和共享。推动BIM率先在房地产和现代未来社区项目的全过程集成应用。(责任单位:建设局、发改局、自然资源和规划局、政务服务管理办公室)
(五)积极推广智能生产。
1. 打造部品部件智能工厂(产业园)。结合桐乡市房屋建筑和市政基础设施工程发展智能建造的需求,引导有实力的企业积极打造部品部件智能工厂、智能建造装配式产业园,建立市政构件、模块化装配式整体建筑构件、轨道交通构件、绿色高性能混凝土等高标准高质量生产和技术研发体系,打造装配式建造创新中心。大力推动预制构件智能工厂建设,满足构件产品多样化需求。(责任单位:建设局、经信局、自然资源和规划局、交通运输局)
2.打造部品部件智能生产线。基于BIM设计信息,通过物联网和智能技术推动生产设备在线联动,推进工厂生产全流程自动化、信息化、智能化。积极引导有实力的企业建设智慧管理搅拌站,建设模块化房屋构件智能生产线,通过智能化装备和机器人的广泛应用,实现少人甚至无人化生产。建设混凝土预制构件智能生产线,实现自动划线、自动布置模具、全自动养护等功能。推动智能集成生产,大力发展全装修。(责任单位:建设局、经信局、自然资源和规划局、交通运输局)
3.建立全过程可追溯机制。健全建筑构配件产品质量监督机制,做好建筑材料及构配件产品质量监督、产品认证等工作,探索建立部品部件生产过程编码标识、施工现场安装留存影像资料等综合管理体系。建立工程建设数字化成果交付和存档管理体系,建立健全与智能建造相适应的工程质量安全监管模式,实现建设工程全过程可追溯。(责任单位:建设局、经信局、市场监管局)
(六)推动行业绿色低碳发展。
1. 出台《桐乡市绿色建筑专项规划(2023-2030)》《桐乡市建筑领域碳达峰碳中和行动专项规划》,落实碳达峰、碳中和工作要求。提高新建建筑节能标准,严格执行设计节能率75%的绿色低碳设计标准,有序推进高星级绿色建筑,近零能耗建筑,超低能耗建筑建设。(责任单位:建设局)
2.强化装配式建筑项目落地。加快推广装配式混凝土、装配式钢结构、装配化装修的应用,开展建立钢结构装配式住宅试点项目,稳步提高装配率和集成化水平。新建公共建筑、市政桥梁、轨道交通等项目原则上优先采用装配式建筑。(责任单位:建设局、发改局、自然资源和规划局、交通运输局)
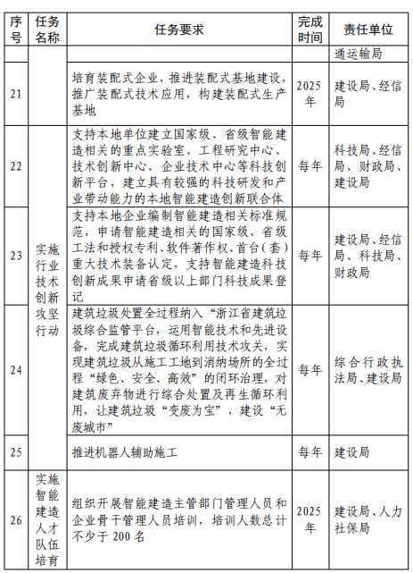
3. 大力培育设计、施工、生产一体化装配式建筑业企业。推进装配式装修部品基地建设,推广整体厨卫、装修部品和设备管线集成化等技术应用,构建装配式建筑部品部件的专业化、规模化、集成化生产体系。加快培育工程机械产业体系,引导工程总承包企业建设与装配式建筑相配套的机械化施工队伍。(责任单位:建设局、经信局)
(七)实施行业技术创新攻坚行动。
1.加强技术研发和成果转化。支持骨干建筑业企业和科研院所深度合作研发与新型建筑工业化相适应的部品部件吊装、运输与堆放、部品部件连接等施工工艺工法。加大财政资金投入,支持智能建造科技研发,支持建设行业企业、高校、科研院申报国家级、省级、嘉兴级智能建造科研项目。支持建筑业企业加强自助创新能力,鼓励企业设立技术中心和院士、博士后工作站,促进企业重大科技专项和科技成果转化推广应用。积极鼓励本地单位建立国家级、省级智能建造相关的重点实验室、工程研究中心、技术创新中心、企业技术中心等科技创新平台,建立具有较强的科技研发和产业带动能力的本地智能建造创新联合体,提高我市建设行业技术创新能力。积极鼓励本地企业编制智能建造相关标准规范,申请智能建造相关的国家级、省级工法和授权专利、软件著作权、首台(套)重大技术装备认定,支持智能建造科技创新成果申请省级以上部门科技成果登记,力争入选住房和城乡建设部智能建造新技术新产品创新服务典型案例清单,实现智能建造科技创新成果的推广应用。(责任单位:经信局、科技局、财政局、建设局)
2.积极建设“无废城市”。建筑垃圾处置全过程纳入“浙江省建筑垃圾综合监管平台”,运用智能技术和先进设备,完成建筑垃圾循环利用技术攻关,实现建筑垃圾从工地到消纳场所全过程“绿色、安全、高效”闭环治理,对建筑废弃物进行综合处置及再生循环利用,让建筑垃圾“变废为宝”。(责任单位:综合行政执法局、建设局)
3. 推进机器人辅助施工。在墙板安装、装饰装修、测量测绘、管道修补、地面铺装等领域率先应用,并不断丰富应用场景。发展虚拟仿真施工技术,推动智能施工设备、智能穿戴设备、感知设备等智能化产品在项目建设中的应用。(责任单位:建设局)
(八)实施智能建造人才队伍培育行动。
1.加强人才政策支持。着力培养一批领军人才、专业技术人员、经营管理人员和产业工人队伍,为智能建造发展提供人才后备保障。鼓励支持智能建造领域人才(团队)申报人才计划,对符合条件的,在研发费用、标准制定、成果激励和人才团队等方面给予政策支持。(责任单位:人力社保局、人才办、科技局、建设局)
2.强化人才梯队建设。积极组织开展智能建造主管部门管理人员和企业骨干管理人员培训,培训人数总计不少于200名。鼓励建筑业企业与高等院校、科研院所、职业学院等深化合作,建立产学研创新联合体力争智能建造产业工人实训基地,累计培训合格的中级工以上智能建造产业工人不少于1000名。(责任单位:建设局、教育局、人力社保局)
四、实施计划
(一)部署启动阶段(2024年1月—2024年6月)。制定出台实施方案,细化部门职责。各部门细化工作计划,落实人员,明确目标,做好推进实施保障。明确智能建造发展目标与任务,结合实际启动试点工作。
(二)组织实施阶段(2024年6月—2025年6月)。确立一批智能建造重点培育企业、工程项目和产业基地开展试点工作。出台相应政策措施,组建专家库,加大科研及成果转化,推进智能建造技术应用,及时了解并研究推进过程中遇到的问题,总结试点过程中阶段性经验。各部门和试点企业、试点项目按照试点方案,精心组织,积极开展试点工作,确保试点各项任务有序推进。
(三)总结评估阶段(2025年6月—2025年12月)。全面回顾总结试点工作,梳理实施过程中存在的问题,总结取得的成效、经验与做法,进一步完善技术体系、标准体系和管理体系,研究与试点工作配套的工程建设管理相关制度,提出推进智能建造试点的意见建议,形成可推广、可复制的智能建造产业发展“桐乡经验”。
五、保障措施
(一)加强组织领导。建立由市政府主要领导任组长、市政府分管领导任副组长的桐乡市智能建造试点工作领导小组,全面推进试点各项工作。领导小组办公室设在市建设局,负责细化工作举措,持续跟进试点工作。建立智能建造试点工作日常通报机制,相关部门要齐推共进,加强政策研究和会商研判,定期总结评估,形成合力。建立工作机制,加强统筹协调,因地制宜制定时间表、路线图及实施路径,推动智能建造政策、方案、成果落地见效,形成一批创新经验、典型案例。(责任单位:人才办、发改局、经信局、教育局、科技局、财政局、人力社保局、自然资源和规划局、建设局、交通运输局、国资办、市场监管局、金融发展服务中心、税务局、政务服务管理办公室、综合行政执法局)
(二)加大政策支持。完善现有各类产业支持政策,加大对智能建造关键技术研究、基础软硬件开发、智能系统和设备研制、项目应用示范等的支持力度。对取得高新技术企业资格的智能建造企业按规定享受相关优惠政策。企业购置使用智能建造重大技术装备按规定享受企业所得税、进口税收优惠等政策。(责任单位:建设局、发改局、经信局、科技局、财政局、人力社保局、自然资源和规划局、金融发展服务中心、税务局)
(三)加强技术服务。建立智能建造与建筑工业化专家库,形成涵盖行业咨询、建筑设计、部品部件生产、施工安装等方面的专家团队,承担技术评审和服务指导工作,参与研究制定技术政策、发展规划及重大科研项目研究。鼓励科研院所、骨干企业、行业协会等多方协同合作,提出涵盖设计、生产、施工、运维等环节的智能建造技术应用要求。(责任单位:建设局)
(四)建立考评机制。积极探索智能建造考评机制,适时对智能建造发展相关政策的实施情况进行评估,重点评估智能建造发展目标落实与完成、产业发展、政策出台、标准规范编制等情况,及时总结有关经验做法,并通报评估结果。建立“年初计划、季度督导、半年通报、年终总结”工作督导考评机制。对在智能建造发展上取得突出成效的企业,在评先评优等方面优先考虑。(责任单位:建设局)
(五)营造良好环境。充分发挥相关企事业单位、行业协会的作用,组织智能建造论坛或项目现场观摩会,开展智能建造的政策宣传贯彻、技术指导、交流合作、成果推广。加大新闻媒体广泛宣传力度,通过专题宣传、科普视频、项目开放日等方式,普及智能建造基本知识,营造智能建造健康发展的良好环境。(责任单位:建设局)
附件:桐乡市智能建造试点任务清单






BIM建筑网

评论前必须登录!
注册