住房城乡建设部办公厅关于印发发展智能建造可复制经验做法清单(第三批)的通知
各省、自治区住房城乡建设厅,直辖市住房城乡建设(管)委,北京市规划和自然资源委,新疆生产建设兵团住房城乡建设局:
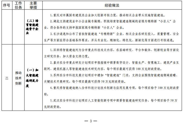
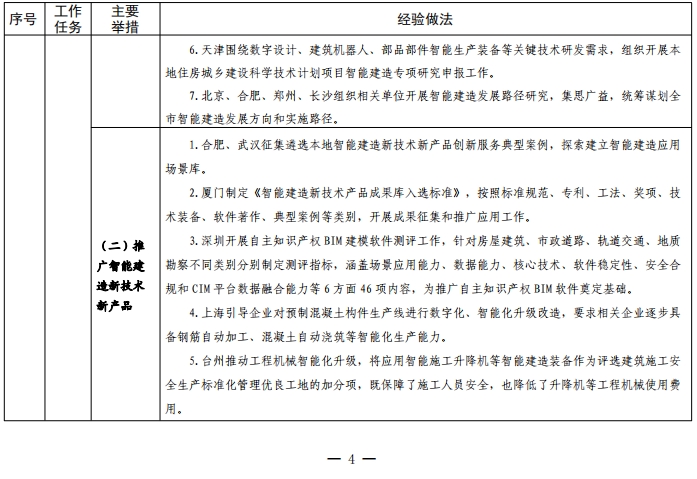
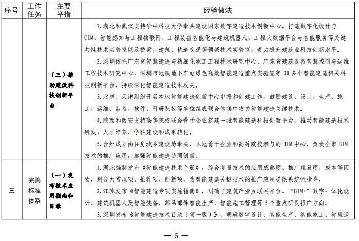
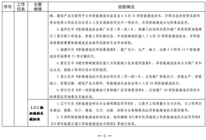
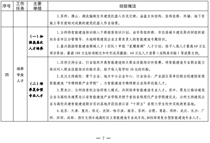
按照《住房和城乡建设部等部门关于推动智能建造与建筑工业化协同发展的指导意见》(建市〔2020〕60号)、《住房和城乡建设部关于公布智能建造试点城市的通知》(建市函〔2022〕82号)等文件要求,各地以试点示范为抓手,加快完善发展智能建造的政策体系、产业体系和技术路径,推动建筑业转型发展工作取得积极成效。现将有关经验做法印发给你们,请结合实际学习借鉴。
住房城乡建设部办公厅
2024年4月10日
(此件主动公开)






微信公众号:xuebim
关注建筑行业BIM发展、研究建筑新技术,汇集建筑前沿信息!
← 微信扫一扫,关注我们+

BIM建筑网

评论前必须登录!
注册