杭州市建设委发布《关于2023年度杭州市新型建筑工业化示范产业基地和项目评审结果的公示》。15个产业基地和项目被评为为2023年度杭州市新型建筑工业化示范产业基地和示范项目。
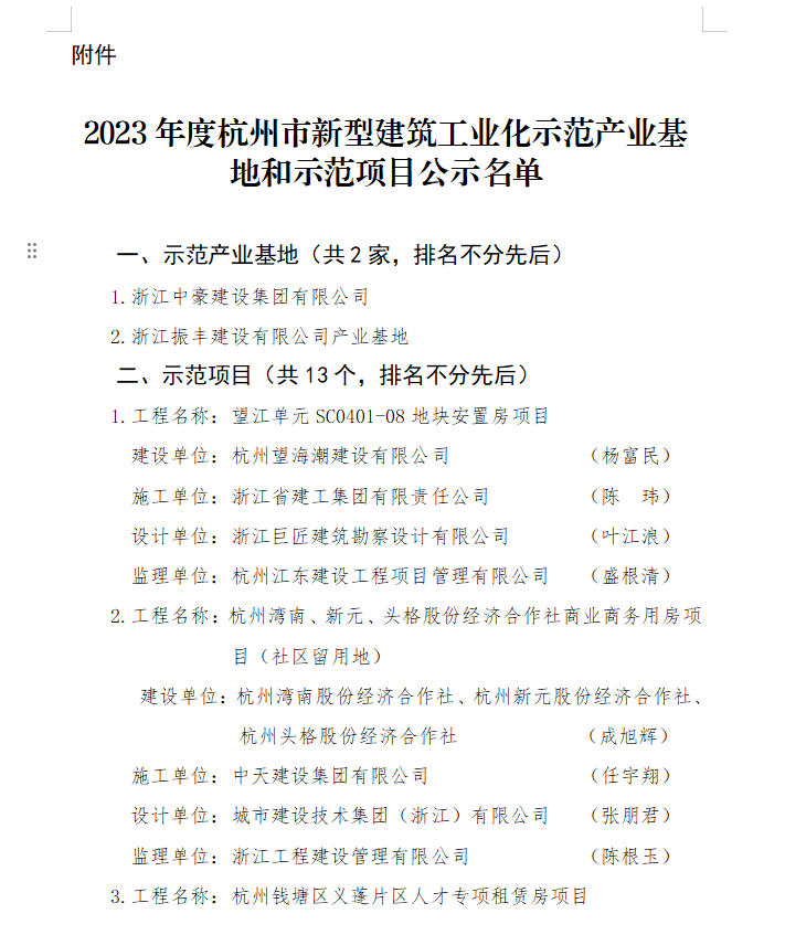
2023年度杭州市新型建筑工业化示范产业基地和示范项目公示名单




原文如下:

各有关单位:
为持续推进我市装配式建筑高质量发展,充分发挥示范产业基地和示范项目引领带动作用,根据《关于组织申报2023年度杭州市新型建筑工业化示范产业基地和示范项目的通知》的有关要求,经企业申报、各区、县(市)住建局初审及我委审核,并经专家评审,拟推荐望江单元SC0401-08地块安置房项目等15个产业基地和项目为2023年度杭州市新型建筑工业化示范产业基地和示范项目,其中:示范产业基地2个,工程示范项目13个(名单详见附件),现予以公示,有关事项通知如下:
1.公示时间
2024年2月21日至2024年2月28日。
2.反映问题的形式
在公示期内,任何单位和个人均可通过来信、来电、来访的形式向市建委反映公示对象存在的问题。以单位名义反映问题的需加盖公章,以个人名义反映问题的需署本人真实姓名和联系方式。
3.公示联系地址和联系方式
联系地址:杭州市东新路435号市建筑业管理站408室
受理人:莫良燕 联系方式:88035230
附件:2023年度杭州市新型建筑工业化示范产业基地和示范项目公示名单
杭州市城乡建设委员会
2024年2月20日
微信公众号:xuebim
关注建筑行业BIM发展、研究建筑新技术,汇集建筑前沿信息!
← 微信扫一扫,关注我们+

BIM建筑网

评论前必须登录!
注册