摘要:文章全面回顾了 2022 年度深圳市绿色建筑领域发展情况,聚焦 2022 年度全市绿色建筑发展的政策法规、科研成果、技术进步、过程监管、行业发展等方面,着重展示当年绿色建筑发展的各项成果与措施经验,梳理分析发展特点,揭示未来发展趋势,立足深圳,依托粤港澳大湾区建设,放眼世界,为持续推进深圳绿色建筑发展提供决策依据。
关键词:法规政策;科技创新;全过程监管;绿色建筑;超低能耗建筑;可再生能源应用
1、法规政策

(图 1 《深圳经济特区绿色建筑条例》)
1.1 坚持立法先行
2022 年 3 月 28 日,深圳市人大常务委员会发布《深圳经济特区绿色建筑条例》,并于 7 月 1 日正式实施。在全国内首次将包括工业建筑在内的全部建筑纳入绿色建筑强制范围,首次将“碳达峰、碳中和”融入绿色建筑全寿命期管控,首次将新型建筑工业化纳入立法保障内容,对建筑绿色性能提出更高要求,切实提高百姓的获得感和体验感。
1.2 坚持规划引领
在《深圳市可持续发展规划(2017-2030 年)》的总体部署下,深圳市印发了《深圳市现代建筑业高质量发展“十四五”规划》,总体目标是建筑工业化、绿色化、标准化、智能化、精细化、国际化取得突破性进展,建筑业基本实现现代化,建设成为宜居城市、枢纽城市、韧性城市、智慧城市。
1.3 坚持政策引导
深圳市陆续印发了《深圳市加快推进现代建筑业高质量发展的若干措施》《深圳市绿色建筑高质量发展行动实施方案(2022-2025)》《深圳市推进新型建筑工业化发展行动方案(2023-2025)》等系列文件,持续加强政策“指挥棒”的引导作用,打出一系列“组合拳”,持续构建新阶段既与时俱进又因地制宜的政策体系。
2、科研成果
2.1 科技创新
2022 年,深入实施工程建设领域科技计划,大幅提升建设科技的战略前沿突破能力。深圳市建设行业 2022年新立项市级工程建设领域科技计划项目 41 个、广东省科技计划项目 16 项,住建部科技计划项目 6 个,工程建设领域科技计划项目累计 329 项。目前深圳拥有工程技术研究中心以及博士后工作站等科研机构、各类创新载体 235 家,为我们科技创新发展提供了有力的支撑。2022 年,深圳市工程建设领域 24 个项目获得广东省科学技术奖,6 个项目获得深圳市科学技术奖,12 个项目获得华夏建设科学技术奖。累计获得国家、省部级及市级科学技术奖 114 项、华夏建设科技奖 190 项、詹天佑奖 51 项、绿色建筑创新奖 18 项。
2.2 技术标准
结合深圳地域特点、经济发展水平等实际情况,在国家和行业标准的基础上,对标国际先进标准,我们形成了国标为基础、地标为支撑、团标为补充的多层次“深圳标准”体系。2022 年,深圳市编制发布地方标准《中小学校项目规范》(SJG 120-2022)、《绿色物业管理项目评价标准》(SJG 50-2022)、《建筑废弃物综合利用设施 – 建设运营标准》(SJG 124-2022)。同时,在编(修订)的绿色建筑和建筑节能相关的工程建设地方标准主要有《公共建筑节能设计标准》《居住建筑节能设计标准》《零碳建筑评价标准》等 14 部。
2.3 新技术推广与应用
推广应用住建部建筑业十项新技术,2022 年深圳市新立项广东省建筑业十项新技术示范工程 90 个,占全省总数的 48%,占比位居全省前列。累计建成省建筑业十项新技术示范工程 184 个,总建筑面积超过 3000 万 m2,其中 136 个项目达到国内领先水平。2022 年,发布《深圳市建设工程新技术推广目录(2022)》,共涵盖 10 项技术,包括轨道交通上盖物业生态屋顶雨水利用技术、大型商场超市节能运行管理系统、基于北斗高精度卫星定位的超高层建筑施工测量技术等多方面技术,促进先进成熟适用的新技术在项目的落地应用。
3、全过程监管
3.1 新建建筑监管
3.1.1 设计阶段
2022 年,深圳市住房和建设局组织对 2020 年 7 月 1日取消施工图审查后的实施情况进行了全面评估,形成《深圳市建设工程施工图审查改革试点工作评估报告》,并按照市政府批示精神,配合制定深化施工图审查改革配套文件。2022 年共抽查市管房屋建筑工程施工图设计文件 153 个,轨道交通项目四批次共 13 个项目。抽查内容包括勘察、设计文件中涉及工程建设强制性标准、地基基础和主体结构安全、公共利益、公众安全的内容,并对绿色建筑、建筑节能、装配式建筑、海绵城市、无障碍设施、危大工程等内容进行专项抽查。
3.1.2 施工阶段
为贯彻落实《深圳经济特区绿色建筑条例》,深圳市通过建立巡查制度等方式加强绿色建筑施工阶段的监督检查,提升绿色建筑在施工现场的管理水平,确保绿色建筑真正落地。2022年,对 56个深圳市高星级(政府投资)绿色建筑项目施工过程开展现场巡查工作,对巡查过程中发现的问题反馈建设、设计和施工单位整改并进行跟踪。
3.1.3 验收阶段
为贯彻落实简政放权,2022 年发布的《深圳经济特区绿色建筑条例》,在全国首创采用第三方评估制度,即在组织绿色建筑专项验收前应委托具有资质的第三方评估机构对绿色建筑等级进行符合性评估,评估报告中绿色建筑等级不应低于相关规定的等级要求。建设单位在竣工验收前组织设计、施工、监理等有关单位进行绿色建筑专项验收,并出具专项验收报告。2022 年深圳全年新增绿色建筑竣工项目 239 个,总建筑面积 1816.71 万 m2,其中居住建筑面积 927.91 万 m2,公共建筑面积 888.80 万 m2,节能标准执行率 100%。

(图 2 2022 年深圳市新竣工绿色建筑项目数量季度分布图)
3.2 既有建筑用能管理
3.2.1 既有建筑节能改造
2017 年 11 月经住房和城乡建设部、银监会审核批复,深圳市开展公共建筑能效提升重点城市建设工作。截至 2022 年,深圳市已全面完成重点城市建设任务。一是健全既有建筑节能改造政策及工作机制,先后出台了《深圳市公共建筑能效提升重点城市项目管理工作指引》以及年度资金申报指南等系列工作文件。二是逐步完善技术标准体系,修订发布适宜于深圳地区的《深圳市公共建筑节能改造节能量核定导则》,用于指导和规范公共建筑节能改造项目的节能量核定。三是超额完成工作目标,深圳市完成了 60 个项目节能改造,涉及建筑面积425万㎡,投入运行使用后,每年可减少二氧化碳排放量约 6 万吨,节能效果显著。

(图 3 深圳机场航站楼节能改造项目)
3.2.2 能耗监测
截至 2022 年底,深圳市接入能耗监测平台的国家机关办公建筑和大型公共建筑累计达到 1032 栋,监测建筑总面积约 6676 万 m2,监测建筑在线率常年保持在 90%以上。根据监测结果,编制完成《2021 年大型公共建筑能耗监测情况报告》。分析表明,2021 年深圳市全市监测公共建筑单位面积用电指标为 112.6kWh/m2,其中 2021 年商场建筑单位面积用电指标最高,为 196.1kWh/m2,综合建筑单位面积用电指标最低,为 88.7kWh/m2。

(图 4 各类监测公共建筑用电指标)

(图 5 监测公共建筑 2021 年逐月用电指标)
3.2.3 能耗统计
从 2007 年起,深圳市持续开展民用建筑能耗统计工作。2022 年,深圳市共统计民用建筑 20671 栋,涉及建筑面积 11508 万 m2;其中国家机关办公建筑 559 栋,大型公共建筑 639 栋,中小型公共建筑 312 栋,居住建筑19161 栋,另完成了 19 个城中村建筑能耗统计。根据统计结果,组织编制《民用建筑能耗统计数据分析报告(2021年度)》,深入对比分析各类建筑能耗水平。据统计分析,2021 年公共建筑单位面积能耗 114.6kWh/m2,居住建筑单位面积能耗 37.75kWh/m2。
3.2.4 节能监察
2022 年,受市住房和建设局委托,深圳市建设科技促进中心对 2021 年度能耗总量超过 5000 吨标准煤的公共建筑进行筛选,确定了商业办公、大型购物中心或多功能混合建筑群为主的 30 栋公共建筑开展节能监察工作,督促项目制定并实施节能计划和节能技术措施,建立节能目标责任制,聘任具有节能专业知识、实际经验的人员开展能源管理,同时引导使用者实现用能精细管理,降低建筑用能总量。通过书面材料检查以及现场核查工作后,发现本次监察的建筑大多数已采取节能管理及技术改造措施,各单位对用能预算亦有管控。
3.3 建筑废弃物综合利用
2022 年,深圳市住房和建设局重点围绕健全建废管理制度政策和标准体系,通过线上线下巡查和智能化手段等方式,实现对全市建筑废弃物排放、运输、消纳的全过程、全覆盖监管;对建筑废弃物综合利用减碳、烧结产品应用、泥浆处置等开展专题研究;通过建立产品目录、专项资金扶持、龙头企业带动等方式,扶持综合利用企业发展壮大,建筑废弃物综合利用率已达 28%。
4、项目建设
4.1 绿色建筑
2022 年持续推进深圳市绿色建筑高质量发展,全市绿色建筑标识建筑面积达到 1.47 亿 m2、绿色建筑标识项目累计已超过 1500 个,已成为全国绿色建筑建设规模最大和密度最高的城市之一;《2022 中国城市绿色建筑发展竞争力指数报告》显示,深圳在 2022 年全国城市绿色建筑发展竞争力指数中排名第二。2022 年新增绿色建筑竣工项目 239 个,建筑面积1816.71 万 m2,其中 108 个项目按照国家二星级或深圳银级以上绿色建筑标准建设,建筑面积 888 万 m2,占新增绿色建筑项目总数的 48.9%。
4.1.1 按建筑使用功能划分

(图 6 全市不同建筑功能绿色建筑数量及面积统计图)
4.1.2 按照项目区位划分

(图 7 全市各区绿色建筑面积及数量统计分析)

(图 8 全市各区绿色建筑数量、面积占比分析图)
4.2 超低能耗建筑
截至 2022 年底,深圳市共 9 个项目获得国家标准超低能耗、近零能耗及零能耗建筑评价标识,总建筑面积为109461.30m2,均为设计阶段标识,尚无施工、运行阶段标识项目。9 个超低能耗项目分别为 1 个产能建筑、2 个零能耗建筑、4 个近零能耗建筑和 2 个超低能耗建筑,涵盖了所有的评价等级,包括新建建筑和既有建筑改造两大类型。其中 2022年,全市 2个项目获得近零能耗建筑认证,1 个项目获得产能建筑认证。

(表 1 深圳市已获得超低能耗设计标识项目)
4.3 可再生能源应用
2022 年,深圳市住房和建设局大力配合市发展改革委,按照全市“力争‘十四五’期间全市新增光伏装机容量 150 万千瓦”的目标,经科学测算、认真研判后,在《深圳市城乡建设绿色低碳行动计划》(在编)中对建筑光伏建设目标进行了明确和任务分解,并落实到“2023 年深圳市建设科技、绿建节能、建筑工业化和智能建造工作要点和工作要求”及 2023 年生态文明考核任务指标中。截至 2022 年底,太阳能光热建筑应用项目 1187 个,集热面积103.78 万 m2,受惠面积 2865.09 万 m2;太阳能光伏应用项目 85 个,装机功率 50891.21kW,受惠面积 476.42 万 m2。其中,“光储直柔”新型建筑电力系统作为推动实现以可再生能源为基础的零碳电力的重要技术路径,目前已受到广泛关注并得到国家、部委等层面的政策支持。深圳率先探索开展“光储直柔”系统研究,开展了光储充一体化、自律式柔性充电等“光储直柔”核心技术研发,形成了一系列具有自主知识产权的技术产品。目前,深圳各区、各企业正在积极探索开展“光储直柔”系统项目应用,其中由深圳建科院投资建设的未来大厦 R3 零碳模块试点项目、中建科技投资建设的中建绿色产业园项目、华为投资建设的“华为数字能源安托山基地”是具有代表性的 3个试点应用项目。

(表 2 深圳市可再生能源建筑应用历年数据变化)

(图 9 未来大厦“光储直柔”项目)
4.4 绿色物业
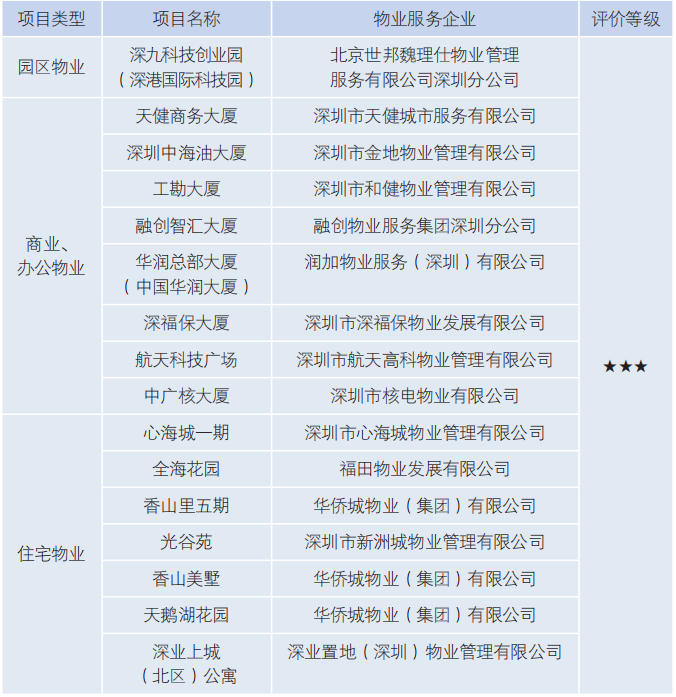
截至 2022 年底,深圳全市共有 114 个项目获得绿色物业管理项目标识。按照星级划分,三星级项目 37 个,二星级项目 42 个,一星级项目 35 个;按照物业标识类型划分,住宅物业62 个,商业、办公物业 38 个,园区物业 14 个。2022 年,全市新增 30 个绿色物业管理项目评价标识,其中三星级项目 16个,二星级项目 13个,一星级项目 1 个;新增住宅物业 18 个,商业、办公物业 9 个,园区物业 3 个。
4.5 区域发展
“十四五”期间,深圳将扎实推进深圳湾超级总部基地、香蜜湖新金融中心、北站国际商务区、空港新城、海洋新城、大梧桐生态融合区、清水河总部新城、光明中心区、坪山燕子湖、盐田海洋产业集聚区、坝光国际生物谷等 20 个重点片区规划建设,力争重点片区投资超过 2000 亿元。其中,深圳湾超级总部片区总用地面积约117 公顷,规划总开发建筑面积约 520 万 m2,是目前深圳定位最高、分量最重、影响最大的重点建设片区之一。2022 年完成固定资产投资约 110 亿元,片区累计 16 个单体建筑方案通过指挥部审议并落地实施,目前已全部开工。SIC 超级总部中心、神州数码集团总部主体结构已封顶,天音大厦核心筒已封顶。贯彻落实深圳市第六立面观景点设置,完成 SIC 超级总部中心屋顶设置天际观光设计方案,可供市民在 350m 高度,360°观赏深圳湾景观。以打造“高密度城区的碳达峰碳中和先行示范样板”为目标,提出湾区生境、绿建筑城、创新实践、智慧治理四大低碳策略,实现 25% 的减碳潜力,通过科学定量化的环境模拟论证和绿地碳汇体系建设,优化提升片区减碳效益和生态环境空间品质。

(表 3 2022 年度深圳市绿色物业管理评价标识三星级项目清单)
5、行业发展
5.1 行业引领
深圳市绿色建筑行业充分发挥社会主义先行示范区的示范作用,引领粤港澳大湾区发展,强化与周边、亚热带地区绿色建筑组织机构交流合作,逐渐发展成为引领粤港澳大湾区绿色建筑发展的引擎。在绿色建筑领域,2022 年深圳市继续培育覆盖从设计、建设、咨询、运营全生命周期全产业链的企业类型,以科技创新为引领,促进行业向绿色化、工业化、智能化转型升级。作为改革开放的排头兵、先行地、实验区,深圳市将深入学习贯彻党的二十大精神,全力推进建筑业转型,加快提升现代建筑业绿色低碳智能化融合发展水平。加强产业链上下游企业之间的合作,进一步增强企业参与国际业务的竞争力;在进一步推动市场化程度的同时以专业技术水平作为企业核心竞争力,进一步加强研发能力,加大研发投入,提升行业整体竞争力和企业盈利能力,保障绿色建筑行业可持续发展。
5.2 人才培养
在新时期,深圳市工程建设行业继续创新人才培养机制,充分发挥绿色建筑工程师在行业中的作用,充分利用和发掘专家资源,发挥建科委专家高端智库作用,为绿色建筑行业发展献言建策,保驾护航。市建科委作为深圳市工程建设领域全市性综合技术决策咨询和研究机构,吸纳院士 20 名、全国勘察设计大师 8 名、其他知名专家 39 名,下设 10 个专业委员会,主要为深圳市建设领域的发展战略、规划法规、重大政策提供决策咨询,为重点建设工程提供技术支撑。2022 年,市建科委为多项政府重大决策提供专业咨询意见并得到采纳落实,为 3 个重大复杂工程提供技术咨询论证,为 20 项政策标准课题提供咨询决策意见和建议,组织 2 次高端论坛并建言献策。目前,深圳市绿色建筑专家库共 305人,其中住房和城乡建设部专家 20 人,广东省住建厅专家 106 人,深圳市专家278 人。专家涵盖规划与建筑、结构、暖通、给排水、电气、景观等专业,为深圳市绿色建筑政策制定、课题研究、标准编制及项目评审及咨询提供专家资源。绿色建筑工程师职称系列设立至今,全市绿色建筑工程师职称总数为787人,其中正高级工程师 7 人,副高级工程师146 人。为深圳绿色建筑的发展培养了一大批优秀人才,对提升绿色建筑行业的技术从业人员整体水平、填补绿色建筑技术人才培养和评定的空白具有重要作用。
5.3 宣传推广
2022 年,深圳市继续在国际国内绿色建筑相关展会和宣传交流活动中大放异彩,积极展示深圳市在绿色建筑领域取得的成就。
5.3.1 第十八届国际绿色建筑与建筑节能大会暨新技术与产品博览会
受疫情影响,“第十八届国际绿色建筑与建筑节能大会暨新技术与产品博览会”于 2022 年 7 月 12 日至 14 日在线上举办。在深圳市住房和建设局指导以及大会组委会支持下,市绿色建筑协会于会议召开同期组织了深圳分会场,形成北京、沈阳、深圳三地会议。
5.3.2 第二十四届中国国际高新技术成果交易会建筑科技创新展
2022 年 11 月 15 日至 19 日,在深圳市住房和建设局的指导下,第二十四届中国国际高新技术成果交易会“建筑科技创新展”在深圳市会展中心(福田展区)2号馆举办。本届高交会“建筑科技创新展”的主题为“创新驱动发展,科技筑建未来”,汇聚了中建科工、中建科技、中建海龙、朗绿科技、赛格龙焱、小库科技等建设领域科技研发能力领先企业的多项产品和技术。
5.3.3 节能宣传月活动
2022 年,深圳开展了节能宣传月系列宣传活动,通过制作公益视频,采用线上讲座与线下推广相结合的方式,大力宣传绿色建筑发展成果,加深市民和业内人员对建筑节能减排的认识,取得良好反响,促进了深圳乃至粤港澳大湾区的建筑节能、建设科技、绿色建筑推广交流工作。
5.3.4 绿色物业管理优秀项目观摩活动
为全面加强物业服务企业工作人员对绿色物业管理的认识,促进深圳市绿色物业管理领域的发展,促进物业服务企业之间绿色物业管理经验的交流,受深圳市住房和建设局委托,2022 年 11 月 20 日深圳市建设科技促进中心在南山智园崇文园区组织开展绿色物业示范项目参观活动。
6、发展展望
2023 年是全面深入贯彻落实党的二十大精神的开局之年。深圳将围绕碳达峰碳中和战略目标,对全市建筑节能、绿色建筑发展工作进行周密部署,全面推动绿色低碳建筑高质量发展。
6.1 完善顶层设计
围绕《深圳经济特区绿色建筑条例》以及《深圳市绿色建筑高质量发展行动实施方案(2022-2025)》等法规政策要求,制定落实相关配套政策、标准。推动建立绿色金融支持建筑节能领域相关工作的创新体制机制。
6.2 开展绿色建筑高质量发展行动
全面提升绿色建筑发展要求,推动建成一批高星级绿色建筑标杆项目,打造一批超低能耗、(近)零能耗及零碳建筑试点示范项目。持续提升执法能力建设,强化日常监管和专项审查,落实建筑碳排放源头和过程管控。督促项目在立项、规划、设计、施工等阶段,按要求编制并落实绿色专篇。
6.3 开展城乡建设领域绿色低碳行动
聚焦“碳达峰碳中和”、能源生产与消费革命等国家重大战略,在国家、广东省、深圳市相关政策文件的指导下,编制深圳市城乡建设绿色低碳行动计划。探索建设基于 CIM/BIM 数字孪生城市的深圳市建筑碳排放管理平台,研究制定重点对象建筑碳排放限额标准,精准引导城市建筑节能改造和能效提升。
6.4 加强宣传推广与合作交流
组织行业协会和企业继续参加绿博会、高交会等大型国内国际交流活动,为行业发展搭建宣传、推广、合作、交流平台。(作者单位:深圳市建设科技促进中心)

BIM建筑网

评论前必须登录!
注册