郑州市城乡建设局
关于印发《郑州市智能建造试点项目水平评价表》的通知
郑建文〔2023〕195号
各开发区,区县(市)建设行政主管部门,各建筑企业,各有关单位:
为加快推进我市智能建造试点工作,促进我市建筑业高质量转型发展,根据《郑州市智能建造试点城市实施方案》(郑政文〔2023〕22号)《2023年郑州市智能建造试点工作推进方案》(郑建文〔2023〕145号)等文件精神,市城建局制定了《郑州市智能建造试点企业评价指标》,现印发你们,请认真组织实施。
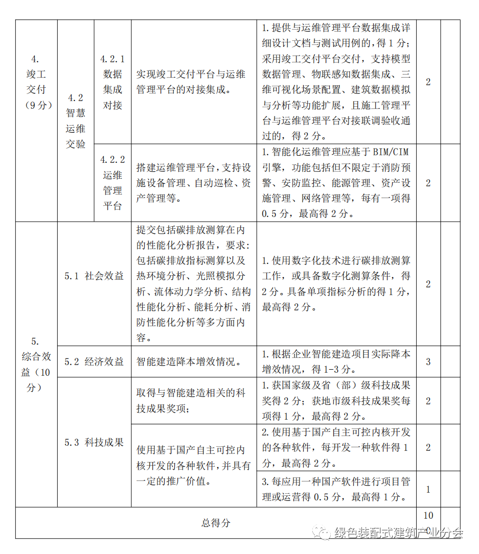
附件:郑州市智能建造试点项目水平评价表
2023年11月30日






微信公众号:xuebim
关注建筑行业BIM发展、研究建筑新技术,汇集建筑前沿信息!
← 微信扫一扫,关注我们+

BIM建筑网

评论前必须登录!
注册